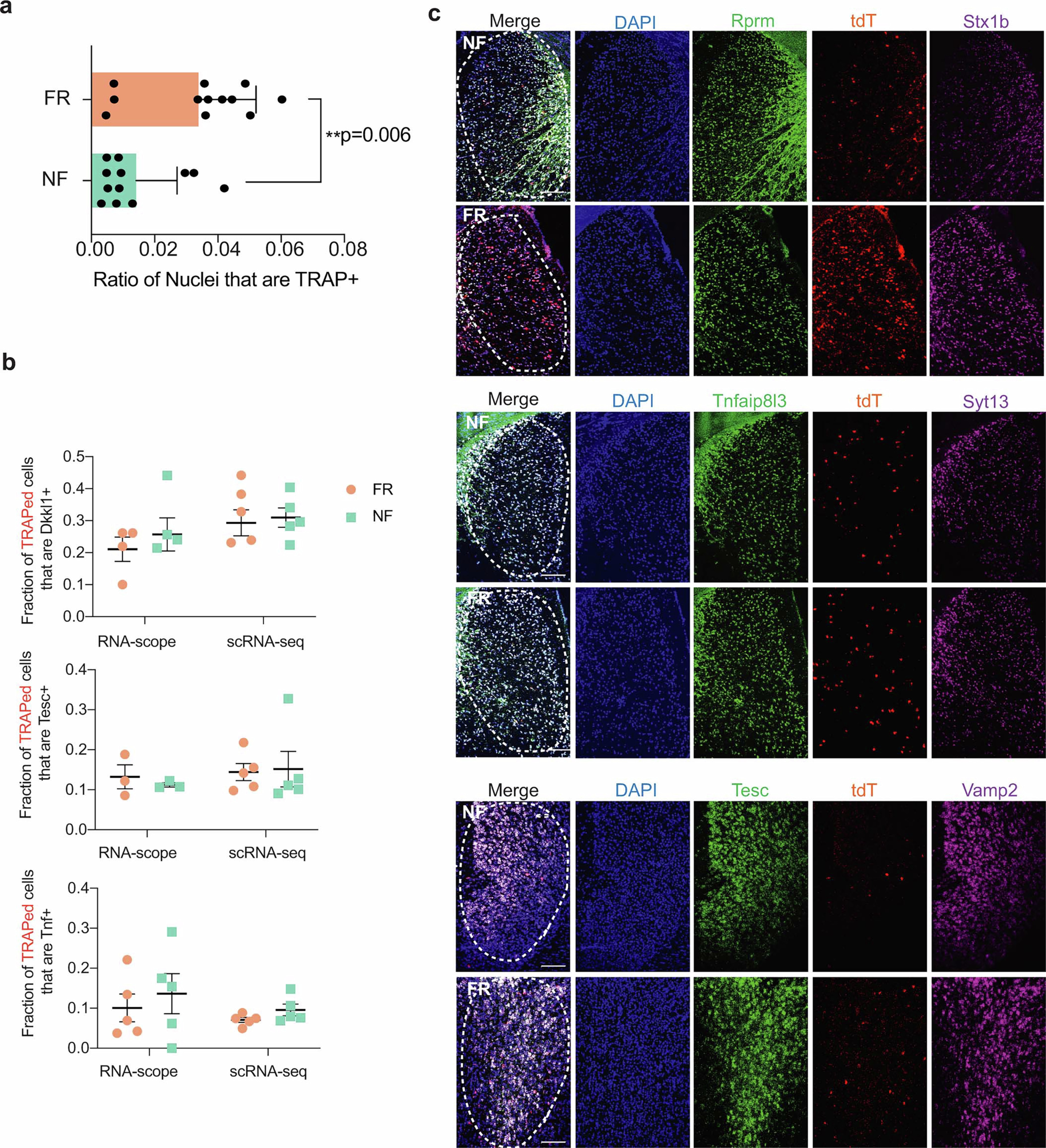
Extended Data Fig. 7: In situ validation of tdT levels, neuronal subtype compositions and remote-memory-specific DEGs in the mPFC.
From: Persistent transcriptional programmes are associated with remote memory

a, Ratio of Nuclei that are tdT+ (mRNA level) per training condition. Each data point represents one region of interest. (mean ± s.d.) b, Ratio of TRAPed cells that are positive for a neuronal subtype marker obtained either via the RNA-scope method, or by scRNA-seq (mean ± s.e.m.) (see Fig. 2). TRAPed cells are defined as DAPI+/tdT+ in RNAscope quantification, and as tdT mRNA count >1 in scRNA-seq (post-QC). No significant differences are found between FR and NF within either RNAscope or scRNA-methods, indicating no major changes in neuronal subtype composition of active populations in different training conditions. c, in situ hybridization of key remote-memory specific DEGs including Stx1b in Rprm+/tdT+ cells, Syt13 in Tnfaip8l3+/tdT+ cells, Vamp2 in Tesc+/tdT+ cells. Scale bars, 100 μm.