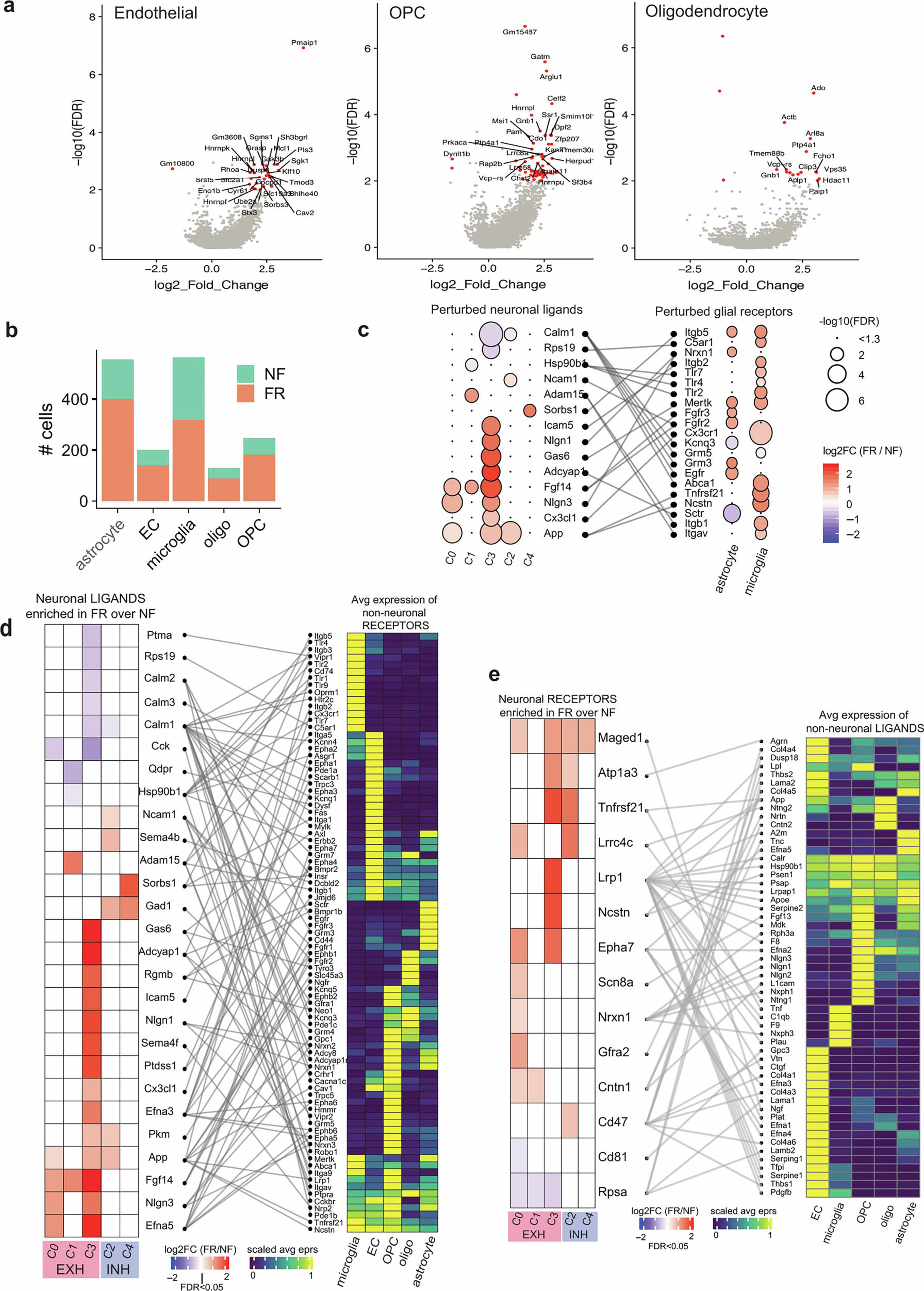
Extended Data Fig. 8: DEGs and potential cell–cell interactions in non-neuronal cells during memory consolidation.
From: Persistent transcriptional programmes are associated with remote memory

a, Volcano plots of non-neuronal cell types when comparing cells in FR over NF nice. DEGs (FDR >0.01, log2FC >1) are labelled in red, and exemplary DEGs (high log2FC and log10FDR) are labelled in black. b, Number of non-neuronal cells collected in this study, for each cell type and experimental condition. c, Heat map of a subset of neuronal ligands and glial receptors that are found to be differentially perturbed upon memory consolidation. Only receptors and ligands which were found to be (differentially) expressed are shown. d, Left, heat map of the log2FC of DEGs (FR over NF) in neurons that are classified as ligands. Middle and right, Sankey plot of known ligand-receptor pairs and heat map of the average scaled expression level of the corresponding receptors in each cell type. e, Left, heat map of the log2FC of DEGs (FR over NF) in neurons that are classified as receptors. Middle and right, Sankey plot of known ligand-receptor pairs and heat map of the average scaled expression level of the corresponding ligands in each cell type.