Extended Data Fig. 4: Analysis of TRAPed ensembles in food salience (S) versus no salience (NS) mice.
From: Persistent transcriptional programmes are associated with remote memory

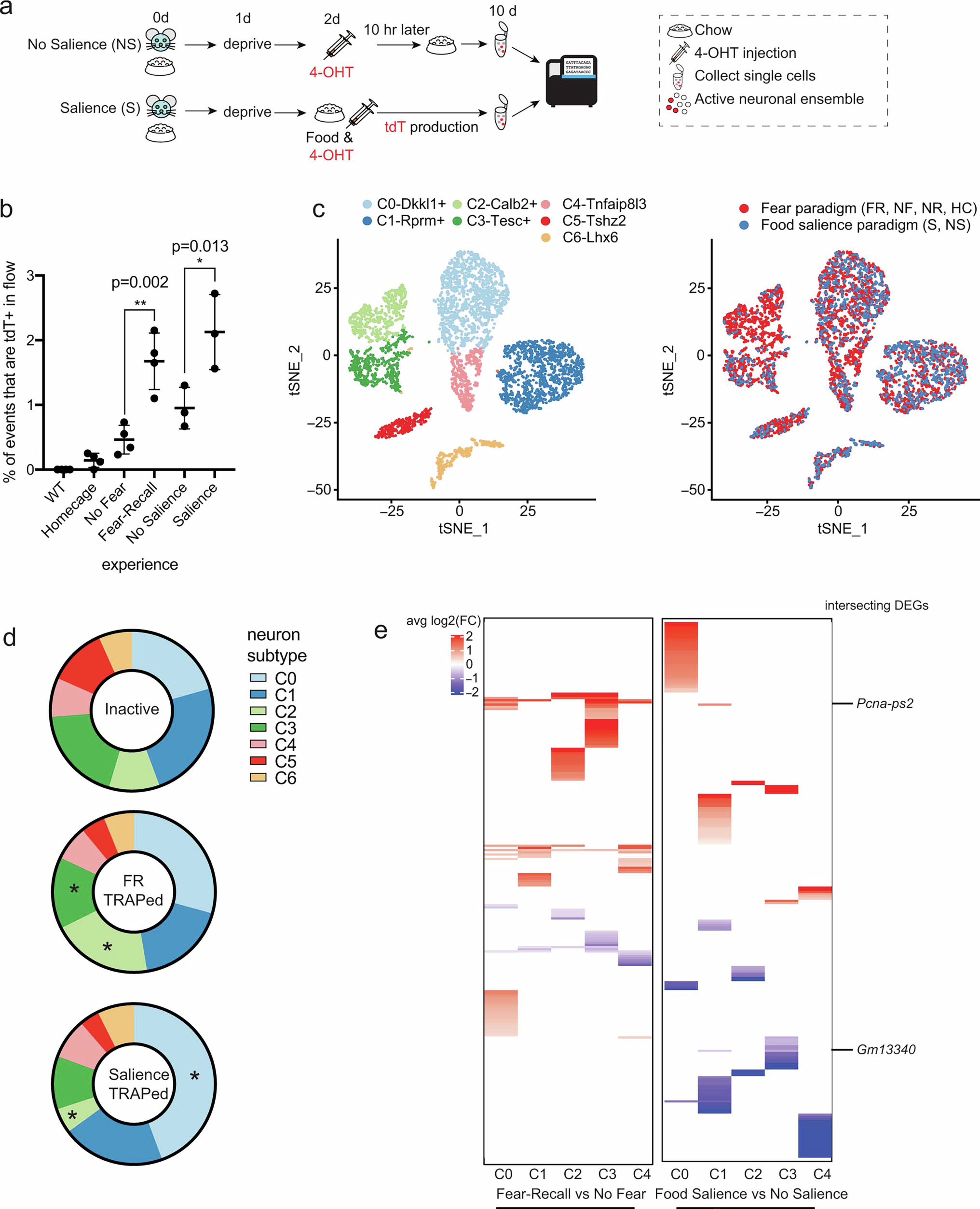
a, Schematic of experimental paradigm for generating TRAPed neuronal ensembles as a result of food salience (food deprivation followed by food return (salience) or no food return (no salience)). b, Percentage of events in flow cytometry that were tdT+, by experience (mean ± s.d.). c, tSNE of the merge of data from fear-recall experiments and food-salience experiments coloured by neuron subtype (left) and experimental paradigm (right). d, Subtype composition differences between TRAPed fear-recalled ensembles and TRAPed food salience ensembles, as compared to background Inactive ensembles. e, Heat map of the average log2 fold change of DEGs in each neuron subtype when comparing fear-recall vs no-fear, and salience vs no salience. Only DEGs with FDR <0.01 are shown.