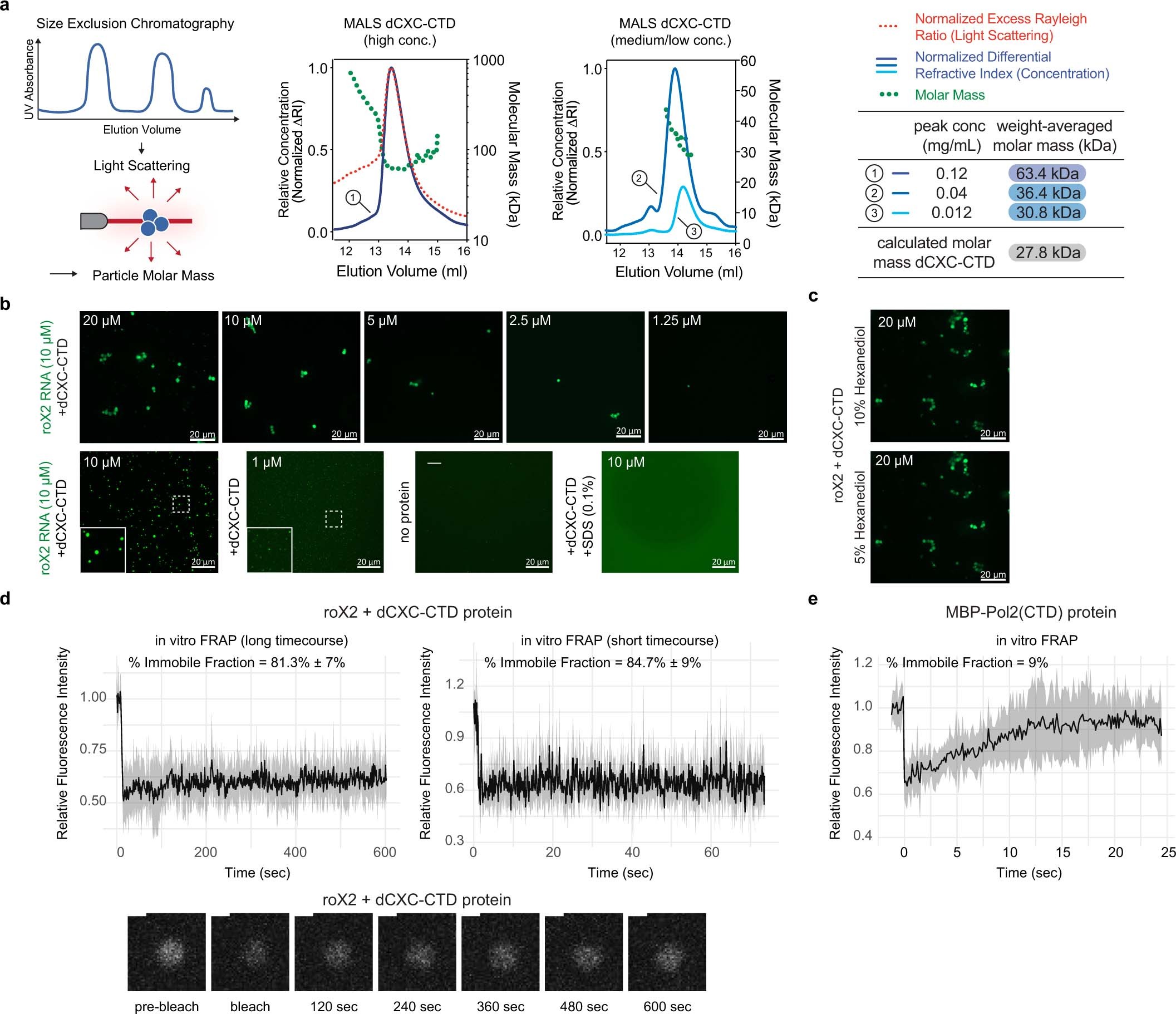
Extended Data Fig. 3: In vitro characterization of dCXC-CTD oligomerization and dCXC-CTD-roX2 droplets.
From: RNA nucleation by MSL2 induces selective X chromosome compartmentalization

a, Size exclusion multiangle light scattering (SEC-MALS) experiment performed for the recombinant dCXC-CTD protein. Left, schematic representation of the experimental approach to determine the molar mass of a particle by SEC-MALS. Middle, normalized excess Rayleigh ratio (light scattering, red), normalized differential refractive index (blue) and molar mass (green dots) from SEC-MALS for the dCXC-CTD at three different concentrations with the elution volume displayed on the x axis. The 27.8 kDa dCXC-CTD exhibited a similar elution volume to the 66 kDa BSA monomer, suggesting that it has an unusually large hydrodynamic radius, consistent with parts of it being intrinsically disordered. Right, legend and table with weight-averaged molar mass determined from the SEC-MALS experiment. The loading concentrations of the samples were: 1) high concentration (50 μM, left) and 2) medium (15 μM, right) 3) low concentration (5 μM, right). The observed particle masses at high concentrations are higher than the calculated molar mass of the monomeric dCXC-CTD protein. b, Fluorescence confocal microscopy of 10 μM roX2 RNA spiked at 1:100 molar ratio with fluorescein-labelled roX2, which was mixed with recombinant dCXC-CTD protein at the indicated concentrations and conditions. The buffer was 25 mM MES, pH 6.5, 75 mM NaCl, 0.5 mM TCEP, 2.5% glycerol, 2.5% PEG-8000. In the lower panel, the buffer was 25 mM MES, pH 6.5, 75 mM NaCl, 0.5 mM TCEP, 10% PEG-8000. Scale bars = 20 μm. c, as in b, upon addition of 5% or 10% 1,6-hexanediol, which did not dissolve the roX2-dCXC-CTD particles over the observed time period of around 1 h. Scale bars = 20 μm. d, Average fluorescence intensity over time of bleached area of 10 μM roX2 RNA spiked at 1:100 molar ratio with fluorescein-labelled roX2 mixed with 10 μM recombinant dCXC-CTD protein. The buffer was 25 mM MES, pH 6.5, 75 mM NaCl, 0.5 mM TCEP, 2.5% Glycerol, 2.5% PEG-8000. Entire droplets were bleached and the recovery was recorded over two different time courses (long, 600 s and short, 85 s). For each time course, the black line represents the average of n = 7 FRAP experiments that were performed with 2 different protein purifications with the standard deviation shaded in grey. Data fitting and immobile fraction analysis was obtained with EasyFRAP (see Methods). Representative FRAP images (scale bars = 2 μm) of in vitro roX2-MSL2 (dCXC-CTD) droplets are shown below the data curve panels. e, Fast recovering FRAP control, MBP-Pol2(CTD), as described by47. 75 μM unlabelled protein was spiked at 1:100 molar ratio with Alexa488-labelled protein in 20 mM HEPES, pH 7.4, 220 mM NaCl, 0.2 mM TCEP, 2% Glycerol, 16% Dextran. The black line represents the average of n = 10 FRAP experiments with the standard deviation shaded in grey. The fitted t1/2 recovery time was 5.5 ± 0.8 s.