Extended Data Fig. 4: In vivo dynamics of the MSL complex territory.
From: RNA nucleation by MSL2 induces selective X chromosome compartmentalization

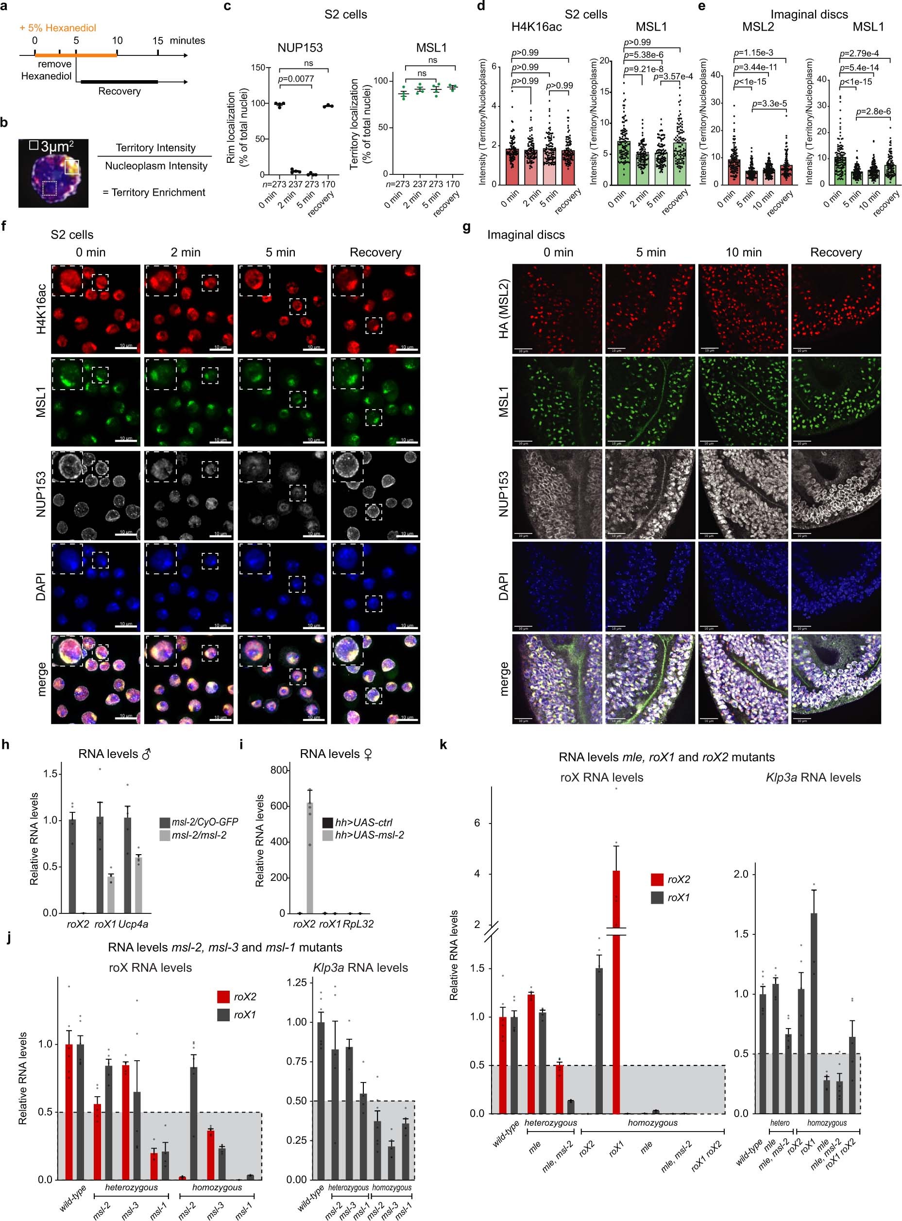
a, Schematic representation of the experimental setup to analyse in vivo dynamics of the MSL complex. Drosophila S2 cells or L3 larval imaginal discs were exposed to 5% of 1,6-hexanediol at the indicated time points. For the recovery experiment, 1,6-hexanediol is removed after 5 min and replaced with fresh growth media. The recovery times were 3.5 h in S2 cells and only 10 min in imaginal discs to avoid prolonged incubation of the inverted larval tissues ex vivo (see Methods). The treatments were stopped by fixation. b, The X chromosomal territory enrichment ratio by immunofluorescence is calculated by dividing the average intensity of the territory in one nucleus by the average intensity of an equally sized region elsewhere in the same nucleoplasm. Immobile fractions by 1,6-hexanediol were calculated as percent territory enrichment remaining after treatment. c, Quantification of hexanediol experiment in S2 cells as outlined in a with a recovery phase of 3.5 h see f for representative pictures. The dot plots represent mean ± s.e.m. percentage of nuclei with a rim localization (NUP153, left) or X chromosome territory (MSL1, right) of the total number of nuclei. Each dot represents the n fields of view that were evaluated (n = 4 for 0 min, 2 min and 5 min; n = 3 for recovery), the total number of analysed nuclei is reported for each experimental condition. The P-values were obtained by a Kruskal–Wallis test followed by a Dunn’s statistical test for multiple comparisons. d, Quantification of hexanediol experiment in S2 cells as outlined in a with a recovery phase of 3.5 h see f for representative pictures. The territory enrichment ratio by intensity was determined as delineated in b. The bar plots show the mean ± s.e.m. with overlaid data points reflecting individual nuclei, n = 117 (0 min), n = 116 (2 min), n = 99 (5 min), n = 103 (recovery) for MSL1 and n = 117 (0 min), n = 108 (2 min), n = 99 (5 min), n = 103 (recovery) for H4K16ac. The P-values were obtained by a Kruskal–Wallis test followed by a Dunn’s statistical test for multiple comparisons. e, Quantification of hexanediol experiment in Drosophila L3 larval imaginal discs as delineated in a with recovery phase of 10 min, see g for representative pictures. The territory enrichment ratio by intensity was determined as delineated in b, evaluated areas in territory and nucleoplasm were 0.384 μm2 as of the smaller nuclear size compared to S2 cells. The bar plots show the mean ± s.e.m. with overlaid data points reflecting individual nuclei. n = 120 (0 min), n = 115 (5 min), n = 123 (10 min) n = 109 (recovery) nuclei were counted from three (n = 3) imaginal discs/biological replicates for each condition. The P-values were obtained by a Kruskal–Wallis test followed by a Dunn’s statistical test for multiple comparisons. f, Hexanediol experiment as outlined in a. Immunofluorescence was performed in S2 cells and H4K16ac (red), MSL1 (green), NUP153 (grey) were detected with antibodies, DAPI in blue. NUP153 serves as a control, as FG-nucleoporins are sensitive to 1,6-hexanediol63. The representative pictures are orthogonal projections of an entire z-stack with scale bars = 10 μm. The recovery experiment highlights that cell viability was not compromised by the treatment and cellular function was sustained during the recovery phase. g, Hexanediol experiment as outlined in a. Immunofluorescence was performed in imaginal discs from msl-2::HA flies (endogenously tagged). HA (MSL2, red), MSL1 (green), NUP153 (grey) were detected with antibodies, DAPI in blue. The representative pictures are single z-planes with scale bars = 10 μm. h, RT–qPCR analysis of the indicated genes from dissected wing imaginal discs with msl-2227 null alleles in homozygous or heterozygous (CyO-GFP) condition. The RNA level of each gene was normalized to RpL32 and expressed relative to heterozygous males. The barplot represents the mean ± s.e.m. of n = 5 replicates with overlaid data points representing individual wing disc samples. i, RT–qPCR analysis of the indicated genes from dissected wing imaginal discs in females ectopically expressing UAS-msl-2 or UAS-ctrl with hh-Gal4. The RNA level of each gene was normalized to RpL32 and expressed relative to UAS-ctrl. The barplot represents the mean ± s.e.m. of n = 5 replicates with overlaid data points representing individual wing disc samples. j, RT–qPCR analysis of the indicated genes from male L3 larvae. Heterozygous and homozygous mutants of the msl-1L60 (abbreviated as msl1-1), msl-2227 (abbreviated as msl-2), msl-3083 (abbreviated as msl-3) alleles were analysed. The RNA level of each gene was normalized to RpL32 and expressed relative to wild-type male flies. The barplot represents the mean ± s.e.m. of n = 5 larvae. k, as in j, but for the msl-2227 (abbreviated as msl-2), mle9 (abbreviated as mle) and roX1SMC17A, roX2Δ (abbreviated as roX1, roX2) and recombinants of these alleles.