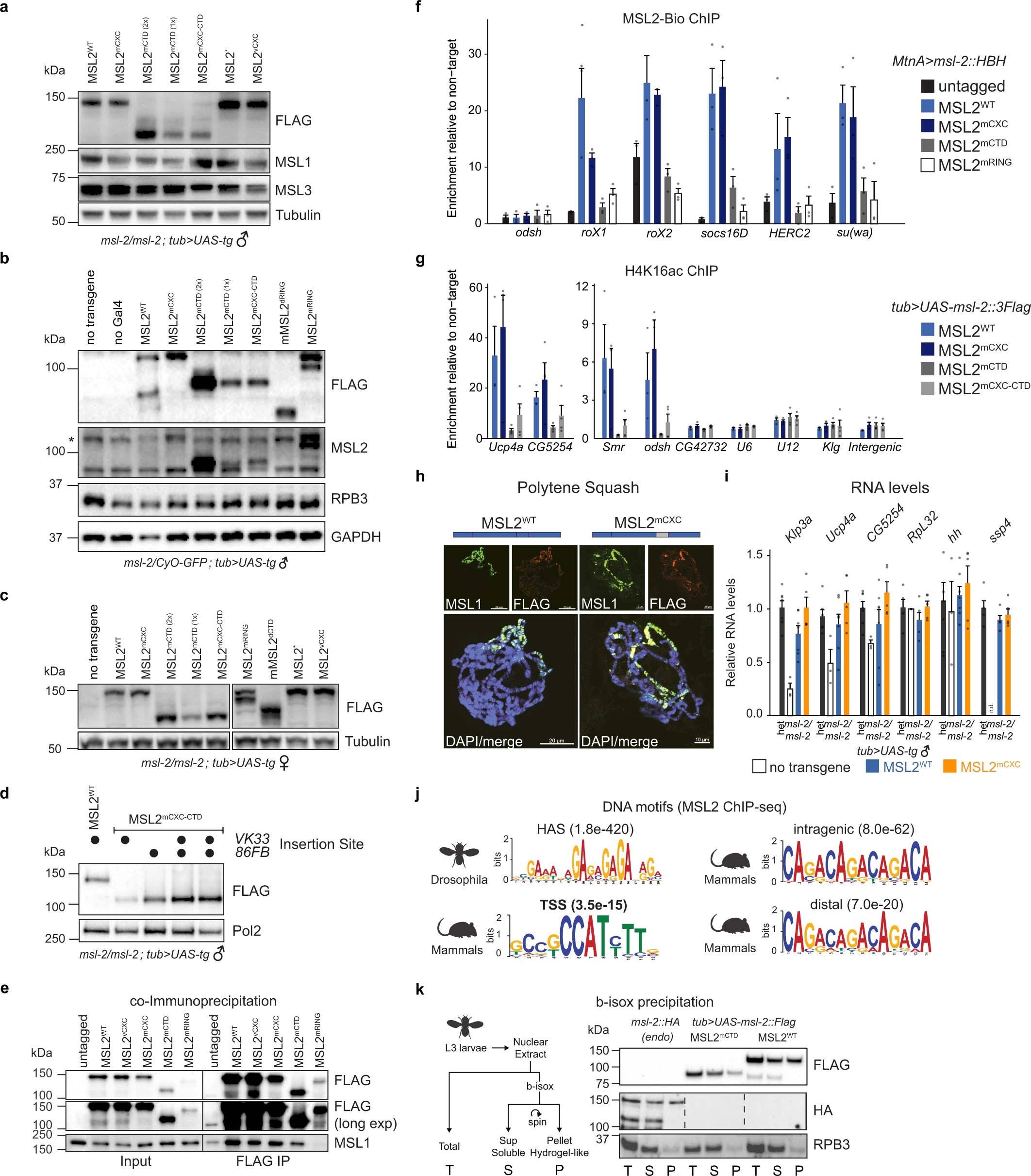
Extended Data Fig. 5: Characterization of MSL2 hybrids in Drosophila.
From: RNA nucleation by MSL2 induces selective X chromosome compartmentalization

a, Cropped immunoblots of total protein extracts of adult male fly heads expressing msl-2 hybrid transgenes (UAS-tg). The genotype was msl-2227/msl-2kmA ; tub-Gal4/UAS-tg. The MSL2* transgene refers to point mutations at I529T, N534P and T535G, which gave largely identical results to the D. virilis MSL2vCXC hybrid construct (also see Supplementary Data 3). Because the CTD and RING hybrids displayed some defects in protein stability, we generated additional transgenic flies with two integrations for the CTD and CXC-CTD hybrids (indicated as 2× and 1×, also see Methods). This served to exclude the possibility that a particular assay is confounded by lower protein levels. For source data, see Supplementary Fig. 1. b, as in a, but for the heterozygous msl-2227/kmA/CyO-GFP; tub-Gal4/UAS-tg-expressing male flies. The no transgene refers to msl-2227/kmA/CyO-GFP ; tub-Gal4/+. c, as in a, but for the msl-2227/msl-2kmA ; tub-Gal4/UAS-tg-expressing female flies. d, as in a, but for the msl-2227/msl-2kmA ; tub-Gal4/UAS-tg-expressing male flies and with extracts prepared from L3 larvae. The lines with two integrations of the MSL2mCXC-CTD construct were created by recombining integrations at the VK33 and 68FB landing sites. e, Co-immunoprecipitations of Flag-tagged full-length MSL2WT, MSL2 hybrids and an untagged control with cropped immunoblots for Flag and MSL1. Flag expression vectors driven by an inducible MtnA promoter were transiently transfected into S2 cells. Following selection with blasticidin, the protein was induced overnight by addition of copper sulfate to the culture media. Flag immunoprecipitations were conducted from nuclear extracts. For source data, see Supplementary Fig. 1. f, ChIP–qPCR analyses of His-Bio-His-tagged full-length MSL2 (MSL2WT), MSL2 domain hybrids and an untagged control. Expression vectors driven by an inducible MtnA promoter were transfected into S2 cells. Following selection with Blasticidin, the protein was induced overnight by addition of copper sulfate to the culture media before formaldehyde fixation and ChIP (Streptavidin IP). The barplot shows the mean of n=3 independent biological replicates/experiments ± s.e.m. on the indicated HAS with overlaid data points. Enrichment values were corrected over the input and expressed relative to the control region (odsh). g, H4K16ac ChIP–qPCR analyses of male L3 larvae expressing msl-2 hybrid transgenes in msl-2227/msl-2kmA backgrounds. The barplot shows the mean of n = 3 independent biological replicates/experiments ± s.e.m. on the indicated genes. Enrichment values were corrected over the input and expressed relative to Klg, which does not display any H4K16ac enrichment in ChIP–seq. CG42732, U6, U12, Klg and Intergenic represent negative controls. h, Immunofluorescence of polytene chromosome squashes from male L3 larvae expressing Flag-tagged msl-2 hybrid transgenes (MSL2WT or MSL2mCXC) in msl-2227/msl-2kmA background. MSL1 (green), Flag (red) and DAPI (blue) are shown, scale bars = 20 μm (left panel) and 10 μm (right panel). i, RT–qPCR analysis of the indicated genes from male L3 larvae of the following genotypes: msl-2227/kmA/CyO-GFP; tub-Gal4/+ (bar 1, abbreviated as het), msl-2227/msl-2kmA; tub-Gal4/+ (bar 2), msl-2227/msl-2kmA; tub-Gal4/UAS-tg (MSL2WT, bar 3, blue) or msl-2227/msl-2kmA; tub-Gal4/UAS-tg (MSL2mCXC, bar 4, orange). The RNA level of each gene was normalized to the geometric mean of RpL32, hh and ssp4 and expressed relative to msl-2227/kmA/CyO-GFP; tub-Gal4/+ flies. The barplot represents the mean ± s.e.m. of at least n = 4 larvae with overlaid datapoints representing individual larva. j, MEME motif analyses of Drosophila MSL2 ChIP peaks overlapping with HAS6 or mouse MSL2 ChIP peaks32 in mouse embryonic stem cells (mES cells) at transcription start sites (TSS ± 1 kb), within gene bodies (intragenic, 1 kb to transcription end site) or outside annotated genes (distal). For mammalian MSL2, only MACS2 peaks associated with differentially expressed genes in Msl2∆ mES cells6 were analysed. The top scoring motif with respective E-value is reported in the panel. k, b-isox precipitation experiments were conducted from wild-type males (msl-2::HA, endogenously tagged) and msl-2227/msl-2kmA ; tub-Gal4/UAS-tg (Flag-tagged MSL2WT or MSL2mCTD hybrid)-expressing female transgenic L3 larvae. Left, schematic representation of the experimental setup as in Fig. 2g. Right, cropped immunoblots of b-isox precipitation fractions. The HA blot was cropped to remove marker positions, the HA and Flag blots were obtained from 2 different gels loaded with the same extracts. For source data, see Supplementary Fig. 1.