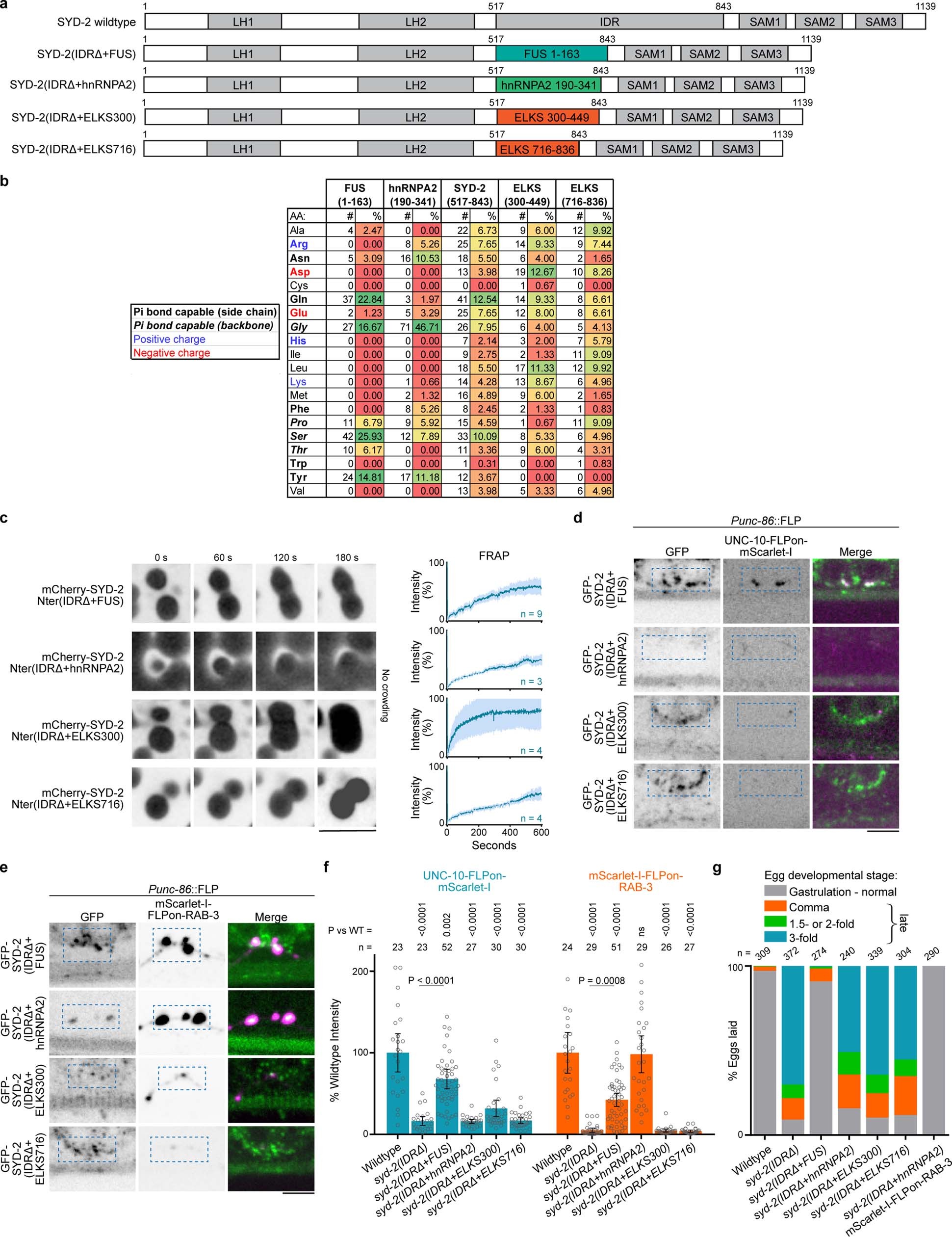
Extended Data Fig. 9: Presynaptic assembly phenotypes of syd-2(IDR∆) mutants are rescued by certain exogenous phase-separation motifs only.
From: Assembly of synaptic active zones requires phase separation of scaffold molecules

a, Diagram showing the replacement constructs tested. b, Comparison of amino-acid complexity between SYD-2/ELKS-1 and FUS/hnRNPA2 LLPS motifs. c, Left, time-lapse analysis of in vitro condensates comprising rescue constructs, showing liquid behaviour. Right, FRAP dynamics of in vitro condensates comprising rescue constructs. Data are means ± 95% CI across two independent experiments. SAM domains were omitted in these constructs. Assays were performed in 20 mM Tris pH 7.4, 150 mM NaCl with 10 μM protein. d, e, Cell-specific endogenous markers of presynaptic active zones (UNC-10, d) or synaptic vesicles (RAB-3, e) in the indicated GFP–SYD-2 alleles. Dotted boxes show synaptic regions. f, Quantified intensity of UNC-10 and RAB-3 at HSN synapses in the indicated genotypes. Data are means ± 95% CI from independent animals, with comparisons made using one-way ANOVA and Dunnett’s (versus wild type) or Tukey’s (IDR∆ versus IDR∆ + FUS) tests. Data for wild type, syd-2(IDR∆) and syd-2(IDR∆ + FUS) are from Fig. 3. g, Quantification of egg stages laid by animals of the indicated genotypes. The syd-2(IDR∆ + hnRNPA2 construct rescues egg laying only in the presence of mScarlet-I–FLPon–RAB-3, for unknown reasons. Data are means ± 95% CI from independent animals. Data for wild type, syd-2(IDR∆) and syd-2(IDR∆ + FUS) are from Fig. 3. Scale bars, 5 μm.