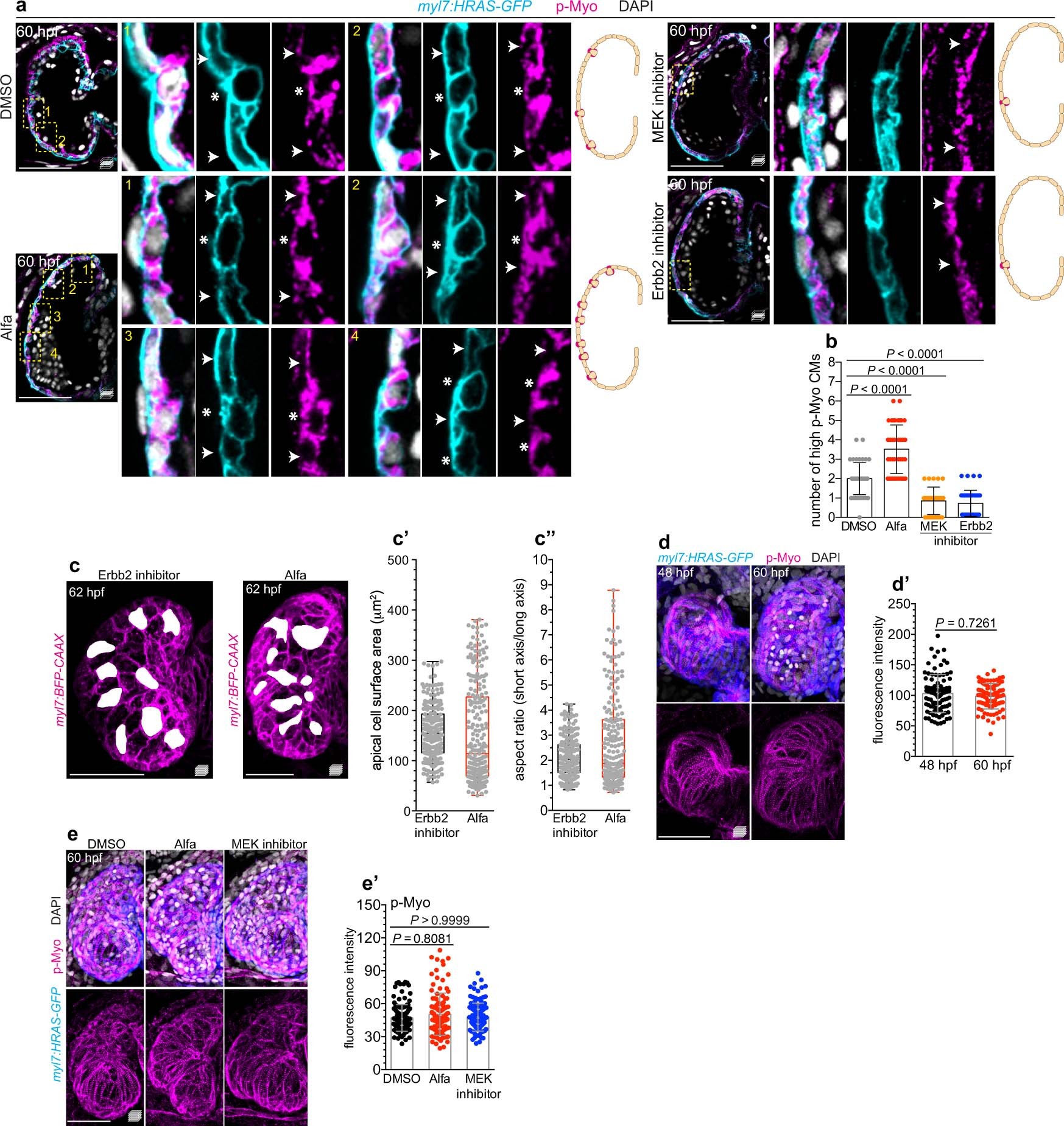
Extended Data Fig. 3: Inducing or abrogating the proliferation of CL cardiomyocytes increases or decreases cell morphology and tension heterogeneity.
From: Tension heterogeneity directs form and fate to pattern the myocardial wall

a, b, Representative mid-sagittal confocal images of 60 hpf hearts of zebrafish embryos treated with DMSO, alfacalcidol (Alfa), MEK inhibitor or Erbb2 inhibitor, immunostained for p-myo and GFP (membrane), and counterstained with DAPI, and quantification (b, DMSO, n = 42; Alfa, n = 39; MEK inhibitor, n = 28; Erbb2 inhibitor, n = 33). Boxed area indicates high-p-myo cardiomyocytes in DMSO- and Alfa-treated zebrafish embryos. c–c”, Representative MIP of 62 hpf hearts (c), apical cell surface area (c’, Erbb2 inhibitor, n = 217; Alfa, n = 229) and aspect ratio (c”, Erbb2 inhibitor, n = 199; Alfa, n = 205). d, d’, Representative MIP of 48- and 60 hpf hearts immunostained for p-myo and GFP (membrane), and counterstained with DAPI (d), and fluorescence intensity (d’, 48 hpf, n = 91; 60 hpf, n = 89). e, e’, Representative MIP of 60 hpf hearts of DMSO-, Alfa- and MEK inhibitor-treated zebrafish embryos immunostained for p-myo, GFP (membrane), and counterstained with DAPI (e), and fluorescence intensity (e’, DMSO, n = 125; Alfa, n = 114; MEK inhibitor, n = 120). Data are mean ± s.d. One-way ANOVA (b), two-tailed Mann–Whitney U-test (d’); Kruskal–Wallis test (e’). n refers to the number of hearts (b) or number of cardiomyocytes (c’, c”, d’, e’). All box-and-whisker plots show median, 25th and 75th percentiles, and all data points extending from minimum to maximum. Asterisks, delaminating cardiomyocytes; arrowheads, CL cardiomyocytes. Scale bars, 50 μm. For more details on statistics and reproducibility, see Methods.