Extended Data Fig. 10: Loss of H1c and H1e leads to aggressive Vav-PBcl2 lymphomas with DLBCL-like morphology.
From: Histone H1 loss drives lymphoma by disrupting 3D chromatin architecture

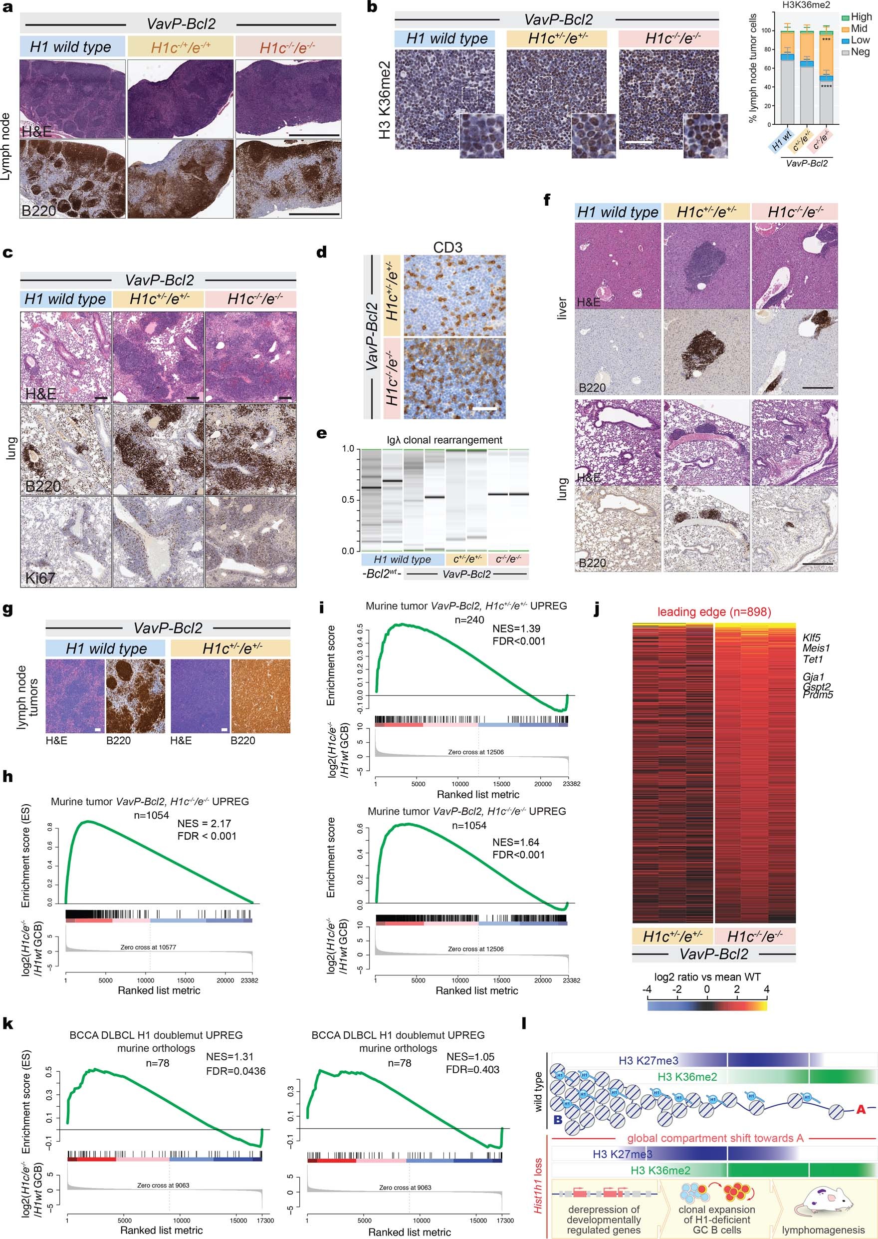
a, Immunohistochemistry images of lymph node stained for H&E and B220 from VavP-Bcl2;H1c−/−H1e−/−, VavP-Bcl2;H1c−/+H1e−/+ and VavP-Bcl2-only mice at day 164. Scale bar, 1 mm. Images are representative of n = 11 mice per genotype examined over two independent experiments. b, Representative immunohistochemistry images of lymphomatous VavP-Bcl2;H1c−/−H1e−/−, VavP-Bcl2;H1c−/+H1e−/+and VavP-Bcl2-only lymph nodes stained for H3K36me2, and quantification of intensity (binned as high, mid, low and negative). Scale bar, 50 μm. Tissue derived from three mice per genotype with four tumour lymph nodes each. Data are mean ± s.d., two-sided unpaired t-test. c, Immunohistochemistry images of lung tissue stained for H&E, B220 and Ki67 from VavP-Bcl2;H1c−/−H1e−/−, VavP-Bcl2;H1c−/+H1e−/+ and VavP-Bcl2-only mice at day 164. Scale bar, 100 μm. Images are representative of n = 11 mice per genotype examined over two independent experiments. d, Quantification of B220+ lesion areas in liver tissue (Fig. 5c) from VavP-Bcl2;H1c−/−H1e−/− (****P < 0.0001) and VavP-Bcl2;H1c−/+H1e−/+(*P = 0.0308) compared to VavP-Bcl2-only (n = 7 mice per genotype, mean ± s.d.; two-sided unpaired t-tests). e, Immunohistochemistry stains for CD3 from VavP-Bcl2;H1c−/−H1e−/−and VavP-Bcl2;H1c−/+H1e−/+ lymphomas. Scale bar, 50 μm. Images are representative of n = 4 mice per genotype examined over two independent experiments. f, PCR for Igλ clonal rearrangement to report on tumour clonality of B220+ cells from VavP-Bcl2;H1c−/−H1e−/−, VavP-Bcl2;H1c−/+H1e−/+ and VavP-Bcl2-only mice at day 164. g, Immunohistochemistry images of liver and lung tissues stained for H&E and B220 in from H1c−/−H1e−/−, H1c−/+H1e−/+ and wild-type mice at day 164. Scale bar, 500 μm. Images are representative of n = 6 mice per genotype examined over two independent experiments. h, Immunohistochemistry images of lymph node tissue stained for H&E and B220 from VavP-Bcl2;H1c−/+H1e−/+ and VavP-Bcl2-only mice. Images are representative of n = 4 mice per genotype examined over two independent experiments. Scale bars, 100 μm. i, GSEA with the VavP-Bcl2;H1c−/−H1e−/− versus VavP-Bcl2 lymphoma upregulated gene set ranked against log2-transformed changes in fold change from mouse VavP-Bcl2;H1c−/+H1e−/+ versus VavP-Bcl2. j, Top, GSEA for genes upregulated in VavP-Bcl2;H1c−/+H1e−/+ versus VavP-Bcl2 lymphomas using the ranked log2-transformed fold change in mouse H1c−/−H1e−/− GC B cells. Bottom, GSEA for genes upregulated in VavP-Bcl2;H1c−/−H1e−/− versus VavP-Bcl2 mice using the ranked log2-transformed fold change in mouse H1c−/−H1e−/− GC B cells. k, Heat map showing differential expression of leading-edge genes (n = 898) from VavP-Bcl2;H1c−/−H1e−/− and VavP-Bcl2;H1c−/+H1e−/+ lymphomas. l, GSEA for genes upregulated in human H1C/E-mutant DLBCL, against the ranked log2-transformed fold change gene expression profiles of mouse VavP-Bcl2;H1c−/+H1e−/+ (left) and VavP-Bcl2;H1c−/−H1e−/− (right) lymphomas. m, Summary model depicting chromatin as contiguous B-to-A space, with H3K27 and H3K36 methylations occupying distinct compartments within. Loss of H1 results in a global shift of compartment interactivity towards A, with both H3K27 and H3K36 methylations shifting into ectopic regions. Most compacted regions devoid of either K27 or K36 methylation appear largely protected from H1 loss. The biological effects of H1 loss in GC B cells are summarized below.