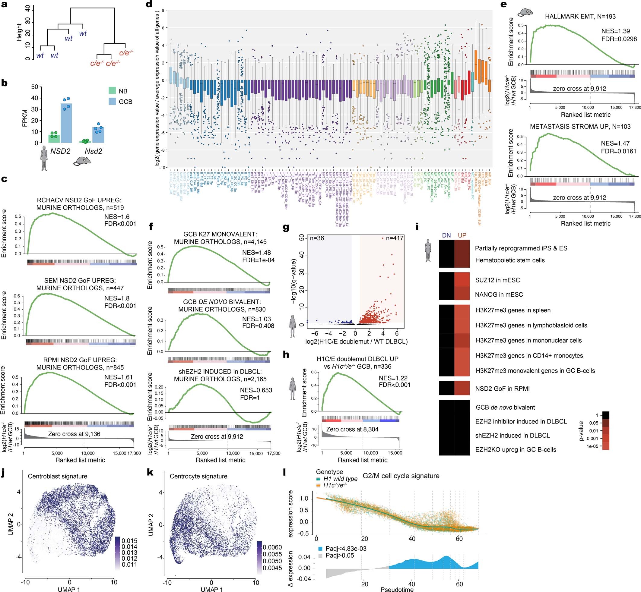
Extended Data Fig. 4: Loss of H1c and H1e induces stem-cell-like transcriptional profiles in GC B cells and DLBCLs.
From: Histone H1 loss drives lymphoma by disrupting 3D chromatin architecture

a, Unsupervised hierarchical clustering analysis of RNA-seq data from sorted H1c−/−H1e−/− and wild-type H1 GC B cells, based on genes in the top 90th percentile of variability. b, Expression of NSD2 (measured as fragments per kilobase of exon model per million reads mapped; FPKM) from RNA-seq profiles of human and mouse naive B and GC B cells. c, GSEA analysis of genes linked to NSD2 gain-of-function mutation in three cell lines (RCHACV, SEM, RPMI) against ranked gene expression changes in mouse H1c−/−H1e−/− GC B cells. d, Box plot of log2-transformed relative gene expression normalized to the average expression value of all genes from the top 200 differentially upregulated genes in the H1c−/−H1e−/− signature against the ImmGen database. Box plot centre represents median, bounds of box are the first and third quartiles and whiskers extend to 1.5 × the interquartile range. e, GSEA analysis with indicated gene sets, using ranked log2-transformed fold change in expression between H1c−/−H1e−/− and wild-type mouse GC B cells. f, GSEA analysis of gene sets linked to EZH2 against ranked gene expression changes in mouse H1c−/−H1e−/− GC B cells. g, Volcano plot showing differentially expressed genes between patients with H1C/E-mutant DLCBL (n = 18) versus patients with H1-wild-type DLBCL (n = 237) (FDR < 0.05, fold change > 1.5). Red field denotes upregulated and blue field downregulated genes. h, GSEA analysis of upregulated genes in patients with H1C/E -mutant versus H1-wild-type DLBCL, using ranked changes in log2-transformed fold change in mouse H1c−/−H1e−/− GC B cells. i, Gene pathway enrichment analysis of upregulated and downregulated genes from g, hypergeometric mean test. j, k, Sorted H1c−/−H1e−/− or wild-type GC B cells (n = 2 per genotype) were subjected to droplet based (10X) single-cell RNA-seq. Centroblasts (j) and centrocytes (k) were defined on the basis of enrichment for centroblast and centrocyte signature profiles, respectively projected onto the uniform manifold approximation and projection (UMAP) distribution of cells. l, Top, expression of G2M cell cycle proliferation gene signature was plotted for each cell on the y axis with spline curves representing the average for H1c−/−H1e−/− and wild-type GC B cells. Bottom, differential expression is shown as a delta spline plot (blue) across pseudotime and tested by two-sided Wilcoxon test within ten bins of equal cell number (dashed lines).