Extended Data Fig. 7: Analyses of AP-1-regulated candidate genes to identify molecular effector(s) of bidirectional perisomatic inhibitory plasticity.
From: Bidirectional perisomatic inhibitory plasticity of a Fos neuronal network

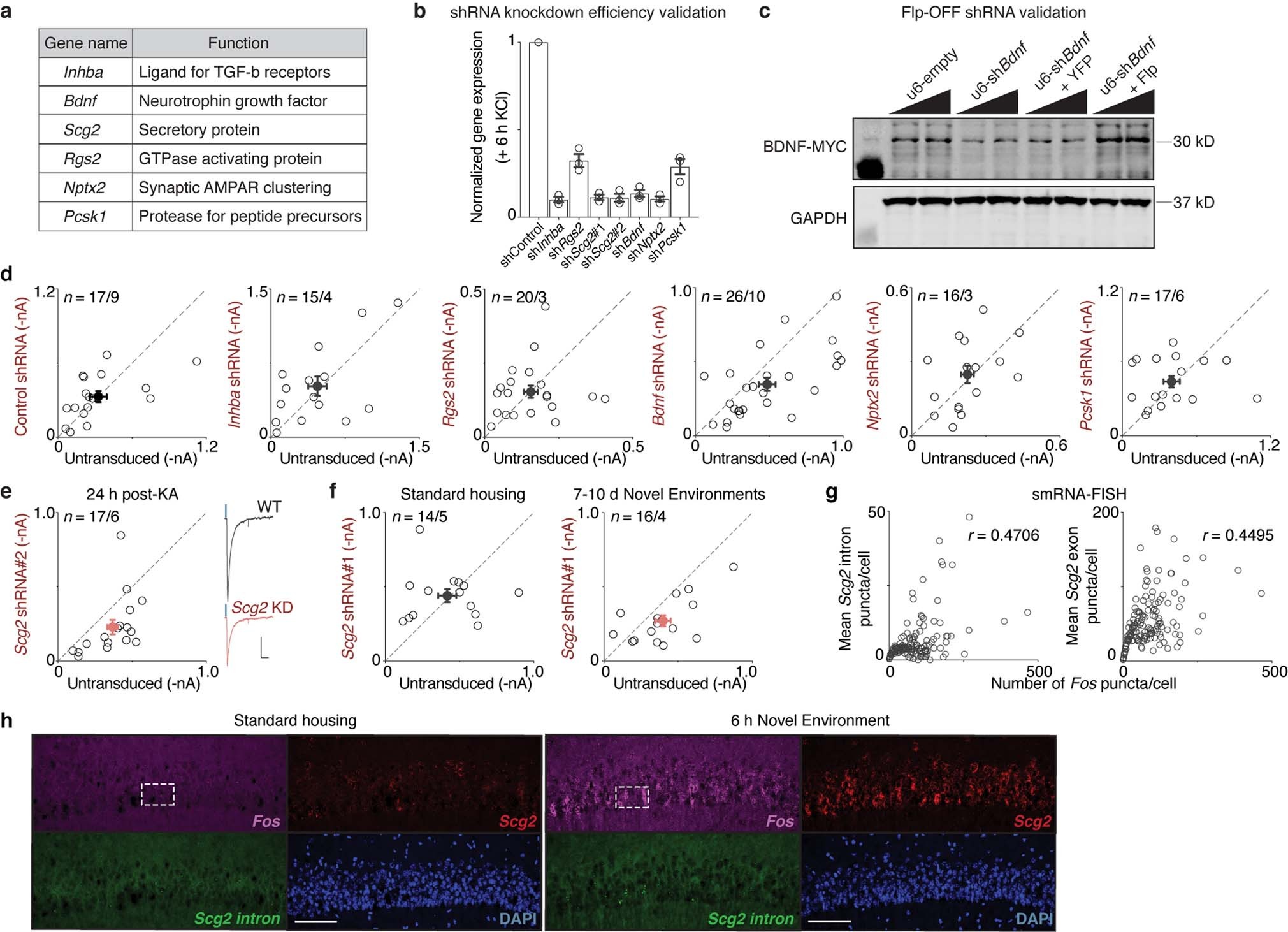
a, Table of high-confidence AP-1-regulated candidate genes analysed and their known functions. b, RT–qPCR validation of shRNA efficacy using cultured hippocampal neurons transduced with lentivirus encoding the indicated shRNA. n = 3 biological replicates for each shRNA. Data are mean ± s.e.m. c, Western blot confirmation of the efficacy of the Flp-OFF shRNA strategy, where Bdnf shRNA-containing plasmid was transfected in 293T cells along with BDNF-MYC, and excision of the shRNA expression cassette via introduction of Flp recombinase was confirmed. Loading controls (GAPDH) were run on a separate blot (see Supplementary Fig. 2a for full scans). 100- or 500-ng transfections of indicated u6-plasmid were loaded side-by-side on blot. n = 2 biological replicates. d–f, Scatter plots of recorded PV-IPSC amplitudes from untransduced shRNA— and neighbouring shRNA+ CA1 PCs from mice 24 h post-KA injection. The shRNA target is shown on the y-axis: (d) Control, n = 17/9; Inhba, n = 15/4; Rgs2, n = 20/3; Bdnf, n = 26/10; Nptx2, n = 16/3; Pcsk1, n = 17/6; (e) Scg2 shRNA#2, n = 17/6. Representative traces from a pair of neurons shown; blue marks depict light onset. Scale, 100 pA, 40 ms; (f) Scg2 shRNA#1, Strd, n = 14/5; 7-10 d NE, n = 16/4, where n = number of pairs/number of mice. Each open circle represents a pair of simultaneously recorded neurons; closed circles represent mean ± s.e.m. g, smRNA-FISH scatter plots as in Fig. 4k depicting the correlation between Fos and (left) Scg2 intron or (right) Scg2 mRNA expression. Each point represents the mean number of Scg2 puncta/cell within a bin, with a bin width of 1 Fos punctum/cell. Pearson correlation coefficients (r) are shown. h, Lower magnification images of smRNA-FISH as in Fig. 4j. Scale, 100 μm.