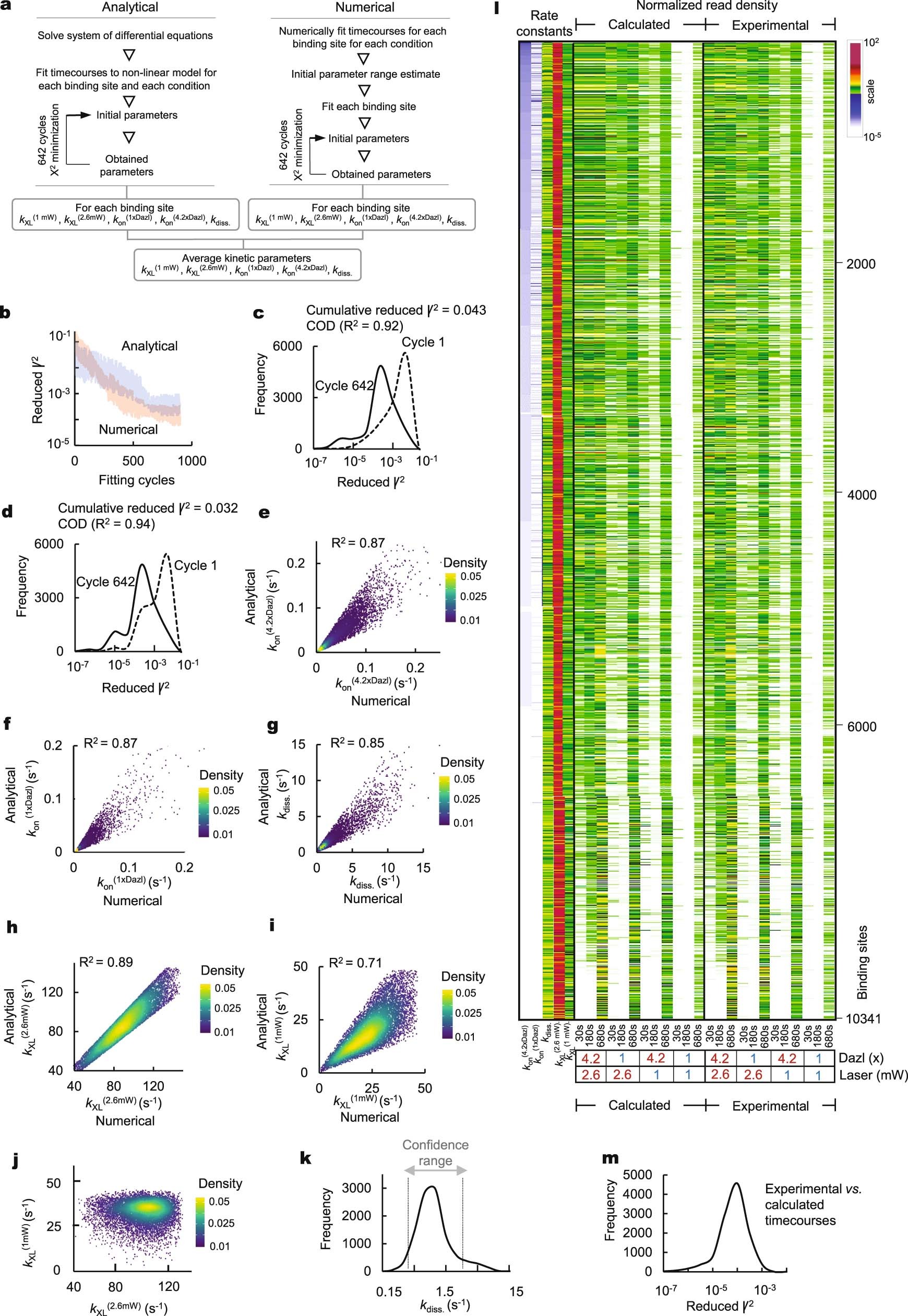
Extended Data Fig. 3: Determination of kinetic parameters from fs-laser time-resolved DAZL–RNA cross-linking in cells.
From: The kinetic landscape of an RNA-binding protein in cells

a, Flow chart of the approach to calculate kinetic parameters for individual DAZL–RNA binding sites in cells (for details, see Methods). Unless otherwise stated, rate constants averaged from both approaches are used in subsequent data analyses. b, Scaling of Χ2 with the number of iterative fitting cycles for analytical and numerical approaches. c, d, Distribution of Χ2 at first and last (642) fitting cycle for analytical (c) and numerical (d) approaches (COD, coefficient of determination; R2, linear correlation coefficient). e–i, Correlation of parameters calculated with analytical and numerical fitting procedures for kon(4.2× DAZL) (e), kon(1× DAZL) (f), kdiss (g), kXL(2.6 mW) (h) and kXL(1 mW) (i). j, Correlation between cross-linking rate constants for low and high laser power. Rate constants are averaged from parameters obtained with numerical and analytical approaches. Cross-linking rate constants at higher laser power were larger than at lower laser power for 92% of binding sites. k, Confidence range for dissociation rate constants (for details, see Methods). l, Normalized read densities measured experimentally and calculated from the kinetic parameters for all DAZL-binding sites. m, Distribution of Χ2 for experimental values compared with values calculated with the kinetic parameters.