Extended Data Fig. 6: Signature genes and transcription factors of L5 ET clusters.
From: Epigenomic diversity of cortical projection neurons in the mouse brain

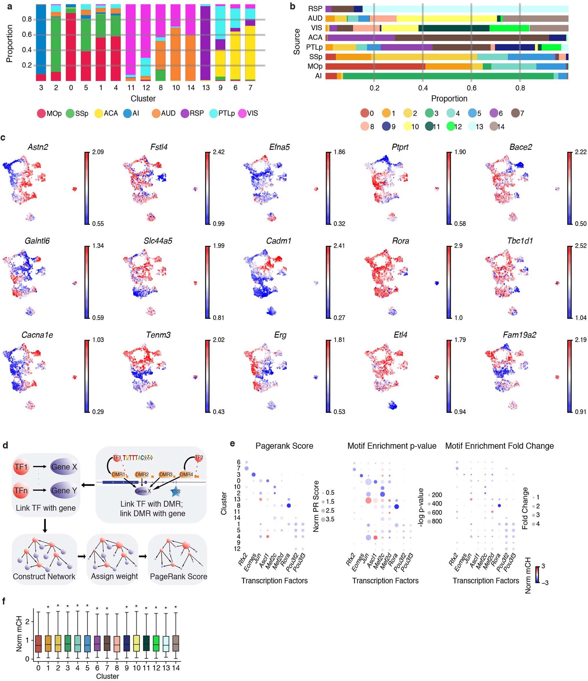
a, Proportion of cells from all sources in each cluster. b, Proportion of cells in all clusters from each source. c, t-SNE of L5 ET cells (n = 4,176) coloured by the normalized gene-body mCH level of cluster gene markers. d, Workflow of the PageRank algorithm to infer crucial transcription factors. e, Gene body mCH (colour) against PageRank score (size, left), motif enrichment P value (size, middle), and motif enrichment fold-change (size, right) for the example transcription factors in all L5 ET clusters. P values were computed by Homer using one-sided binomial tests. f, Gene body mCH in all clusters of Rora target genes identified in cluster 8 (n = 3,299). Significances were determined by comparing cluster 8 with each of the other clusters (two-sided Wilcoxon signed-rank test, Benjamini–Hochberg FDR). *FDR < 1 × 10−2. FDR for all boxes are: 0.60, 1.95 × 10−25, 3.56 × 10−12, 5.24 × 10−29, 1.57 × 10−10, 8.44 × 10−9, 2.94 × 10−32, 3.56 × 10−41, 1.0, 1.16 × 10−35, 5.85 × 10−29, 2.28 × 10−42, 1.47 × 10−28, 6.42 × 10−3 and 1.50 × 10−26 (left to right). Box plots are as in Fig. 1.