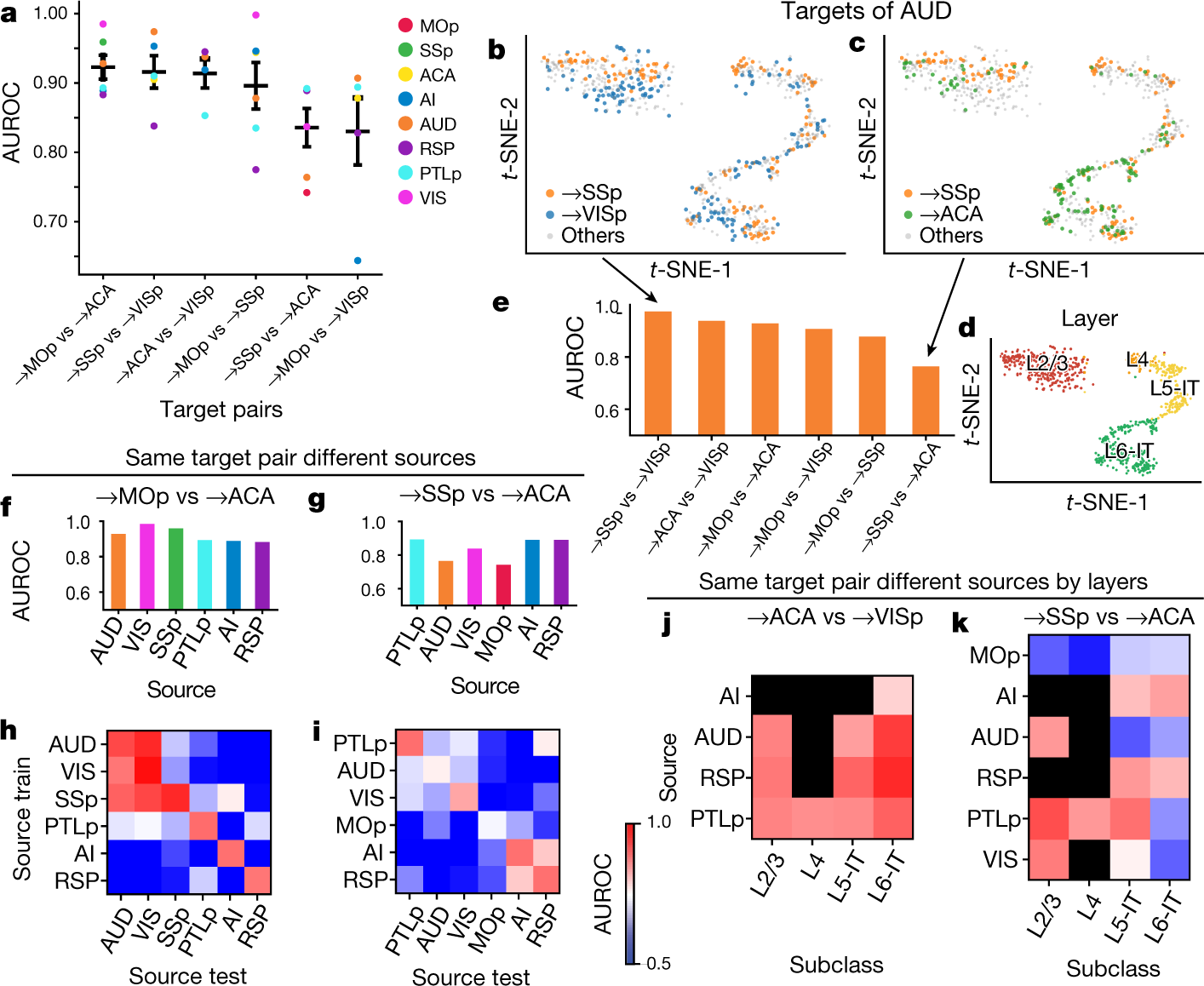
Fig. 2: Epigenetic differences between IT neurons projecting to different targets.
From: Epigenomic diversity of cortical projection neurons in the mouse brain

a, AUROC to distinguish cortical neurons projecting to one cortical target versus another. Data are mean ± s.e.m. (n = 6, 5, 4, 6, 6 and 5 sources; left to right). b–d, t-SNE of AUD neurons in the IT subclasses (n = 737) coloured by projections (b, c) and subclasses (d). e, AUROC to distinguish AUD neurons projecting to each target pair. f, g, The AUROC for comparisons between MOp and ACA-projecting neurons (f), and between SSp and ACA-projecting neurons (g) from different sources. h, i, Heat maps of AUROC from prediction models that were trained on one source (row) and tested on another source (column) to distinguish between neurons projecting to MOp and ACA (h), or between neurons projecting to SSp and ACA (i). j, k, Heat maps of AUROC from prediction models that were trained and tested on neurons from each cortical layer (column) in each source (row), to distinguish between ACA and VISp-projecting neurons (j), or between SSp and ACA-projecting neurons (k).