Fig. 5: A L5 ET neuron type that projects to both ET and cortical targets.
From: Epigenomic diversity of cortical projection neurons in the mouse brain

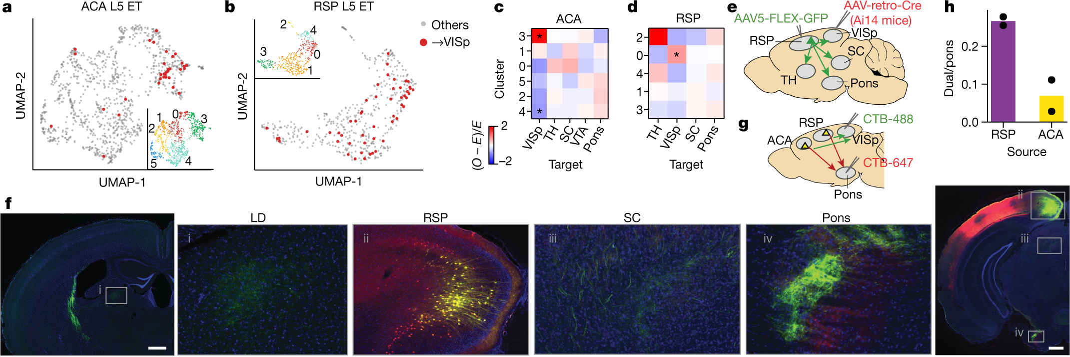
a, b, UMAP embedding of ACA (a) or RSP (b) L5 ET neurons (n = 1,131 or 516) using mCH in 100-kb bins, coloured by projection targets (ACA–VISp or RSP–VISp in red, n = 36 or 51) or clusters (inset). c, ACA–VISp neurons were enriched in ACA L5 ET cluster 3 and depleted from cluster 4. d, RSP–VISp neurons were enriched in RSP L5 ET cluster 0. Asterisks in c and d indicate FDR < 0.05. e, Illustration of the anatomical experiment to validate the existence of the L5 ET + CC cell type. f, VISp neurons at the AAV-retro-Cre injection site were labelled by tdTomato (red). RSP–VISp neurons were labelled with GFP (green), and RSP–VISp neurons at the AAV5-FLEX-GFP injection site were labelled with both tdTomato and GFP (yellow; inset ‘ii’). Scale bars, 500 μm (low magnification). LD, laterodorsal thalamic nucleus. g, Illustration of injections of dual retrograde tracers (CTB-488 and CTB-647) into the pons and VISp. h, Proportion of double-labelled neurons (projecting to both pons and VISp) among all neurons projecting to the pons in different sources. n = 2 biological replicates are shown as individual points.