Extended Data Fig. 9: Microbe–microbe interactions are predominantly asymmetric, and inferring interactions from data that are based on relative abundance generates misleading results.
From: Multi-kingdom ecological drivers of microbiota assembly in preterm infants

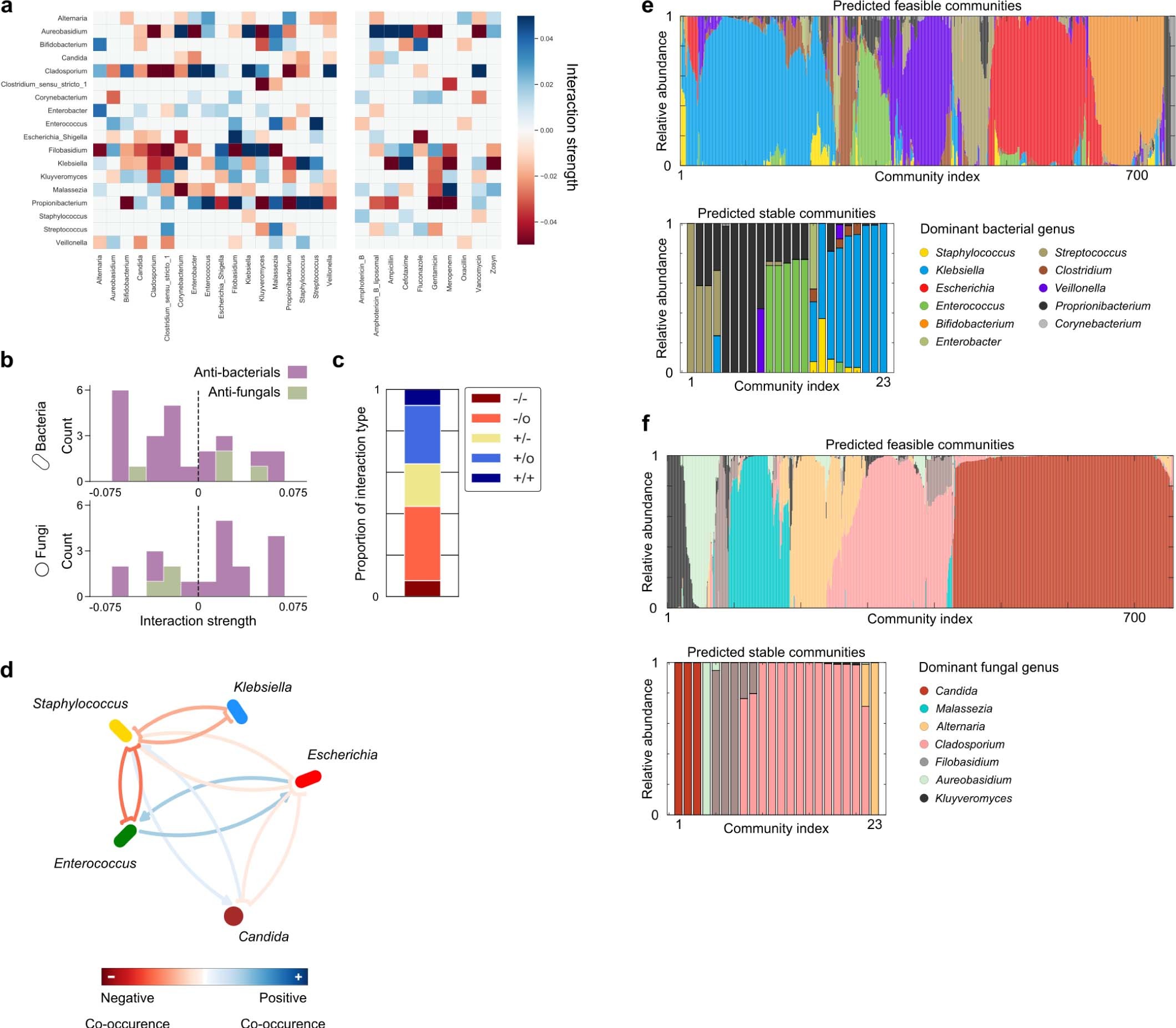
a, Heat map plotting interactions inferred by the gLV model. Each row of the heat map illustrates the effect on the target genera by other members of the gut community (left columns) or documented use of antimicrobial agents according to the clinical metadata (right columns). b, Histogram of individual antibacterial (purple) or antifungal (green) interaction strengths, split by kingdom. Antibacterial agents primarily inhibit bacteria, and antifungal agents primarily inhibit fungi; however, there is not a significant bias in the likelihood of either antimicrobial agent inhibiting their target kingdom (exact binomial tests, null hypothesis H0: P(Inhibition) = 0.5, P > 0.05). c, Stacked bar shows the proportion of different interaction types occurring between genera. Over 80% of interactions are asymmetric, being either exploitative (+/−), commensal (+/0) or amensal (−/0). d, To confirm the value of our absolute abundance methods, we inferred inter-genus interactions from relative abundance data alone using the FastSpar46 algorithm. This approach robustly identifies co-occurrence relationships between different microbial taxa in a manner that accounts for the compositional nature of relative abundance data. Notably, correlation networks cannot infer asymmetric interactions, thus this approach cannot detect the exploitation of Staphylococcus by Klebsiella. It also erroneously infers that Staphylococcus increases the growth of Candida, and cannot detect the inhibition of Klebsiella by Candida or Enterococcus. e, Steady-state relative abundances of bacteria of those subcommunities predicted to be feasible and/or linearly asymptotically stable. f, Steady-state relative abundances of fungi of those subcommunities predicted to be feasible and/or linearly asymptotically stable.