Extended Data Fig. 5: MK-SpikeSeq identifies errors in sample processing of fungal communities.
From: Multi-kingdom ecological drivers of microbiota assembly in preterm infants

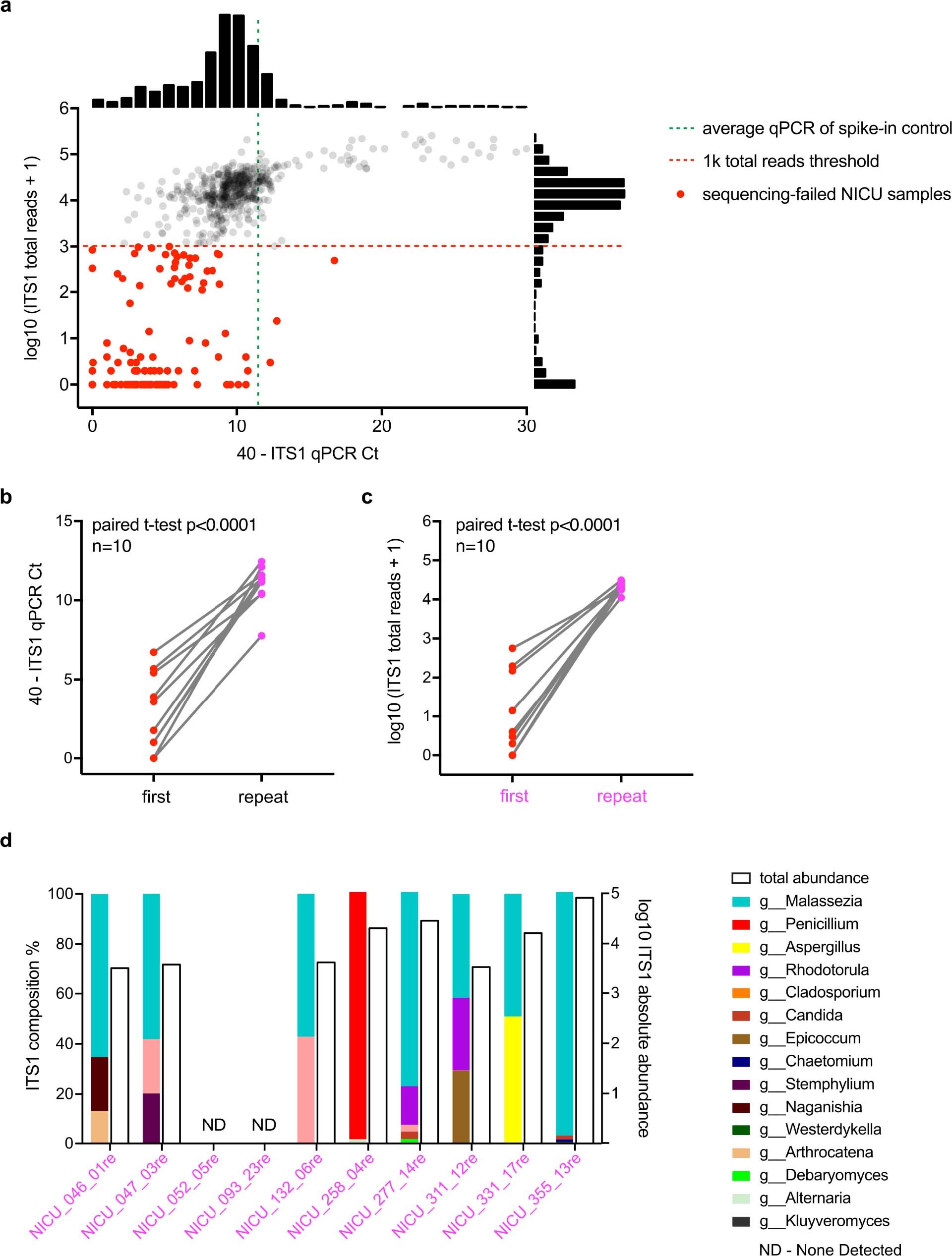
a, In our first phase of NICU sequencing (Supplementary Information), we identified a number of samples (highlighted in red dots) that failed to yield more than 1,000 ITS1 reads per sample after quality filtering (red dashed line). Many of these samples that failed sequencing showed much lower (ΔCt > 5) ITS1 qPCR signals than the spike-in control (green dashed line), indicating poor DNA extractions of fungi in these samples. Frequency histograms of measurements are shown next to the axes. b, Reprocessing of 10 of these samples that failed sequencing led to increased ITS1 qPCR signals, indicating improved DNA extractions. c, These reprocessed samples also yielded the desired number (over 10,000) of ITS1 reads, passing our rDNA-sequencing criteria. P values by two-tailed paired Student’s t-test (b, c). d, Eight of the reprocessed samples showed non-zero fungal communities, and only two had no detectable fungal signal. The composition (coloured bars) and total abundance (empty bars) of fungal communities in these reprocessed samples are shown.