Extended Data Fig. 1: Antigen expression and receptor affinity of vaccines.
From: BNT162b vaccines protect rhesus macaques from SARS-CoV-2

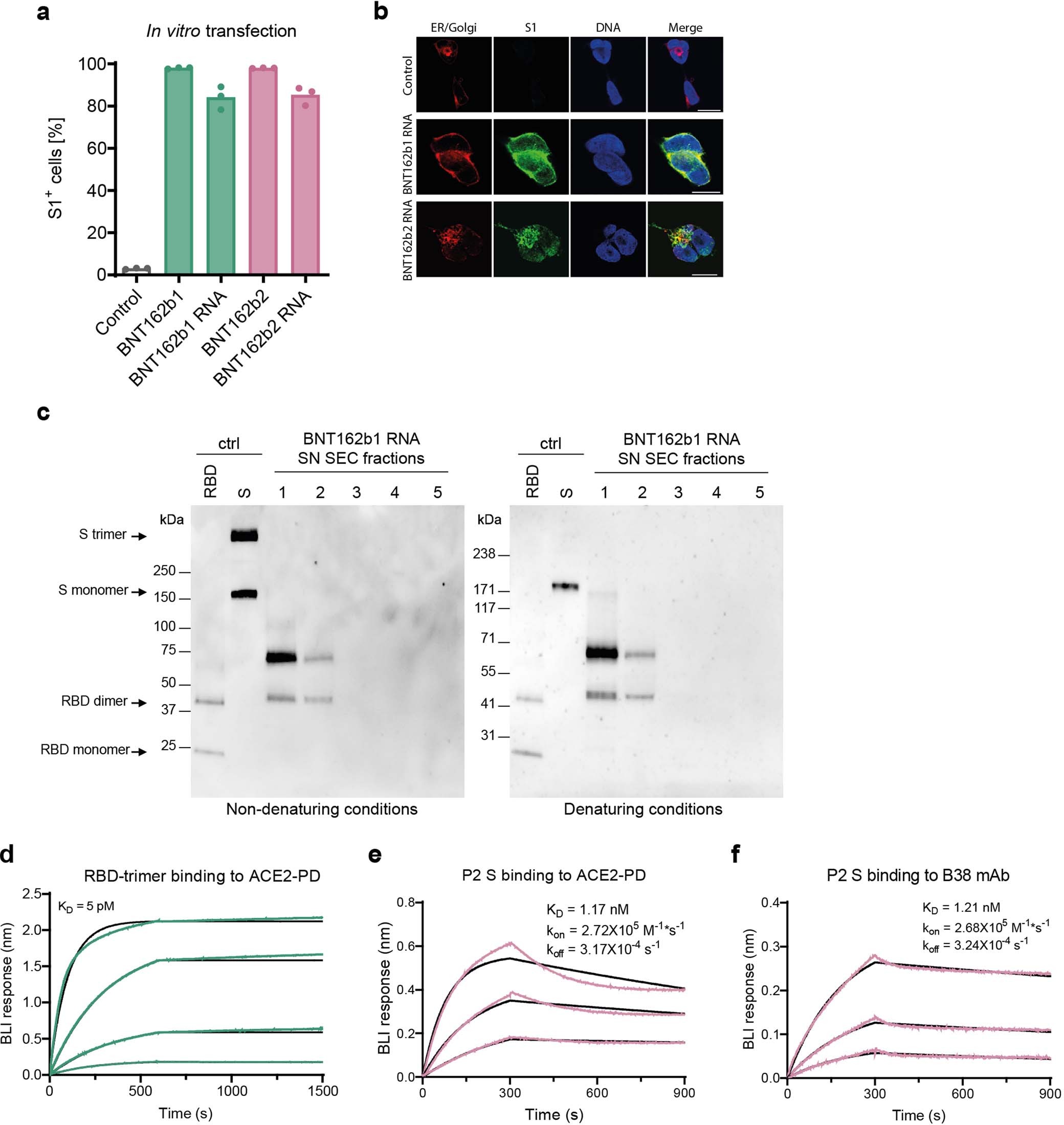
a, Detection of BNT162b1-encoded RBD–foldon and BNT162b2-encoded S(P2) in HEK293T cells by S1-specific antibody staining and flow cytometry. HEK293T cells analysed by flow cytometry were incubated with: no RNA (control), BNT162b RNA formulated as lipid nanoparticles (BNT162b1 and BNT162b2) or BNT162b RNAs mixed with a transfection reagent (BNT162b1 RNA and BNT162b2 RNA). Heights of bars indicate the means of technical triplicates. b, Localization of BNT162b1 RNA-encoded RBD–foldon or BNT162b2 RNA-encoded S(P2) in HEK293T cells transfected as in a, determined by immunofluorescence staining. Endoplasmic reticulum and Golgi (ER/Golgi) (red), S1 (green) and DNA (blue). Scale bar, 10 μm. c, Western blot of denatured and non-denatured samples of size-exclusion chromatography fractions (chromatogram in Supplementary Fig. 1) of concentrated medium from HEK293T cells transfected with BNT162b1 RNA. The RBD–foldon was detected with a rabbit monoclonal antibody against the S1 fragment of SARS-CoV-2 S. Protein controls (ctrl): purified, recombinant RBD and S. d, Biolayer interferometry (BLI) sensorgram demonstrating the binding kinetics of the purified RBD–foldon trimer, expressed from DNA, to immobilized human ACE2 PD. e, f, Biolayer inferometry sensorgrams showing binding of a DNA-expressed S(P2) preparation from a size-exclusion chromatography peak (not shown) that contains intact S(P2) and dissociated S1 and S2 to immobilized human ACE2 PD (e) and B38 monoclonal antibody (f). Binding data are in colour; 1:1 binding models fit to the data are in black. Apparent kinetic parameters are provided in the graphs.