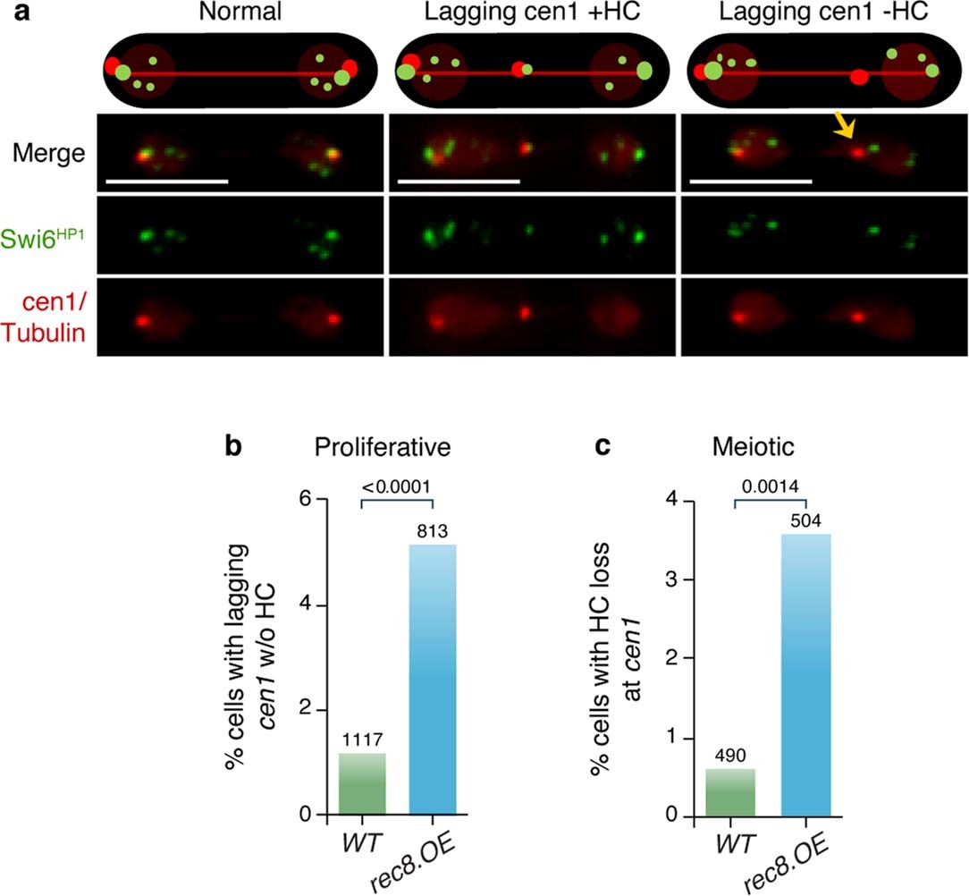
Extended Data Fig. 7: Expression of Rec8 leads to HC loss on lagging cen1.
From: Centromeres are dismantled by foundational meiotic proteins Spo11 and Rec8

a, Top: schematic of possible cen1 and HC focus behaviours in anaphase cells; HC (represented by Swi6HP1-GFP) localizes to large centromeric foci as well as multiple small subtelomeric foci. Below: images of live cells in late anaphase; HC is visualized via Swi6HP1-GFP, cen1 via cen1-tetO/R-tomato, and microtubules via mCherry-Atb2. Arrows indicate lagging cen1 with HC loss. Lagging cen1 with intact HC is excluded from quantification. Scale bars, 5 μm. b, Quantification of cen1 HC loss as exemplified in a. Expression of Rec8 causes anaphase HC loss at cen1. Total numbers of cells are indicated above each bar. P values are determined by two-tailed Fisher’s exact tests and indicated above brackets. c, Quantification of HC loss on unsegregated cen1 during meiosis. Overexpression of Rec8 during meiosis increases the incidence of unsegregated cen1 lacking detectable Swi6HP1-GFP. Total numbers of films analysed are indicated above each bar. P values are determined by two-tailed Fisher’s exact tests and indicated above brackets.