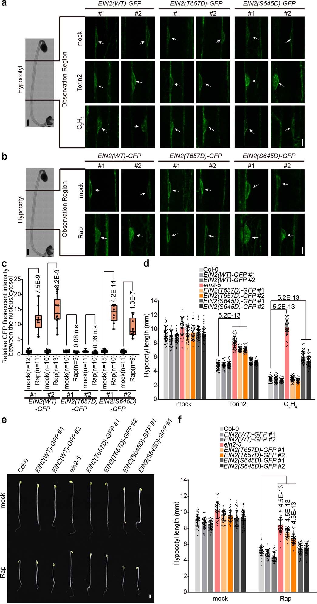
Extended Data Fig. 5: Glucose–TOR- and ethylene signalling regulate hypocotyl elongation through distinct phosphorylation sites in EIN2.
From: The TOR–EIN2 axis mediates nuclear signalling to modulate plant growth

a, b, Different patterns of nuclear accumulation of EIN2(WT)–GFP, EIN2(T657D)–GFP and EIN2(S645D)–GFP in hypocotyl cells. Seedlings were germinated in the dark for 4 days, then treated with Torin2 (1 μM) or ethylene (C2H4, 100 ppm) (a), or rapamycin (10 μM) (b) for 4 h. Arrows indicate nuclei. Scale bars, 10 μm. c, Quantification of the relative GFP fluorescent signal intensity between the nucleus and the cytosol of EIN2(WT)–GFP, EIN2(T657D)–GFP and EIN2(S645D)–GFP in b. See quantification data of a in Fig. 2e. d, Quantification data of Fig. 2f. e, f, EIN2(S645D)–GFP but not EIN2(T657D)–GFP restores ein2-5 sensitivity to rapamycin-inhibited hypocotyl elongation. Seedlings were germinated in the dark with or without rapamycin (10 μM) for 4 days. Representative images (e) and hypocotyl length (f). Scale bar, 1 mm. In c, data were analysed from the indicated numbers of hypocotyl cells from three experiments, and are expressed as mean ± s.d. Centre line, median; box limits, 25th and 75th percentiles; whiskers extend to 1.5 × IQR from the 25th and 75th percentiles. In d, f, data were analysed from 45 (d) and 40 (f) seedlings for each genotype and treatment from three experiments, and are expressed as mean ± s.d. Statistical significance was determined by two-sided Student’s t-test (c) or by one-way ANOVA with post hoc Tukey test (d, f); n.s, not significant; P values are indicated.