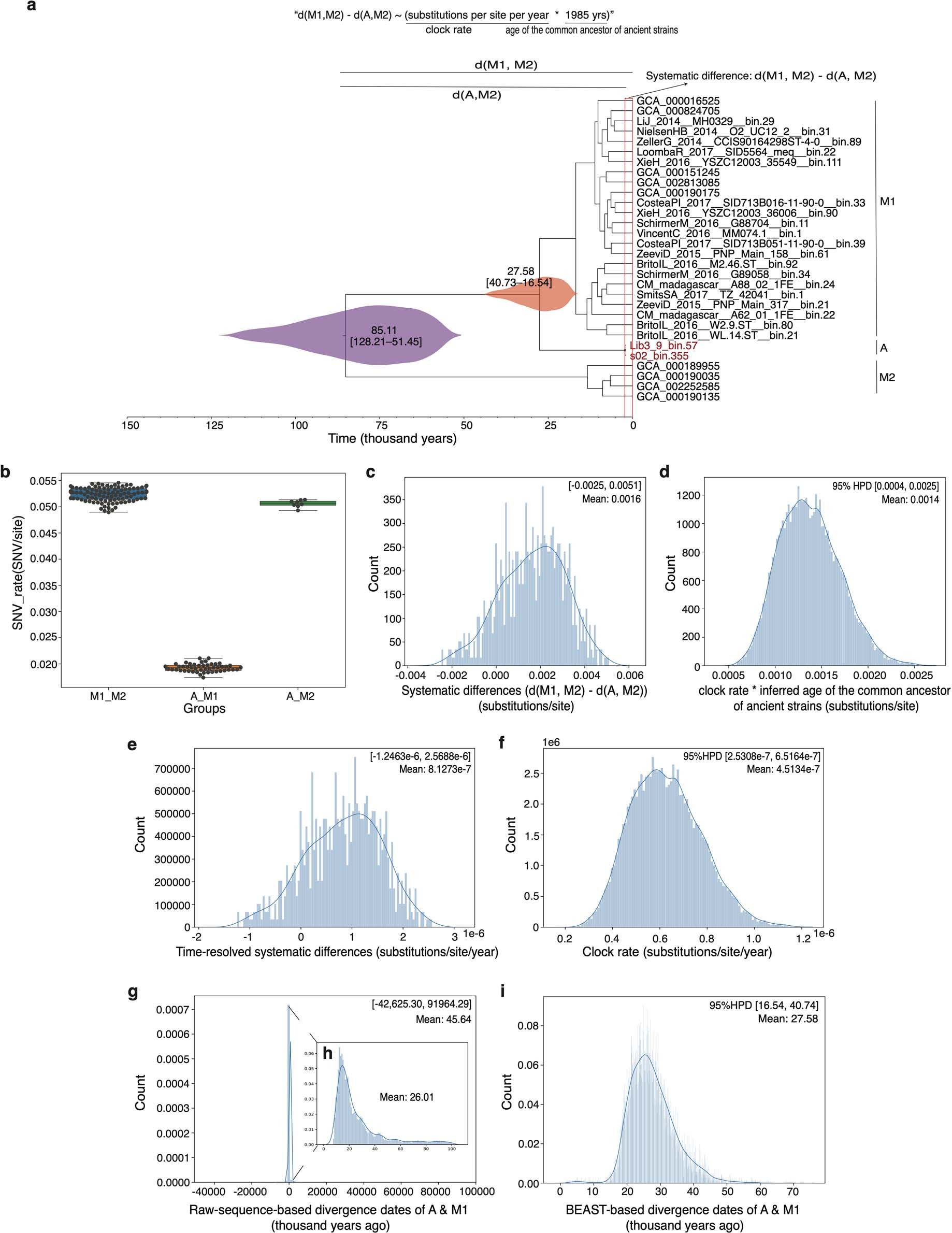
Extended Data Fig. 10: Comparison of M. smithii divergence dates from BEAST2 analysis compared with raw genetic distance calculations.
From: Reconstruction of ancient microbial genomes from the human gut

Related to Fig. 3, see Supplementary Information section 8. a, The different M. smithii groups and genetic distances calculated are shown. b, Pairwise sequence divergences between M1 and M2 strains (n = 96), A and M1 strains (n = 48) and A and M2 strains (n = 8). Data are presented as box plots (middle line, median; lower hinge, first quartile; upper hinge, third quartile; upper whisker extends from the hinge to the largest value no further than 1.5× the interquartile range from the hinge; lower whisker extends from the hinge to the smallest value at most 1.5× the interquartile range from the hinge; data beyond the end of the whiskers are individually plotted outlying points). c, d, Comparison of the distribution of systematic differences between M1 and M2 and A and M2 divergences (c) and BEAST2 estimates (d). c, Systematic differences based on pairwise sequence divergences (measured by the single-nucleotide variant rate) between M1 and M2 and A and M2 strains. d, Products of the clock rates (substitutions per site per year) inferred using BEAST293 (Supplementary Table 7) and the inferred age of the common ancestor of the ancient strains. e, f, Comparison of distribution of pairwise time-resolved systematic differences based on raw sequences divergence (e) and the distribution of existing inferred clock rates (f). e, Time-resolved systematic differences calculated by dividing systematic differences (c) with the average 14C date of the palaeofaeces used in molecular clocking analysis. f, Clock rates inferred by BEAST2 analysis (Supplementary Table 7). g, Raw-sequence-based divergence dates between A and M1 strains, recalibrated using time-resolved systematic differences. h, Distribution of raw-sequence-based divergence dates when low-frequency outliers are excluded. i, Distribution of estimated divergence dates between A and M1 strains based on BEAST2 analysis.