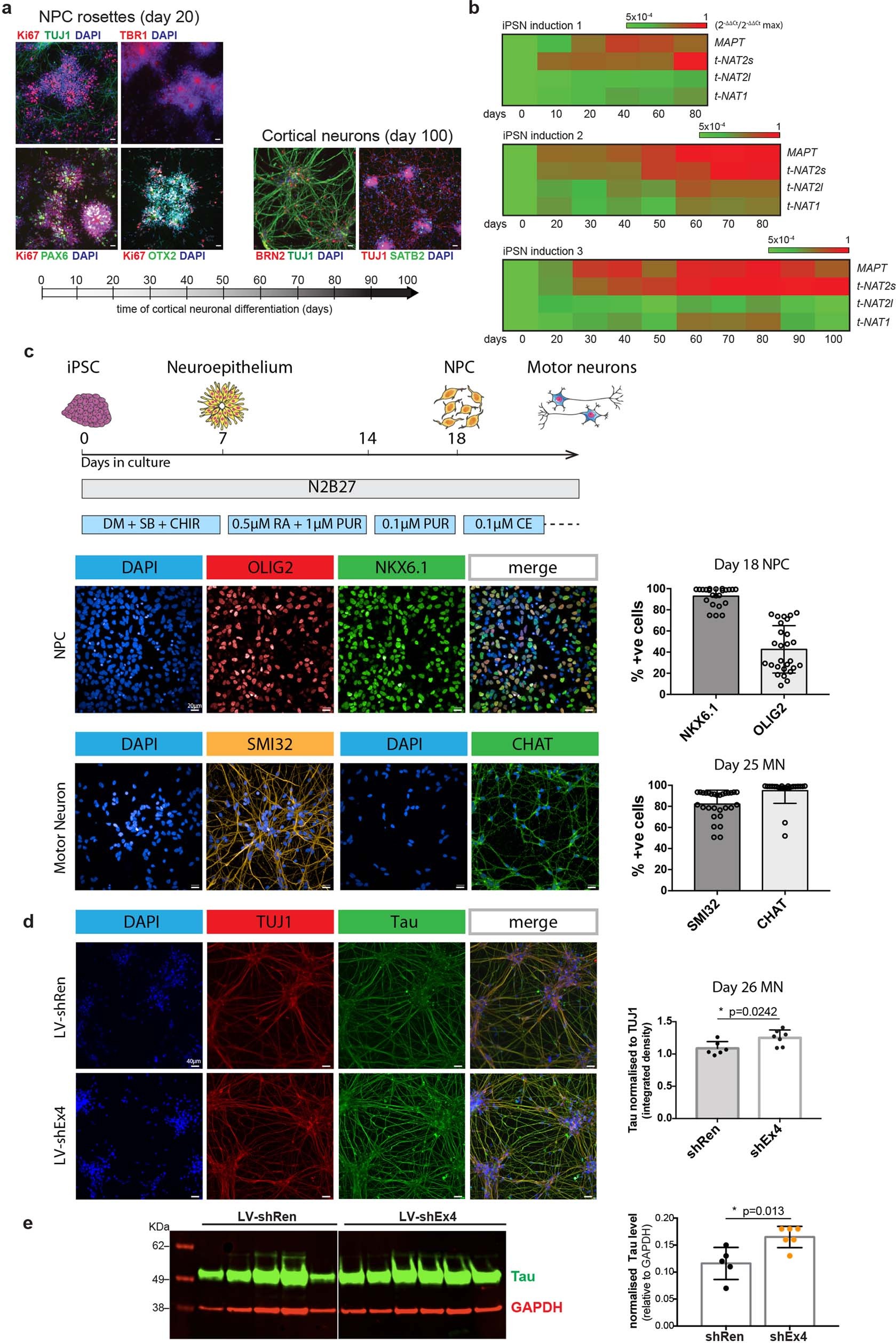
Extended Data Fig. 4: Characterization of human induced pluripotent stem cell-derived cortical and motor neurons.
From: MIR-NATs repress MAPT translation and aid proteostasis in neurodegeneration

a, Control-1 (male) human iPSCs (hiPSCs) differentiated into cortical neurons using dual SMAD inhibition followed by specification of both deep- and upper-layer cortical excitatory neurons34. Neural rosettes at 20 days in vitro (DIV) express cortical progenitor markers PAX6 and OTX2, proliferation marker ki67 and neuronal marker TUJ1. By 100DIV, terminally differentiated neurons express βIII-tubulin, and later-born upper-layer neurons express SATB2 and BRN2. Scale bars = 20μm, n = 3 independent experiments. b, Quantitative expression of MAPT and MAPT-AS1 (t-NAT1, t-NAT2 s, t-NAT2l) in 3 independent inductions of hiPSC-derived cortical neurons (from 0 to 100DIV, one male healthy donor) measured by RT–qPCR (2-ΔΔCt/2-ΔΔCtmax). c, hiPSCs (control-1 and control-3), differentiated into motor neurons (MNs) using a previous established protocol71, were immunostained for NPC and MN markers and imaged by the Opera-Phenix (PerkinElmer). Images were acquired and quantified using Columbus v2.8.0.138890. NPCs at 18DIV express OLIG2 and NKX6.1, whereas 25DIV MNs express SMI32 and choline acetyltransferase (ChAT), bar graphs on the right (mean ± s.e.m., n = 23 (NKX6.1), n = 27 (OLIG2), n = 29 (SMI32), n = 22 (ChAT) imaged wells across 3 different lines, scale bars: 20μm). d, ICC images of MNs (26DIV), immunolabelled with the TUJ1, total-tau and DAPI after transduction with lentivirus (MOI 10), expressing shRNAs targeting either the exon-4 of MAPT-AS1 (shEx4) or Renilla luciferase ORF as a negative control (shRen) (mean ± s.d. n = 3 for control-1 and control-2 iPSC-MNs, scale bars: 40μm). Relative tau levels normalized to TUJ1 measured as ratio of integrated densities is compared between the two groups as reported in bar graph on right (unpaired two-tailed t-test). e, western blot of MNs (26-28DIV) from two healthy controls, transduced with LV-shRen (n = 5) or LV-shEx4 (n = 6), probed with anti-total-tau and anti-GAPDH antibodies. Quantification is shown on the right (mean ± s.d. *P < 0.05, two-sided Wilcoxon-test).