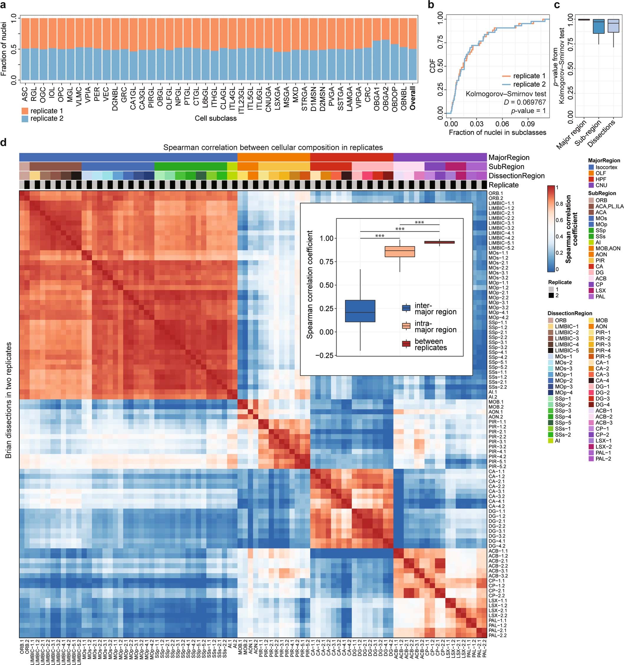
Extended Data Fig. 5: Reproducibility of the cell type composition of each brain region estimated from single-cell chromatin accessibility profiles.
From: An atlas of gene regulatory elements in adult mouse cerebrum

a, Bar plot showing the fraction of nuclei from two biological replicates for each of the 43 subclasses of mouse cerebral cells discerned from snATAC-seq data. b, CDF plot showing the consistency of the estimated fractions of each subclass of cerebral cells between the two biological replicates. Kolmogorov–Smirnov test shows no significant difference between the biological replicates. c, Box plots of the P values of Kolmogorov–Smirnov tests illustrate consistent results between the two biological replicates for each subclass of cerebral cells across major brain regions, sub-regions and brain dissections tested. d, Heat map showing the pairwise Spearman correlation coefficients of cell type composition between each replicate of brain dissections. The column and row names consist of two parts: brain region name and replicate label. For example, MOp-1.1 represents the replicate 1 of the first brain dissection of the primary motor cortex (MOp-1). The embedded box plot shows the distribution of Spearman correlation coefficients between two biological replicates, replicates from intra-major brain regions and inter-major brain regions. ***P < 0.001, Wilcoxon rank-sum test. Box plots are stylized as in Fig. 2c.