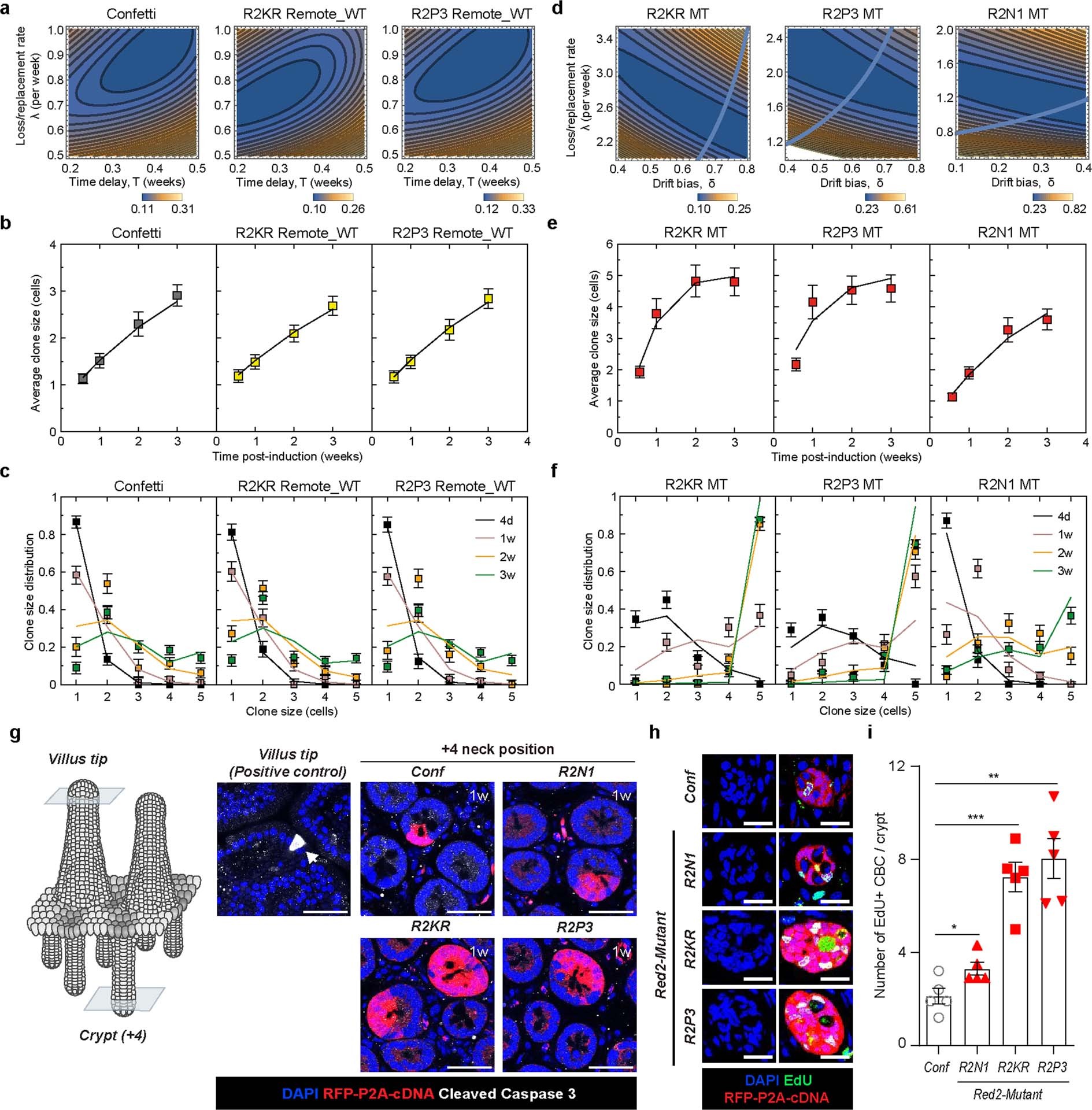
Extended Data Fig. 3: Biophysical modelling of mutant clone expansion.
From: Tracing oncogene-driven remodelling of the intestinal stem cell niche

a, d, Contour plots showing mean-square differences of clone size distribution between neutral drift model and YFP clone data from Confetti (left), WT crypts remote from mutant crypts in R2KR (middle) and R2P3 (right) in a; and between biased drift model and RFP mutant (MT) clone data from R2KR (left), R2P3 (middle) and R2N1 (right) in d. Plots: scan of loss/replacement rate λ against time delay between injection and induction in a; and drift bias δ with time delay of 0.29 w (R2KR), 0 w (R2P3), and 0.43 w (R2N1) in d. Blue lines in d, constraint λ(1 – δ) = λWT, where λWT is the loss/replacement rate inferred from Confetti (Supplementary Theory). Analysis in a, d based on data in c, f, respectively. b, e, Average clone size (effective stem cell number) from a, d, respectively. Points show data, lines show model prediction at optimal parameter values. In each case, total effective stem cell number N = 5, so that an average clone size of, for example, 2 corresponds to circumferential angle of 360° × 2/5. c, f, Distribution of clone sizes for models from a, d, respectively. Points show data; lines show model prediction at optimal parameter values. g, Representative confocal images of cleaved caspase-3+ apoptotic cells. A single cleaved caspase-3+ apoptotic cell in the villus tip is indicated by the white arrow as a positive control. h, i, Representative confocal images (h) and quantification (i) of EdU+ proliferating crypt base columnar cells. Whole mount of small intestine from Villin-CreERT2;R26R-Confetti or Red2Onco 1 w (g) or 2 w (h, i) after tamoxifen administration. *P < 0.05, **P < 0.01, ***P < 0.0001; unpaired two-tailed t-test (i) from biological replicates. Data are mean ± s.e.m. (b, c, e, f, i). Exact P values in Source Data. Scale bars: 50 μm (g) or 25 μm (h).