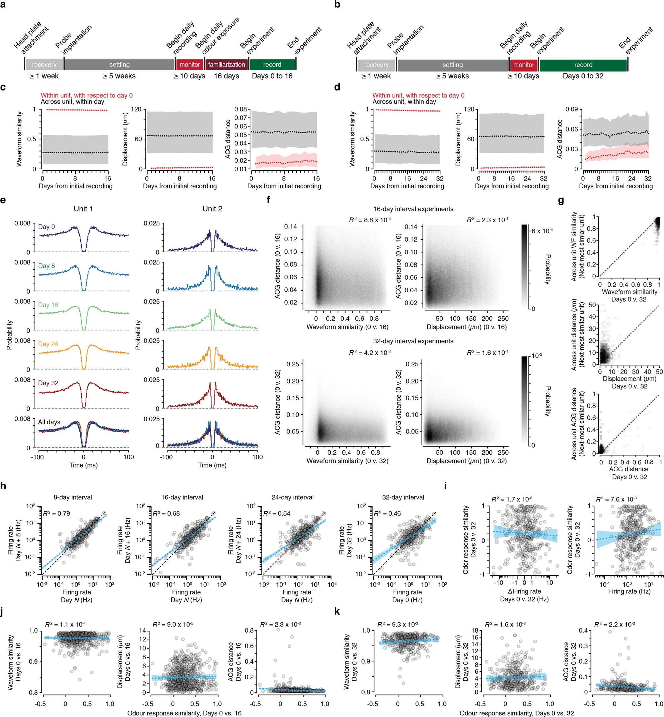
Extended Data Fig. 2: Assessing the stability of single units recorded across multiple days.

a, b, Experiment time courses for 16-day (a) and 32-day (b) interval protocols. ‘Recovery’, period following headplate attachment and stereotactic targeting before silicon probe implantation to allow full recovery; ‘settling’, minimum five-week period after probe implantation to permit tissue settling and signal stabilization; ‘monitor’, minimum ten-day period during which neural signals were recorded daily to assess signal stability. Experiments began only once single units could be reliably tracked across days. ‘Record’, experiment protocol (Figs. 1a, 4a, c). ‘Familiarization’ (16-day interval experiments in a only), daily odorant presentation for experiments described in Fig. 4c, d and Extended Data Fig. 10d–h. c, For single units held during 16-day interval experiments, waveform similarity (left; Pearson’s correlation), centroid displacement (middle), and spike time ACG distance (right; Euclidean norm between normalized ACGs) measured between day 0 and subsequent days (red, ‘within-unit, across-day’) and across all single units within each day (black, ‘across-unit, within-day’). Dotted lines, median. Shading, boundaries of top and bottom quartiles (n = 690 single units from 7 mice). d, As in c but for single units held during 32-day interval experiments (n = 379 single units from 6 mice). e, Example spike–time autocorrelograms from two single units recorded in the same mouse on five separate days. f, Density heatmap showing ACG distance of pairs of simultaneously recorded single units plotted against waveform similarity (left) and distance between their centroids (right) for those pairs. Top, 16-day interval experiments (n = 1,248,216 pairs of single units from 7 mice on 17 days); bottom, 32-day interval experiments (n = 841,138 pairs of single units from 6 mice on 33 days). This shows that waveform-based features (waveform similarity and centroid distance) vary independently of the similarity of the spike–time ACGs. Thus, ACG distance is a measure of single-unit stability to which the spike-sorting pipeline is insensitive. g, Waveform similarity (top), centroid distance (middle), and ACG distance (bottom) for a given single unit between days 0 and 32, plotted against the same metric applied to the same single unit versus the most similar other simultaneously recorded single unit. Dashed line, unity. h, Mean single unit spontaneous firing rate on an individual day (baseline firing rate) compared across intervals of 8 days (ρ = 0.89, n = 2,177 single units), 16 days (ρ = 0.82, n = 1,412 single units), 24 days (ρ = 0.74, n = 816 single units) and 32 days (ρ = 0.68, n = 379 single units) from 6 mice. For all correlations, P < 4.0 × 10−52. Each plot shows a random subset of 379 single units, to match the number of single units recorded across the 32-day interval (right). Black dashed line, unity; blue dotted line, linear regression; blue shading, 95% CI. i, Odour response similarity plotted against change in mean spontaneous firing rate on a symlog scale (left; ρ = −0.041, P = 0.43) and absolute spontaneous firing rate on a log scale (right; ρ = 0.087, P = 0.09) across a 32-day interval (n = 379 single units from 6 mice). Blue dotted line, linear regression; blue shading, 95% CI. j, For single units held during 16-day interval experiments, waveform similarity (left), centroid displacement (middle) and ACG distance (right) measured between days 0 and 16, plotted against odour response similarity of that same single unit (Pearson’s correlation of pairs of vectors computed on the two days, consisting of the response magnitudes for each odorant of a panel); black circles, individual units; blue dotted line, linear regression; blue shading, 95% CI. k, As in j but for single units held during 32-day interval experiments, plotting these features measured between days 0 and 32.