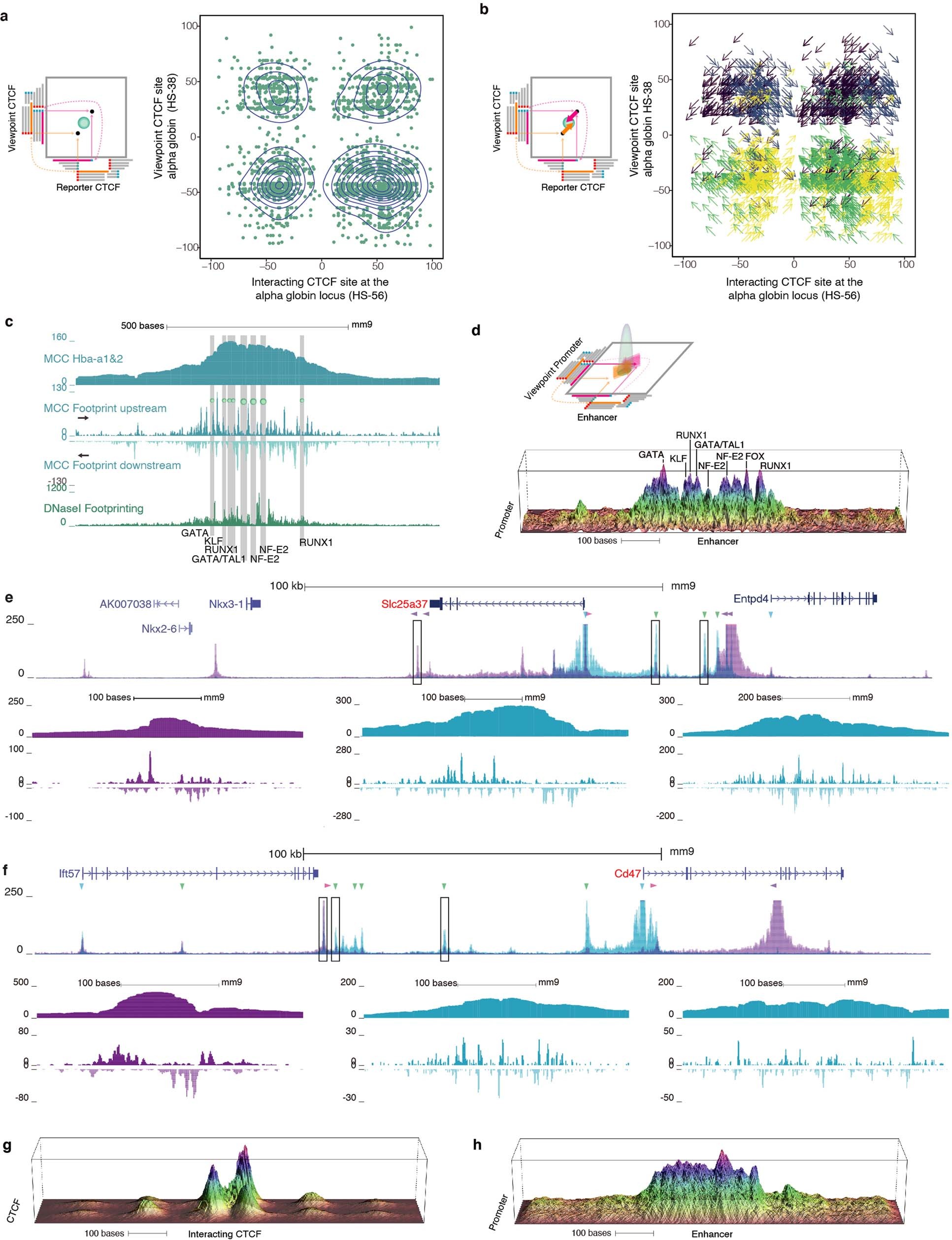
Extended Data Fig. 10: Base-pair resolution analysis of MCC ligation junctions shows that enhancer–promoter contacts generate complex patterns compared with CTCF sites.

a, Single-base-pair resolution plots of ligation junctions between two CTCF sites, showing that ligation junctions surround the central binding motifs, which are protected from MNase digestion. b, Superimposition of the directionality of the reads at the viewpoint and reporter site allows the precise location of the central CTCF-binding motif to be determined. c, Directional footprinting of the main enhancer element at the α-globin locus. d, Reconstructions of the contacts between the transcription factors and the promoter using directional footprinting of the viewpoint and enhancer. e, f, MCC footprinting shows more complex patterns of ligation junctions at enhancers than at CTCF sites at the Slc25a37 and Cd47 loci. g, h, Reconstruction metaplots of data from the strongest 150 CTCF–CTCF interactions and 65 enhancer–promoter interactions, showing the complexity of the enhancer–promoter contacts compared with contacts between CTCF sites.