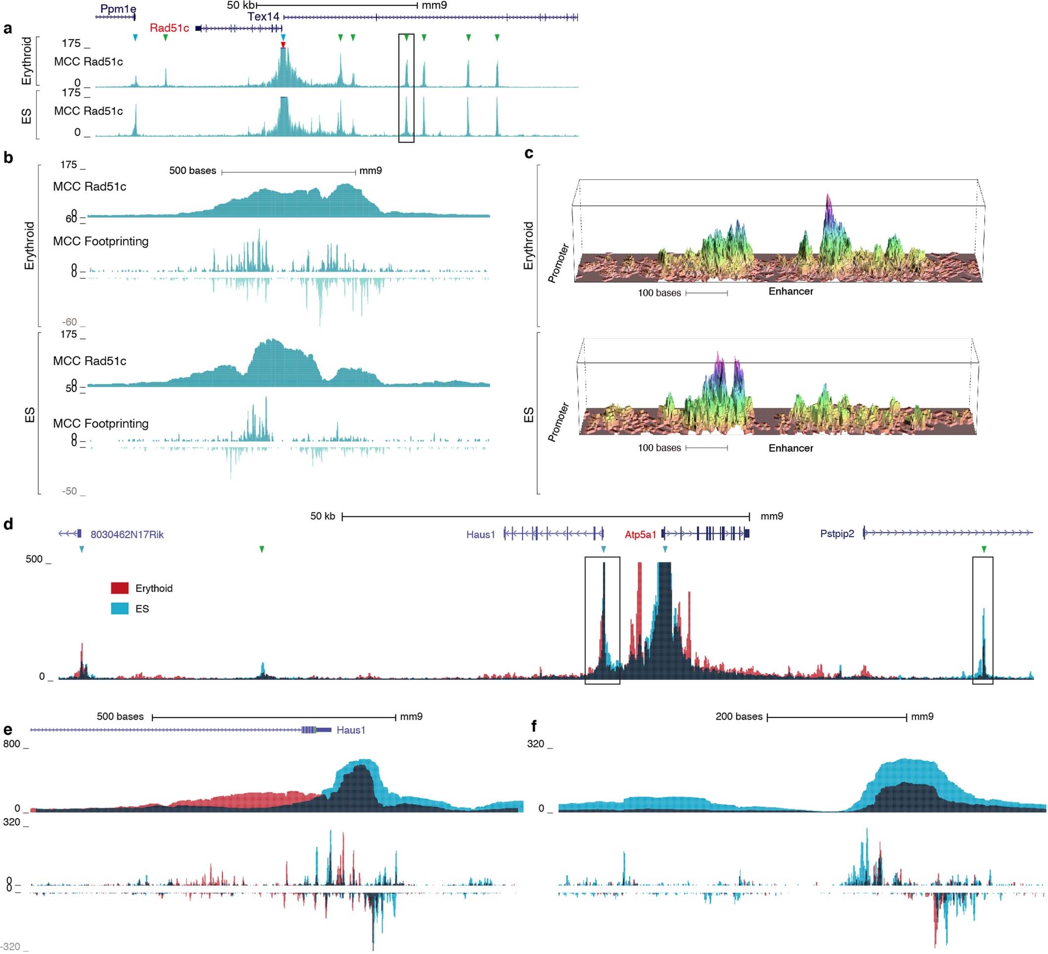
Extended Data Fig. 11: Base-pair resolution analysis of MCC ligation junctions at pleotropic enhancers in ES and erythroid cells.

a, To show that MCC could detect subtle changes in chromatin architecture, we captured from gene promoters, such as Rad51c, that have active promoters in both erythroid and ES cells and have adjacent hypersensitive enhancers at the same sequence in erythroid and ES cells. b, c, MCC data at one of the shared enhancers delineates different patterns of footprinting in erythroid and ES cells. This shows that fine-scale alterations occur in the contacts at the same sequence in the two cell types, which is probably due to differences in the transcription factor repertoire. d–f, The gene Atp5a1 is also active in both erythroid (red) and ES cells (blue) (d) and there are contacts in both tissues with the promoter of Haus1 (e) and a local enhancer (f). At both of these sites the footprinting is clearly different in the two tissues at sites with the same DNA sequence. This shows fine-scale changes in the contact pattern that result from differences in the DNA-binding proteins in the two cell types.