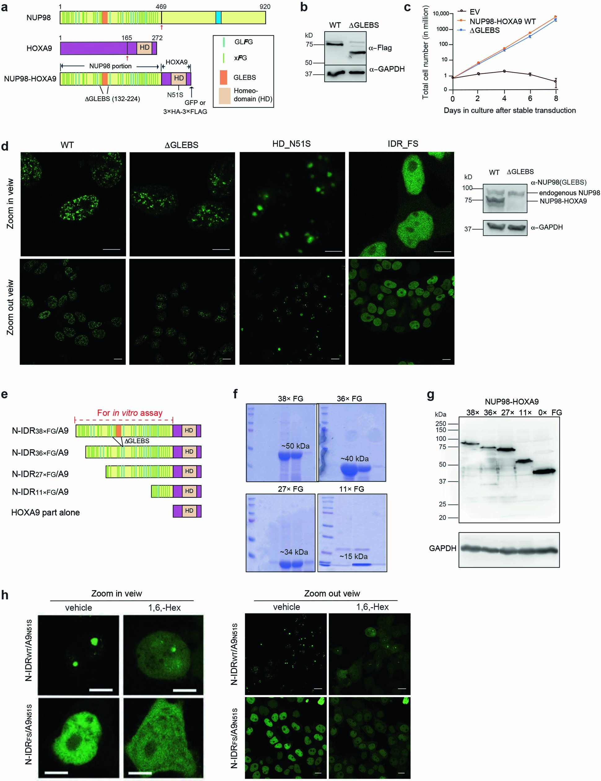
Extended Data Fig. 1: IDR retained within the leukaemia-related NUP98–HOXA9 chimera forms phase-separated condensates in vitro and is essential for establishing phase-separated chimeric transcription factor assemblies in the nucleus.
From: Phase separation drives aberrant chromatin looping and cancer development

a, Schematic showing the domain architecture of normal NUP98 (top), normal HOXA9 (middle) and leukaemic NUP98–HOXA9 chimera (bottom; with either GFP or 3×HA–3×Flag tag fused to C terminus). The GLFG or non-GLFG (xFG) motif contents, which make up IDR, and other important domains are shown. GLEBS represents the GLE2-binding sequence, which directs the NUP98 interaction with GLE2 (also known as RAE1) for mRNA export when NUP98 acts as component of nuclear pore complex60. Red arrows indicate the common breakage point of NUP98 and HOXA9. b, Immunoblotting of NUP98–HOXA9, either full-length (WT) or with GLEBS deleted (Δ132-224; see a), as detected by the indicated antibodies after stable transduction into primary mouse HSPCs. For gel source data, see Supplementary Fig. 1. c, Mouse HSPCs stably transduced with wild-type or GLEBS-deleted NUP98–HOXA9 showed similar proliferation in liquid cultures (n = 3 independent cell cultures per group), in agreement to previous reports17,61. Empty vector (EV)-infected HSPCs served as a control. Data are mean ± s.d. d, Live-cell fluorescence imaging (GFP; with zoomed-in and zoomed-out views shown in the top and bottom panels, respectively) of 293FT cells with stable transduction of GFP-tagged NUP98–HOXA9, wild-type, GLEBS-deleted (also referred to as N-IDRWT/A9; see Fig. 1a) or carrying a DNA-binding-defective mutation in homeodomain (HDN51S) or a Phe-to-Ser mutation that substitutes Phe residues within all FG repeats to Ser (IDRFS, also referred to as N-IDRFS/A9; see Fig. 1a). The right panel shows immunoblotting of endogenous normal NUP98 in 293FT cells, as well as the stably transduced exogenous NUP98–HOXA9, either wild-type (lane 1) or GLEBS-deleted (lane 2), as detected by antibodies against GLEBS of NUP9817. For gel source data, see Supplementary Fig. 1. Scale bars, 10 μm. e, Schematic of the indicated N-IDR fusion domains with a varying number of FG repeats. The IDR portion used for in vitro assay in main Fig. 1d is indicated by a red dotted line. f, SDS–PAGE images showing recombinant N-IDR domain protein with the indicated varying number of FG repeats (His6×-tagged; see e), purified with Ni-column and an additional size exclusion column purification step. The protein size is labelled above the recombinant protein. g, Anti-GFP immunoblotting for GFP-tagged NUP98–HOXA9 chimera with the indicated varying number of FG repeats described in e after stable transduction in 293FT cells. For gel source data, see Supplementary Fig. 1. h, Live-cell fluorescence imaging for the N51S-mutated N-IDR/A9 (GFP-tagged) with either wild-type (top) or the Phe-to-Ser mutated IDR (bottom) in 293FT stable expression lines before (left) and after (right) treatment with 10% 1,6-hexanediol for 1 min. The left panels show zoomed-in images of a representative cell from the right panels of zoomed-out cell images. Scale bar, 10 μm.