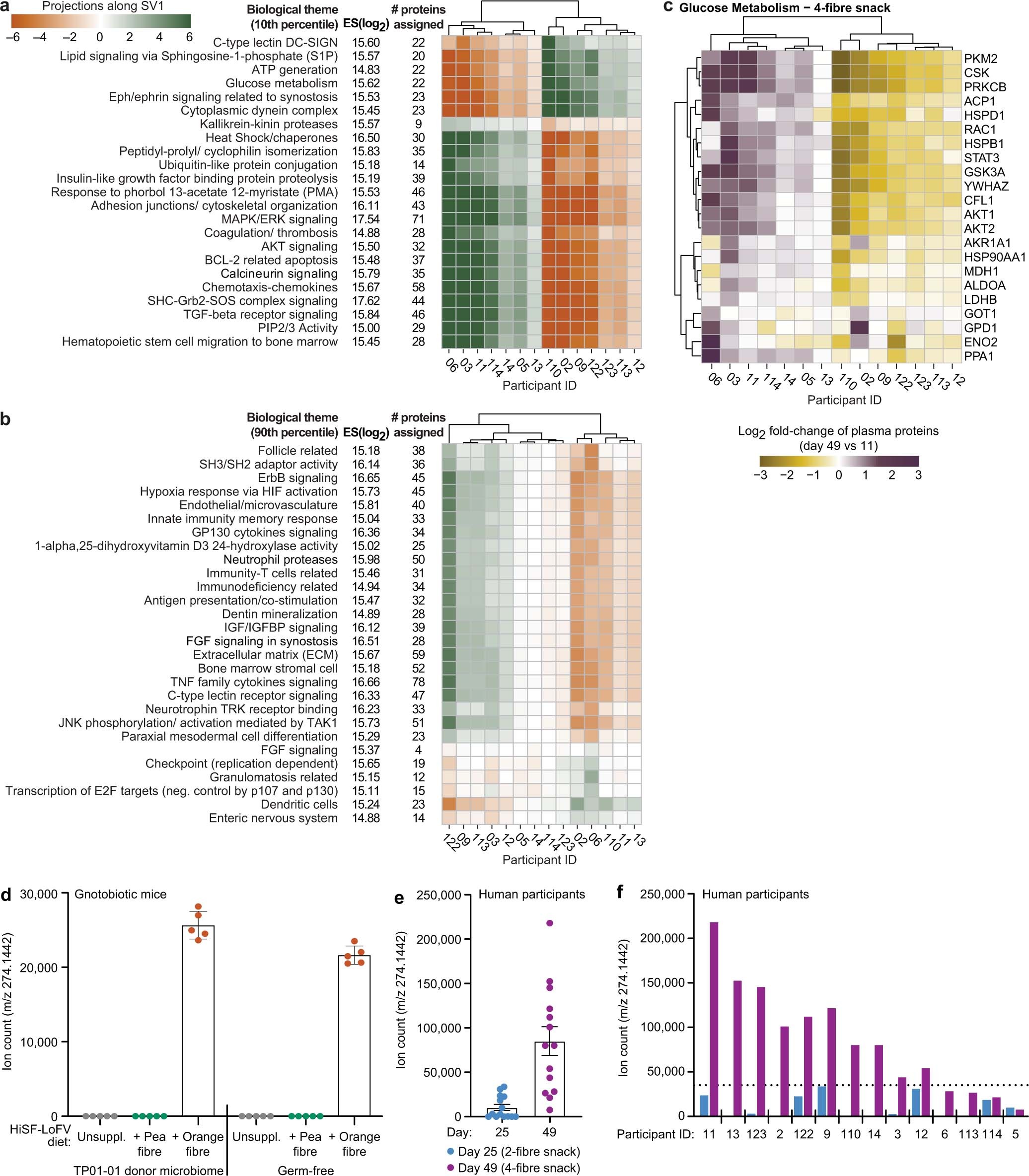
Extended Data Fig. 11: Individual responses of the plasma proteome of participants consuming the four-fibre snack prototype.
From: Evaluating microbiome-directed fibre snacks in gnotobiotic mice and humans

a, b, Heat maps plotting the projections on SV1 of changes in the representation of biological themes during consumption of the four-fibre snack. c, Heat map plotting the log2-transformed fold change in the levels of plasma proteins enriched in the glucose metabolism theme. Data for each participant are shown, normalized to the last day of the pretreatment phase on day 11. The four-fibre snack produced the greatest reduction in HOMA-IR among the three different snacks tested (Supplementary Table 5c). However, this reduction did not achieve statistical significance (P = 0.078, linear mixed-effects model) after the short period of snack consumption in this study. d–f, LC-QTOF-MS analysis of a biomarker of orange fibre consumption present in faecal samples obtained from gnotobiotic mice and humans. d, Comparison of levels of the m/z 274.1442 analyte in colonized and germ-free mice fed the unsupplemented, orange-fibre-supplemented or pea-fibre-supplemented HiSF–LoFV diet for 10 days. The analyte is detectable only when orange fibre is consumed and is not dependent upon on the human donor microbiome for its generation. Bars represent mean values ± s.d. for biological replicates (n = 5 mice per group). d, e, Comparisons of levels of the analyte in faecal samples obtained from participants in human study 2 on days 25 and 49 when they were consuming the maximum dose of the two-fibre (pea and inulin) and four-fibre (pea fibre, inulin, orange fibre plus barley bran) snack food prototypes. The bar graph in e represents mean values ± s.d. for technical replicates (n = 14 participants). The difference documented between participants consuming the 2- versus 4-fibre snacks is statistically significant (P = 0.0004, paired two-tailed t-test). The horizontal dashed line in f denotes a baseline value operationally defined as the highest level of detection of the analyte in participants consuming the two-fibre snack food prototype lacking orange fibre.