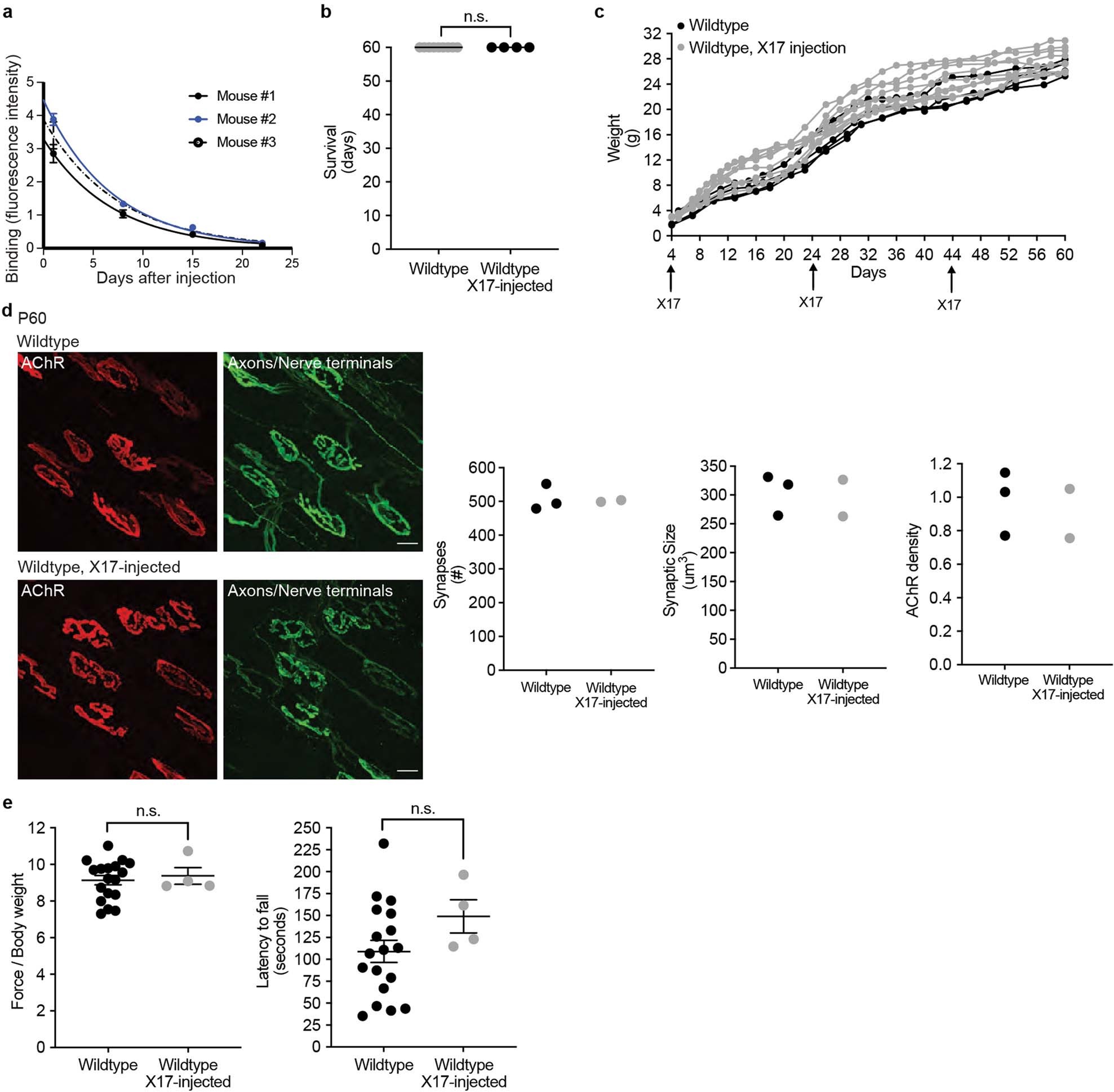
Extended Data Fig. 6: Chronic injection of MUSK agonist antibody X17 in wild-type mice has no effect on the organization of neuromuscular synapses, weight gain or motor behaviour.
From: Mechanism of disease and therapeutic rescue of Dok7 congenital myasthenia

a, Blood half-life measurements of X17-mIgG2a-LALAPG. Nonlinear least-squares fitting of the median fluorescence intensities with a single exponential curve for three mice is shown. The half-life was determined to be 4.9 ± 0.2 days. b, Wild-type mice on a C57BL/6-CBA mixed background, injected at P4, P24 and P44 with X17 (n = 4), survived until P60, when the experiment was ended. The scatter plot shows the survival time for nine non-injected wild-type mice and four wild-type mice injected with X17 with mean ± s.e.m. (n.s., not significant). c, Wild-type mice injected with X17 (n = 4) gained weight like uninjected wild-type mice (n = 9). d, Left, diaphragm muscles from P60 wild-type mice and wild-type mice injected with X17 were stained with Alexa 488–anti-BGT to label AChRs (red) and antibodies against neurofilament and synapsin to label motor axons and nerve terminals (green). In wild-type mice treated with X17, synapses matured from a simple, plaque-like shape to a complex, pretzel-like shape, characteristic of mature mouse neuromuscular synapses. Scale bar, 10 μm. Right, injection of X17 in wild-type mice had no effect on synapse number, size or AChR density. We analysed more than 50 synapses per diaphragm muscle from two mice in each category. e, Motor performance of wild-type mice injected with X17, as assessed by grip strength and the latency to fall from a rotating rotarod, was similar to that of non-injected wild-type mice. The scatter plots show the values for 18 wild-type mice and 4 wild-type mice injected with X17 and the mean ± s.e.m; two-sided Student’s t-test.