Fig. 2: Recruitment of CRK to the synapse and to the MUSKāDOK7 complex is impaired in Dok7CM/CM mice.
From: Mechanism of disease and therapeutic rescue of Dok7 congenital myasthenia

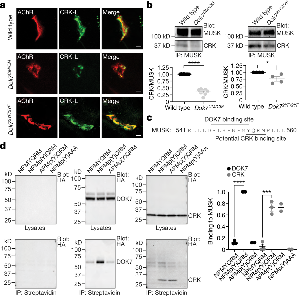
a, Staining for CRK-L (green) and AChRs (red) in muscle sections from E18.5 mice. Scale bars,Ā 5 μm. Representative images from three experiments. b, Top, co-immunoprecipitation of CRK with MUSK from muscles of E18.5 mice. Bottom, CRK levels normalized to MUSK levels for mice of each genotype (nĀ =Ā 8 for Dok7CM/CM and nĀ =Ā 4 for Dok72YF/2YFmice). c, Amino acid sequence of the MUSK JM region showing binding site for DOK7 and potential binding site for CRK. d, Left, affinity capture of DOK7 and CRK-I with phosphorylated and non-phosphorylated peptides detected by immunoblotting. The peptide sequences are shown. Right, quantification. Plots show individual data and mean ± s.e.m.; *PĀ <Ā 0.05, ***PĀ <Ā 0.0005, ****PĀ <Ā 0.00005; two-sided Studentās t-test.