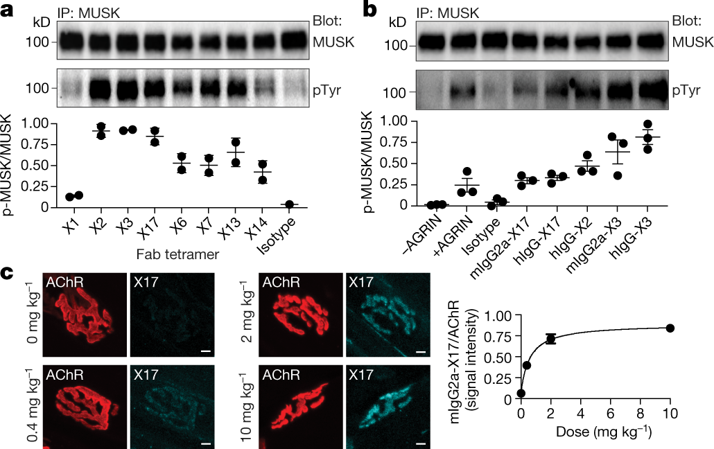
Fig. 3: Antibodies against MUSK Fz domain stimulate MUSK phosphorylation in cultured myotubes and bind MUSK in vivo.
From: Mechanism of disease and therapeutic rescue of Dok7 congenital myasthenia

a, MUSK phosphorylation, normalized to MUSK expression, in C2 myotubes treated for 30 min with biotinylated Fabs each tetramerized with streptavidin. Top, western blot; bottom, quantification. b, MUSK phosphorylation in C2 myotubes treated with 0.5 nM AGRIN or 10 nM antibodies, with either mouse IgG2a or human IgG1 Fc regions. Top, western blot; bottom, quantification. c, Left, staining for AChRs (red) and human IgG (cyan) in diaphragm muscles of P30 wild-type mice two days after intraperitoneal injection of antibody X17. Right, X17 signal intensities normalized to AChR plotted against antibody dose (n = 3 mice per concentration). Plots show mean ± s.e.m. (with individual data points in a, b).