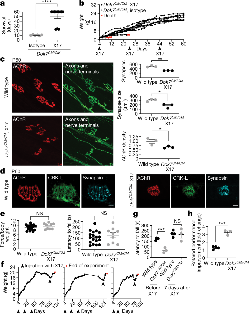
Fig. 4: An agonist antibody against MUSK restores synapse development and rescues lethality in young Dok7CM mice and reverses disease relapse in adult Dok7CM mice.
From: Mechanism of disease and therapeutic rescue of Dok7 congenital myasthenia

a, Dok7CM/CM mice on a C57BL/6-CBA mixed background (n = 12) were injected with X17 at P4, P24 and P44, and the experiment was ended when the mice were at P60. Mice (n = 6) injected with the isotype control died within two weeks of birth. b, X17 restored weight gain in Dok7CM/CM mice. c, Left, diaphragm muscles from P60 mice stained for AChRs (red) and neurofilament and synapsin to label motor axons and nerve terminals (green). Scale bar, 10 μm. Right, quantification (n = 3 mice, >50 synapses per mouse). d, Staining for AChRs (red), CRK-L (green) and synapsin (cyan) in myofibres isolated from muscles of wild-type mice (left) and Dok7CM/CM mice injected with X17 (right). Representative images of ten synapses per mouse from three mice. Scale bars, 5 μm. e, Grip strength and latency to fall from a rotating rotarod of Dok7CM/CM mice treated with X17 (n = 9), compared with wild-type mice (n = 18). f, Weight changes in Dok7CM/CM mice treated either with mIgG2a-X17 at P4, P24 and P44 or with hIgG1-X17 at P4 and P18, with antibody treatment then discontinued for 2–3 months. When Dok7CM/CM mice began to lose weight and showed motor deficits, they were re-injected with hIgG1-X17 and their weights monitored. Red dots indicate death at the end of the experiment. g, Latency to fall for four wild-type and three Dok7CM/CM mice. h, Change in rotarod performance one week after X17 treatment of Dok7CM/CM mice (fold-change from performance before X17), compared with that of wild-type mice not injected with X17. All plots except b, f show individual data points and mean ± s.e.m.; NS, not significant; *P < 0.05, **P < 0.005, ***P < 0.0005, ****P < 0.00005; two-sided Student’s t-test.