Extended Data Fig. 6: Nascent transcription in TGFβ-treated cells identifies stress-responsive distal and gene elements.
From: A transcriptional switch governs fibroblast activation in heart disease

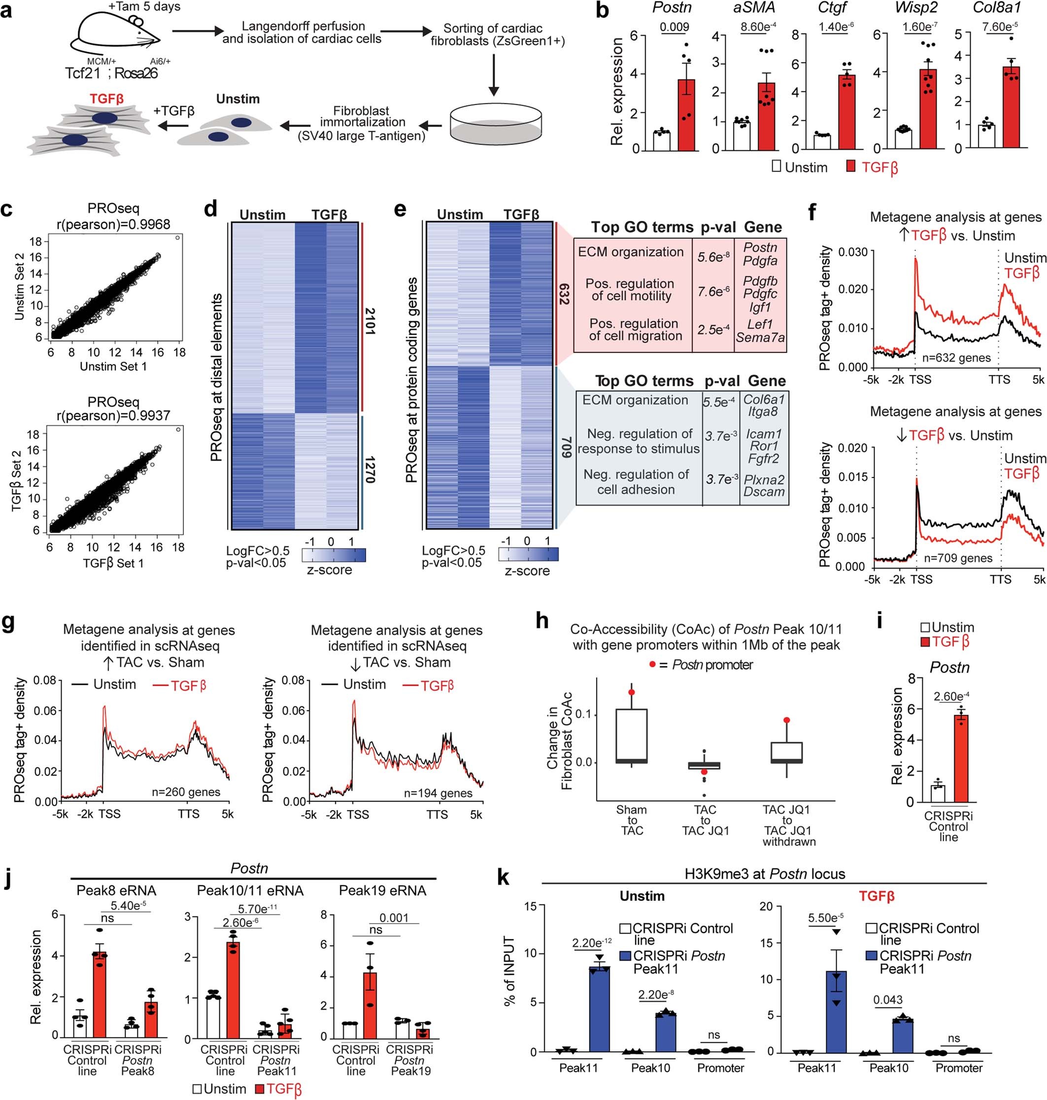
a, Schematic of the isolation and immortalization of mouse adult cardiac fibroblasts. b, Expression by qPCR of canonical markers of activated fibroblasts in unstimulated (Unstim) and TGFβ-treated cells. Unpaired, two-tailed Student’s t-test. c, Pearson correlation of the two independent biological replicates of PRO-seq in unstimulated and TGFβ-treated cells. d,e, Heat map of PRO-seq coverage of differentially transcribed distal regions (d) and protein-coding genes (e, right) between unstimulated and TGFβ-treated fibroblasts. Wald test with Benjamini–Hochberg correction. Signal for replicates 1 and 2 is shown. e, Right, top associated GO terms (Fisher’s exact test). f, PRO-seq tag density (±5 kb gene body) in unstimulated and TGFβ-treated cells in the genes differentially transcribed in unstimulated versus TGFβ-treated. Top, genes upregulated after TGFβ treatment. Bottom, genes downregulated after TGFβ treatment. g, PRO-seq tag density (±5 kb gene body) in unstimulated and TGFβ-treated cells in the set of genes upregulated (left, n = 260) or downregulated (right, n = 194) in TAC versus sham in fibroblasts in vivo. h, Co-accessibility (CoAc) change in fibroblasts of Postn peak 10/11 element with the promoters of genes within 1 Mb of the peak. Change in co-accessibility with the Postn promoter is highlighted in red. n = 27 genes within 1 Mb. Box plots show the 25th, 50th and 75th percentiles, with whiskers extending to the furthest value no further than 1.5× the interquartile range. i, Postn expression measured by qPCR in unstimulated and TGFβ-treated in the CRISPRi control line. Unpaired, two-tailed t-test. j, Postn peak 8, 10/11 and 19 eRNA expression measured by qPCR in unstimulated and TGFβ-treated fibroblasts in a CRISPRi control line and lines targeting peak 8, peak 10/11 or peak 19. Values are normalized to the CRISPRi control line in the unstimulated condition. One-way ANOVA followed by Sidak’s correction, statistical significance is shown between the unstimulated samples and TGFβ-treated samples. k, ChIP–qPCR data showing enrichment over chromatin input of H3K9me3 in control and Postn peak 10/11 CRISPRi lines in the unstimulated (left) and TGFβ-treated (right) condition. Regions amplifying peak 10, peak 11 and Postn promoters are shown. One-way ANOVA followed by Sidak’s correction, statistical significance is shown between control and Postn peak 10/11 CRISPRi lines. b, i–k, Numbers above histograms show significant P values. Data are mean ± s.e.m.