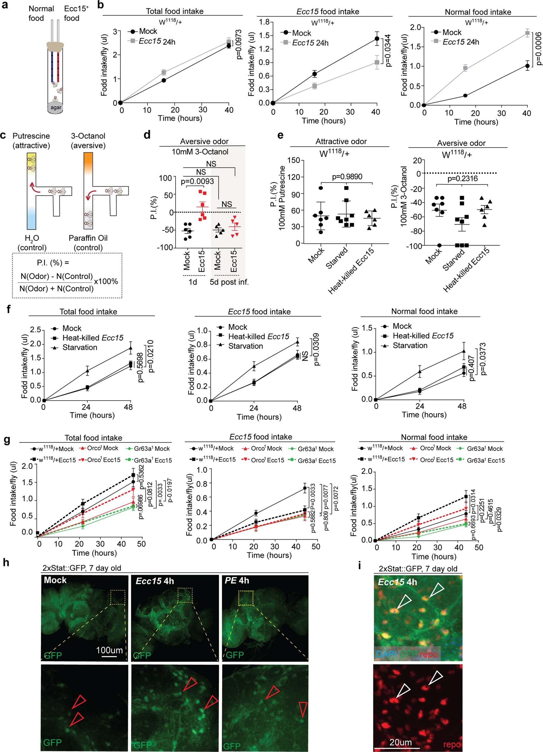
Extended Data Fig. 1: Orco and Gr63 odour receptors are required for infection-induced avoidance behaviours towards enteropathogens.
From: Gut cytokines modulate olfaction through metabolic reprogramming of glia

a, Modified CAFE assay used. b, Intake of total food, Ecc15 containing food and normal food for wild-type flies (w1118 × OreR) during homeostasis and 24 h after Ecc15 infection respectively. c, Olfactory T-maze assay and calculation of preference index (P.I.). d, Preference index of young flies 24 h (1d) and 5 days (5d) after Ecc15 infection towards aversive odour, respectively. e, Preference index of wild-type flies (w1118 × OreR) during homeostasis, infected with heat-killed Ecc15 or starved on water for 24 h correspondingly. f, Intake of total food, Ecc15-containing food and normal food for flies in e. g, Intake of total food, Ecc15-containing food and normal food for wild-type flies (w1118 × OreR), Gr63a1 flies, Orco1 flies with or without Ecc15 infection, respectively. h, i, Representative images of 2xSTAT::GFP expression in the central brain 4 h after Ecc15 infection or PE infection, as determined by immunostaining. Anti-GFP antibody amplifies 2xSTAT::GFP signal. Anti-repo immunohistochemistry to label all glia in i. Number quantifications of STAT+ cells per condition are shown in Fig. 1c. Data are mean and s.e.m. The sample size is as follows: n = 7 replicates (3 flies per cohort) per condition in b, n = 5 and 6 independently performed experiments for 1 and 5 days after infection, respectively, in d, n = 7, 8 and 6 independently performed experiments for mock, starved and infected flies with heat-killed Ecc15 in e, n = 10 replicates (3 flies per cohort) per condition in f, n = 7, 10, 8, 9, 10 and 10 replicates (3 flies per cohort) for w1118 mock, w1118 Ecc15, Orco1 mock, Orco1 Ecc15, Gr63a1 mock, Gr63a1 Ecc15 in g. Data shown in f and g are representative of two independently performed experiments, and those shown in b, d, h and i are representative of three separate experiments. P values in b and g from two-tailed Mann–Whitney test; P values in d and f from Dunn’s multiple comparisons test; other P values from Kruskal–Wallis test. NS, not significant (P > 0.9999 in d, f).