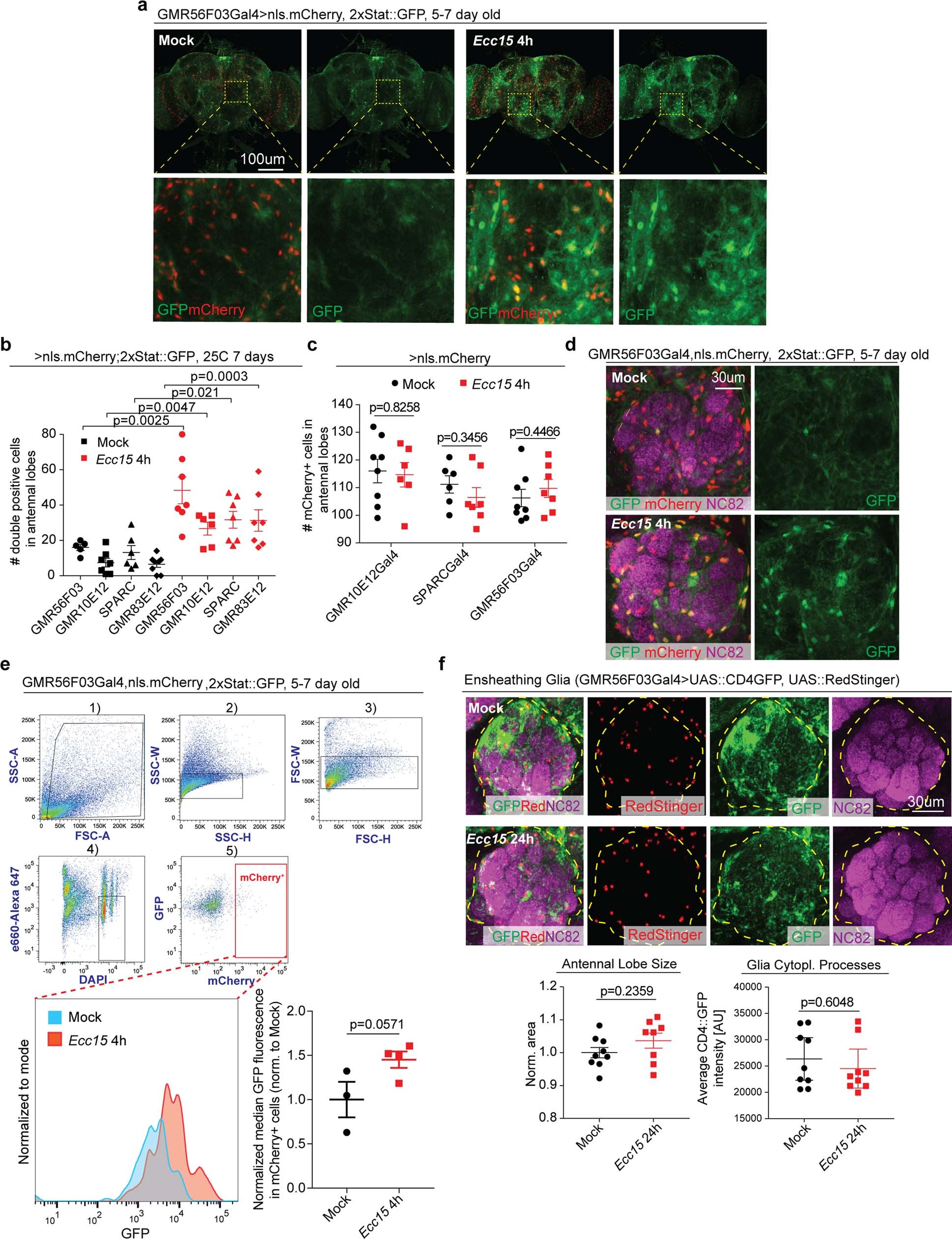
Extended Data Fig. 2: Infection does not influence numbers and the morphology of EG at the AL.
From: Gut cytokines modulate olfaction through metabolic reprogramming of glia

a, d, Representative images of 2xSTAT::GFP expression in the EG (nls.mCherry+ driven by GMR56F03::Gal4) in the central brain during homeostasis and 4 h after Ecc15 infection. The AL region was magnified in a and additional images are shown in d. Anti-GFP antibody amplifies the 2xSTAT::GFP signal. Anti-NC82 antibody stained neuropils in d. b, Quantification of 2xSTAT::GFP reporter activity in the EG (nls.mCherry+ in the presence of corresponding Gal4 drivers) during homeostasis and after Ecc15 infection. Numbers of GFP+ mCherry+ cells from both ALs were quantified from 30-μm z-sections (2 μm each). Four different EG-specific Gal4 drivers were tested correspondingly. c, Quantification of EG numbers (nls.mCherry+ driven by SPARC::Gal4, GMR10E12::Gal4 or GMR56F03::Gal4 respectively) at both ALs under mock and infected conditions. e, Histogram overlay of GFP fluorescence in mCherry+ EG in the presence of GMR56F03::Gal4 under conditions as noted, measured by intracellular flow cytometry assay. The GFP fluorescence intensity level (logarithmic scale) is shown in the x axis; the number of events (normalized to its peak height, noted as normalized to modal) is shown on the y axis. Median fluorescence intensity of GFP in mCherry+ EG under these conditions, was computed by FlowJo software and normalized to the median value of mock samples collected on the same day of measurement. mCherry+ EG were sorted by the following gates: (1) forward versus side scatter (FSC versus SSC); (2) side scatter height versus width (SSC-H vs SSC-W); (3) forward scatter height versus width (FSC-H versus FSC-W); (4) fixable viability dye (eFluor 660 to label dead cells before fixation) versus DAPI (labelling nuclei to exclude debris); (5) GFP versus mCherry fluorescence channel (GFP versus mCherry). f, Representative images showing EG morphology at the AL from control and infected flies. EG nuclei were labelled by RedStinger, and cellular processes were labelled by CD4::GFP. Neuropils were labelled by an anti-NC82 antibody . Representative images were generated from 7-μm z-sections (1 μm each) after performing maximal intensity projection. Average intensity levels of CD4::GFP were quantified from 20-μm z-stack confocal images after maximal intensity projection. AL sizes were quantified and normalized to the mean value of mock flies. Data are mean and s.e.m. The sample size is as follows: n = 5, 7, 6, 8, 7, 6, 7 and 7 brains per condition (from left to right) in b, n = 8, 6, 6, 7, 8 and 7 brains per condition (from left to right) in c, n = 97, 135 and 822 mCherry+ cells from mock flies and n = 123, 91, 145 and 163 mCherry+ cells from infected flies in e, n = 9 and 8 brains for mock and Ecc15 flies in f (left), n = 9 brains per condition in f (right). Data in a and d are representative of three independently performed experiments; data shown in b, c, e and f are representative of two independently performed experiments. P values in e from one-tailed Mann–Whitney test; other P values from two-tailed Mann–Whitney test.