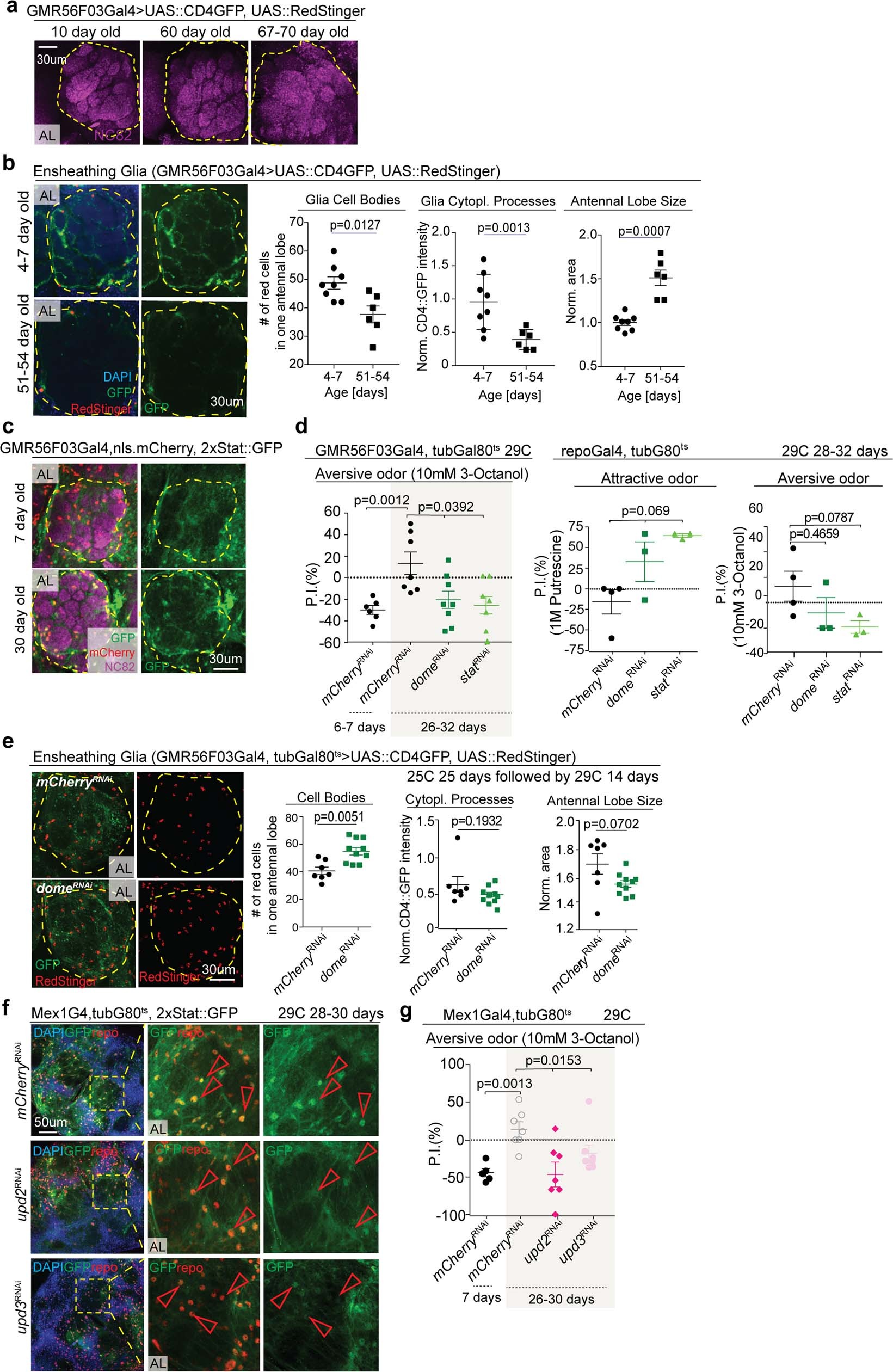
Extended Data Fig. 5: Chronic activation of JAK–STAT signalling in EG drives the decline of EG numbers at the AL during ageing.
From: Gut cytokines modulate olfaction through metabolic reprogramming of glia

a, Representative images of glomerular compartments at the AL from young and old flies. Confocal images were generated from 20-μm z-sections (1 μm each) after performing maximal intensity projection. Neuropils labelled by anti-NC82 antibody. b, Representative single z-section images showing EG morphology at the AL from young and old flies. EG nuclei were labelled by RedStinger driven by GMR56F03::Gal4, and cellular processes were labelled by CD4::GFP. Average intensity levels of CD4::GFP and AL sizes were quantified from 20-μm z-stack confocal images after maximal intensity projection. AL sizes were quantified and normalized to the mean values of young flies. c, Representative images of 2xSTAT::GFP reporter activity in EG (nls.mCherry+ driven by GMR56F03::Gal4) at the AL from young and old flies. Images were generated from 20-μm z-sections (1 μm each) after performing maximal intensity projection. d, Preference index of young flies expressing mCherryRNAi in EG (GMR56F03::Gal4), old flies expressing mCherryRNAi, domeRNAi or statRNAi in EG or all glia (repo::Gal4), measured by T-maze assay. e, Representative images showing EG morphology at the AL from old flies with or without dome knockdown. EG nuclei were labelled by RedStinger in the presence of GMR56F03::Gal4;tubG80ts, while cellular processes were labelled by CD4::GFP. Average intensity levels of CD4::GFP and numbers of RedStinger+ cells per AL were quantified. AL sizes were quantified and normalized to the mean value of old control flies. Flies were aged at 25 °C for 14 days followed by 29 °C for 14 days to induce domeRNAi expression. f, Representative images showing the activity of 2xSTAT::GFP reporter in the central brain of old flies knocking down upd2 or upd3 in enterocytes, driven by Mex1::Gal4;tubG80ts. Representative images were generated from 30-μm z-sections, and the AL region was magnified. g, Preference index of young flies expressing mCherryRNAi and old flies expressing mCherryRNAi, Upd2RNAi or Upd3RNAi in enterocytes, driven by Mex1::Gal4;tubG80ts. Data are mean and s.e.m. The sample size is as follows: n = 8 and 6 brains for young and old conditions, respectively, in b, n = 6, 7, 8 and 7 independently performed experiments for young mCherryRNAi, old mCherryRNAi, domeRNAi and statRNAi correspondingly in d (left), n = 4, 3 and 3 independently performed experiments for old mCherryRNAi, domeRNAi and statRNAi correspondingly in d (middle and right), n = 7 and 10 brains for mCherryRNAi, domeRNAi, respectively, in e, n = 5, 7, 7 and 7 independently performed experiments for young mCherryRNAi, old mCherryRNAi, Upd2RNAi and Upd3RNAi, respectively, in g. Data in a–c, f are representative of two independently performed experiments; data in e are representative of three independently performed experiments. P values from two-tailed Mann–Whitney test in b, d (when comparing young and old mCherryRNAi), e, g (when comparing young and old mCherryRNAi); P values from Dunn’s multiple comparisons test in d (right); other P values from Kruskal–Wallis test.