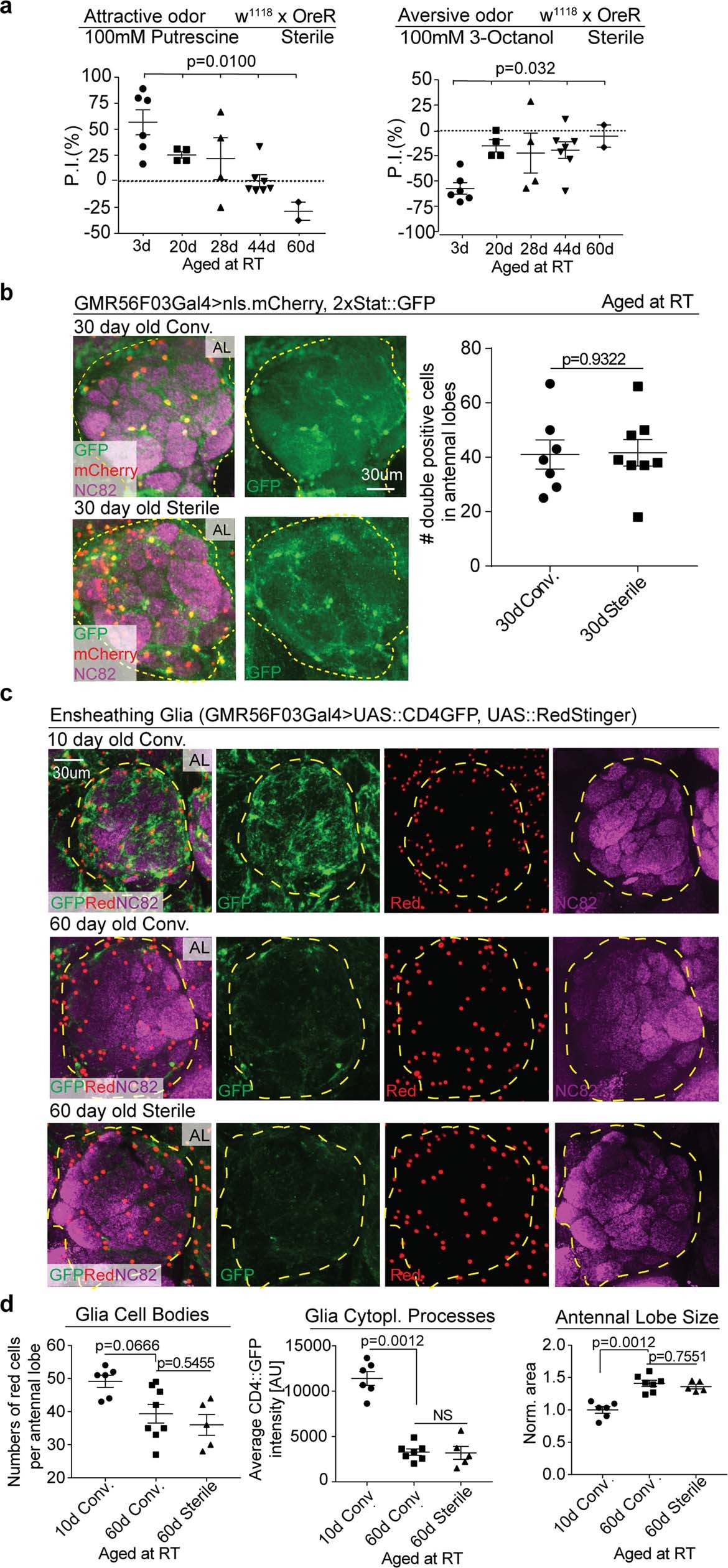
Extended Data Fig. 6: Age-related decline of olfaction sensitivity and morphological decays of EG are independent from microbiota.
From: Gut cytokines modulate olfaction through metabolic reprogramming of glia

a, Preference index of germ-free wild-type flies (w1118 × OreR) during ageing, measured by T-maze assay. b, Representative images of 2xSTAT::GFP reporter activity in the EG at the AL from conventionally-reared or germ-free old flies. EG nuclei were labelled by nls.mCherry in the presence of GMR56F03::Gal4 driver. Anti-GFP antibody amplified 2xSTAT::GFP signal. Anti-NC82 antibody labelled neuropils. Confocal images were generated from 20-μm z-sections after performing maximal intensity projection. Flies were aged at room temperature. c, d, Representative images showing EG morphology at the AL from young and old flies that were conventionally reared and from old germ-free flies, respectively. EG nuclei were labelled by RedStinger in the presence of GMR56F03::Gal4, and cellular processes were labelled by CD4::GFP. Neuropils were labelled by anti-NC82 antibody . Images were generated from 20-μm z-sections after performing maximal intensity projection. Average intensity levels of CD4::GFP and numbers of RedStinger+ cells per AL were quantified in d. AL sizes were quantified and normalized to the mean value of young conventionally reared animals in d. Flies were aged at room temperature. Data are mean and s.e.m. The sample size is as follows: n = 6, 4, 4, 7 and 2 independently performed experiments per condition (from left to right) in a, n = 7 and 8 brains for 30-day conventional and 30-ayd sterile conditions, respectively, in b, n = 6, 8 and 5 brains per condition (from left to right) in d (left), n = 6, 7 and 5 brains per condition (from left to right) in d (middle and right). Data in b–d are representative of two independently performed experiments. P values from Kruskal–Wallis test in a; other P values from two-tailed Mann–Whitney test.