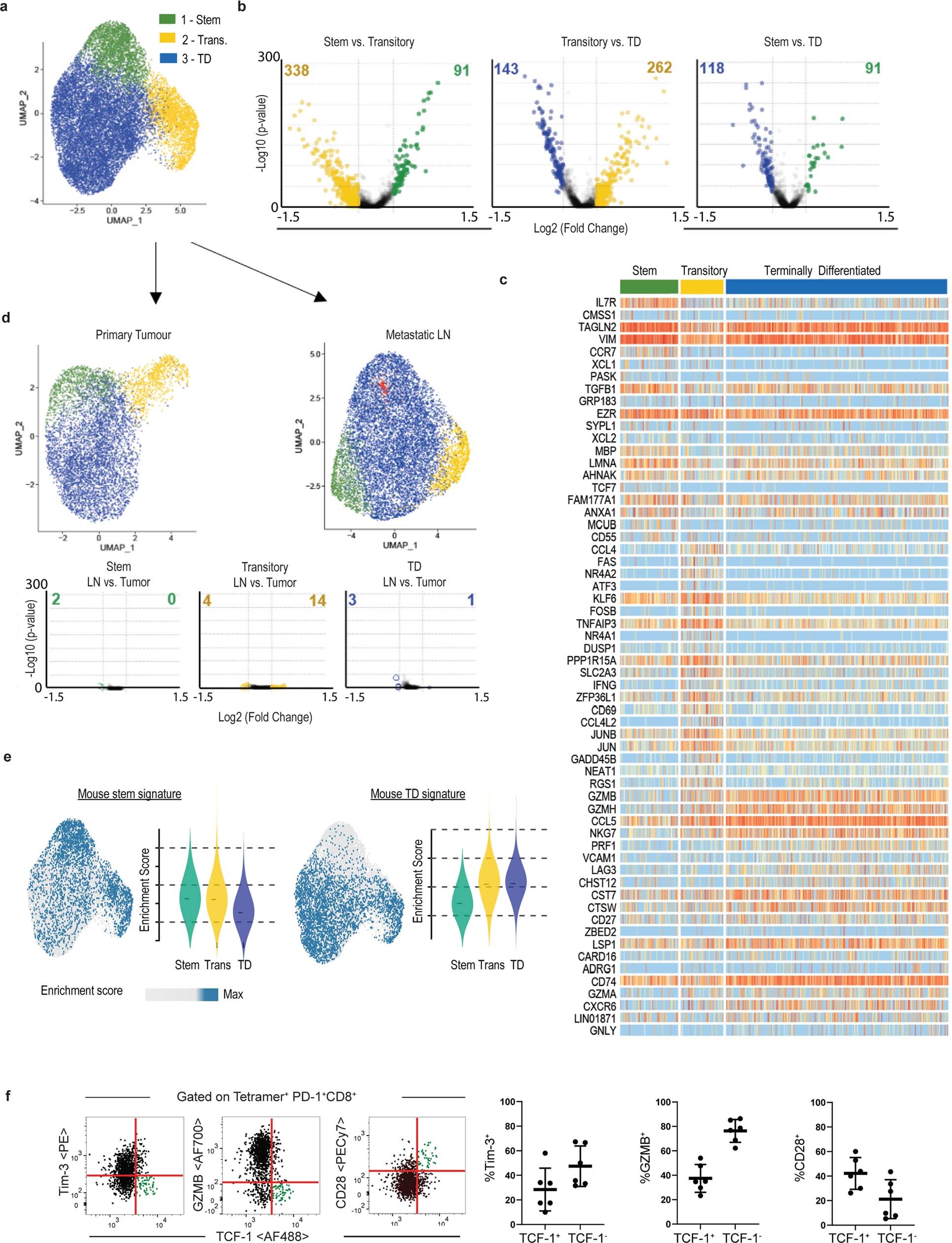
Extended Data Fig. 5: Comparison of HPV-specific PD-1+ CD8 T cells in primary tumour and metastatic lymph nodes.
From: Functional HPV-specific PD-1+ stem-like CD8 T cells in head and neck cancer

HPV tetramer-specific CD8 T cells from 13 samples including seven primary tumours and six metastatic lymph nodes were sorted and subjected to single cell RNAseq. a, UMAP clustering of HPV tetramer-specific CD8 T cells combined from all 13 samples, irrespective of tumour site, identified three distinct clusters; #1 stem-like, #2 transitory and #3 terminally differentiated/exhausted. b, Pairwise comparison of identified clusters among all HPV tetramer-specific CD8 T cells. Volcano plots show average fold-change by all cells in the cluster by -log10 p-value. The number of differentially expressed genes (≥0.25 Log2 fold-change in each pairwise comparison) are indicated in each plot. c, Heat map showing the top differentially expressed genes. The top 25 most significant genes from each cluster are shown. d, To assess gene expression differences of HPV-specific CD8 T cells in the two sites, we performed UMAP clustering of cells isolated from primary tumour and metastatic lymph node samples, respectively. We identified three clusters in primary tumours and four in metastatic lymph nodes. Gene expression was compared between the respective subsets (Green -> Green; Yellow -> Yellow; Blue -> Blue) in each tissue. Volcano plots highlight the differences between these clusters. The orange cluster identified in the metastatic lymph nodes consisted of very few cells and was thus not included in the comparisons. e, VISION analysis of HPV-specific CD8 T cells for enrichment of gene signatures associated with LCMV-specific stem-like and terminally differentiated/exhausted CD8 T cells. UMAP plots show the top quintile of cells enriched for the signature in blue. f, FACS analysis of various markers for HPV tetramer-specific intratumoral CD8 T cells. Plots are gated on PD-1+ HPV-specific CD8 T cells and show the respective marker versus TCF-1, the defining transcription factor of stem-like CD8 T cells. Summary plots show the frequency of TCF-1+ and TCF-1− cells expressing the respective marker for six patient samples.