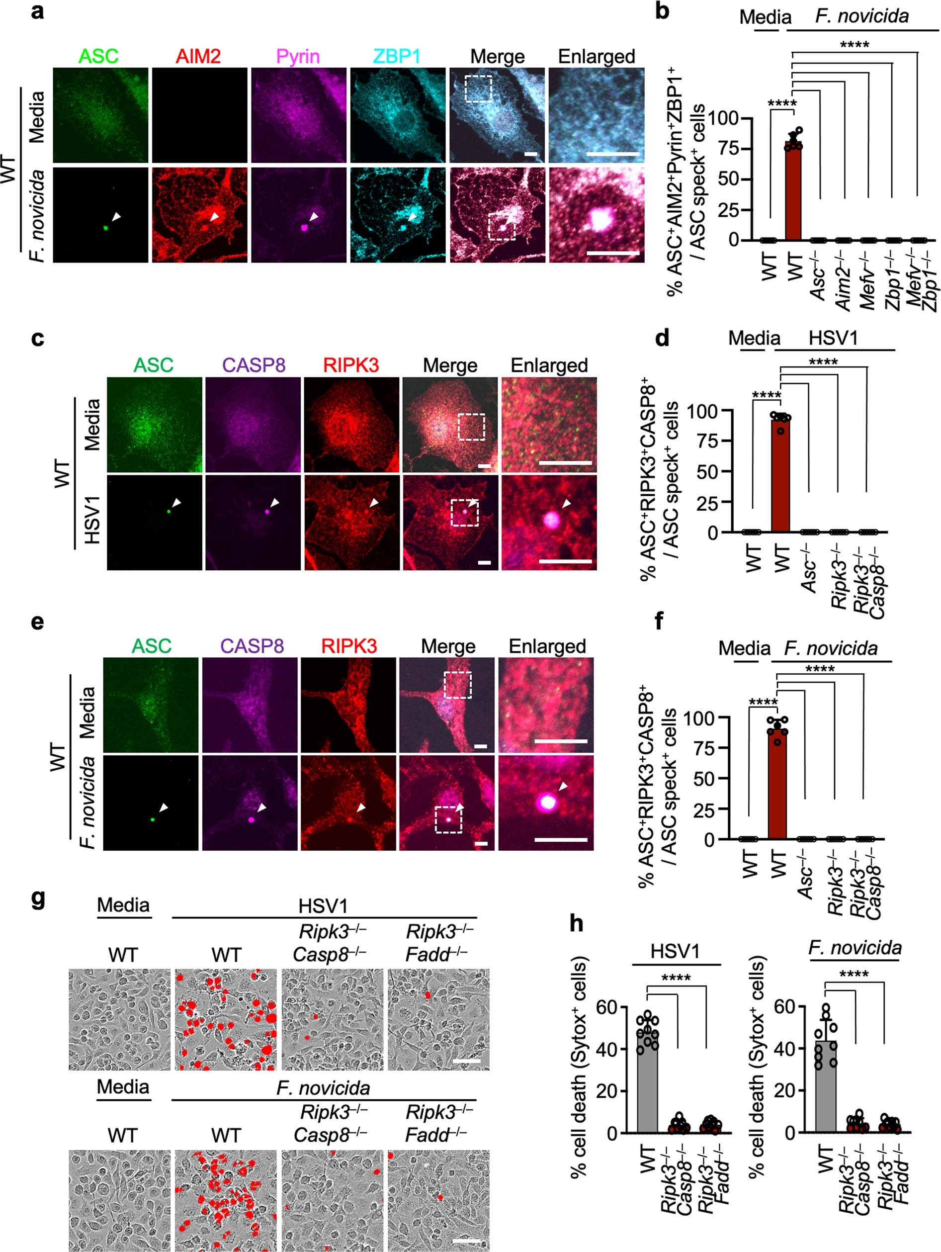
Extended Data Fig. 9: ASC speck colocalizes with AIM2, Pyrin and ZBP1, caspase-8 and RIPK3 in the same cell during HSV1 and F. novicida infections, and formation of this complex drives cell death.
From: AIM2 forms a complex with pyrin and ZBP1 to drive PANoptosis and host defence

a, Immunofluorescence images of wild type (WT) bone marrow-derived macrophages (BMDMs) at 12 h after F. novicida infection. Scale bars, 5 μm. Arrowheads indicate the ASC speck. Images are representative of three independent experiments. b, Quantification of the percentage of cells with ASC+AIM2+Pyrin+ZBP1+specks among the ASC speck+ cells. Data are mean ± s.e.m. ****P < 0.0001 (one-way ANOVA with Dunnett’s multiple comparisons test; n = 6 from 3 biologically independent samples). c, Immunofluorescence images of WT BMDMs at 12 h after HSV1 infection. Scale bars, 5 μm. Arrowheads indicate the ASC speck. Images are representative of three independent experiments. d, Quantification of the percentage of cells with ASC+RIPK3+CASP8+ specks among the ASC speck+ cells. Data are mean ± s.e.m. ****P < 0.0001 (one-way ANOVA with Dunnett’s multiple comparisons test; n = 6 from 3 biologically independent samples). e, Immunofluorescence images of WT BMDMs at 12 h after F. novicida infection. Scale bars, 5 μm. Arrowheads indicate the ASC speck. Images are representative of three independent experiments. f, Quantification of the percentage of cells with ASC+RIPK3+CASP8+ specks among the ASC speck+ cells. Data are mean ± s.e.m. ****P < 0.0001 (one-way ANOVA with Dunnett’s multiple comparisons test; n = 6 from 3 biologically independent samples). g, Cell death in WT, Ripk3−/−Casp8−/− or Ripk3−/−Fadd−/− BMDMs at 16 h post-infection with HSV1 or F. novicida. Red indicates dead cells. Data are representative of at least three independent experiments. Scale bar, 50 μm. h, Quantification of the cell death from (g). Data are mean ± s.e.m. ****P < 0.0001 (one-way ANOVA with Dunnett’s multiple comparisons test; n = 9 from 3 biologically independent samples). Exact P values are presented in Supplementary Table 1.