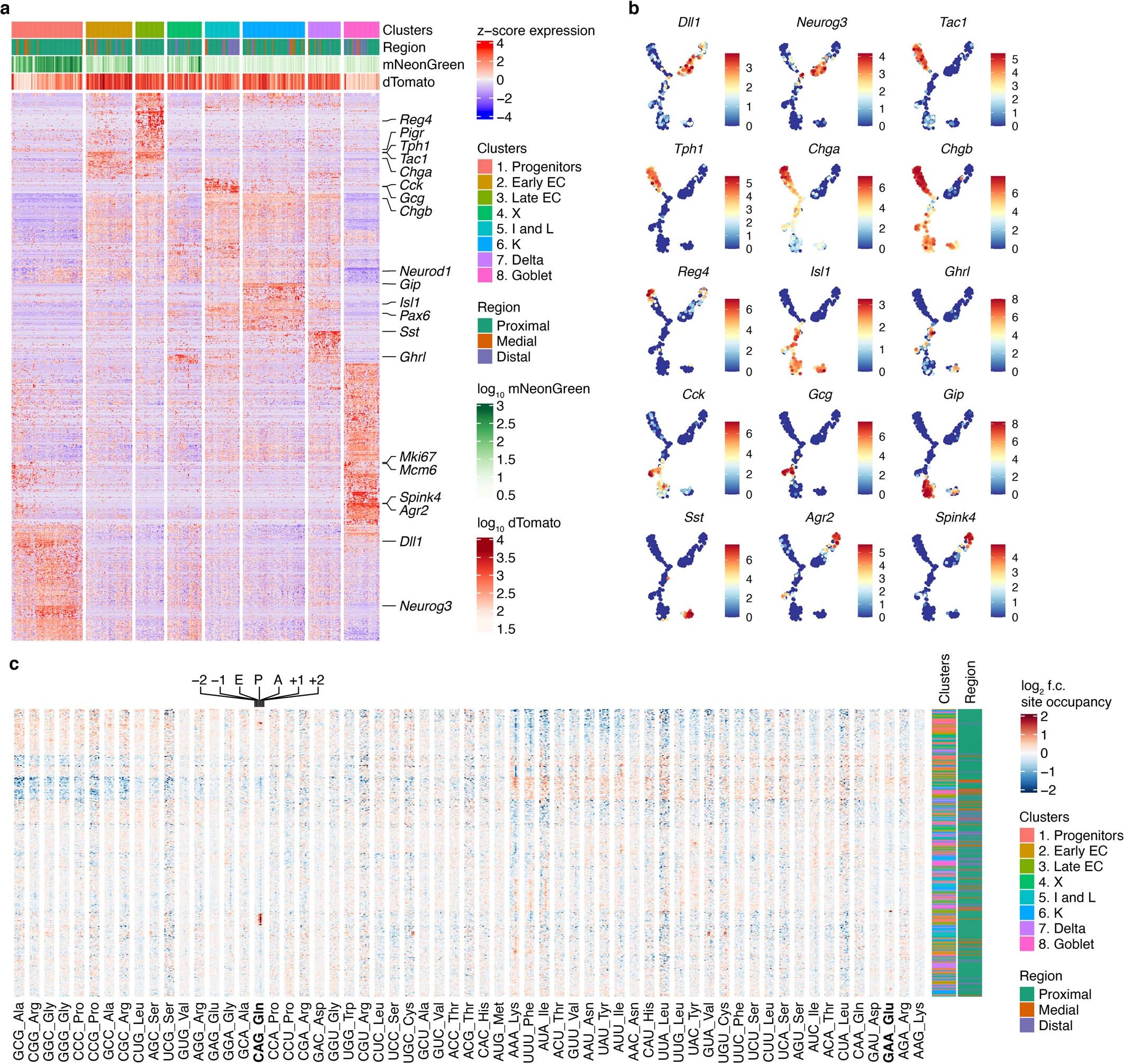
Extended Data Fig. 9: Marker genes and codon pausing for EEC cells.
From: Single-cell Ribo-seq reveals cell cycle-dependent translational pausing

a, Heat map of 1,517 genes significantly differentially expressed between the cell clusters. Common EEC marker genes are indicated. b, UMAPs (n = 350 cells) showing the expression of common EEC marker and hormone genes. c, Heat map showing ribosome-site-specific pausing for all codons in the EEC cells. Cells are clustered based on the profiles across the codons. To remove any effects of the uneven distribution of RPFs along highly translated hormone genes, any gene that was more than an average of 2.5% of the RPFs per cell was removed from this analysis (removed genes: Chga, Chgb, Clca1, Fcgbp, Gcg, Ghrl, Gip, Nts, Reg4, Sst).