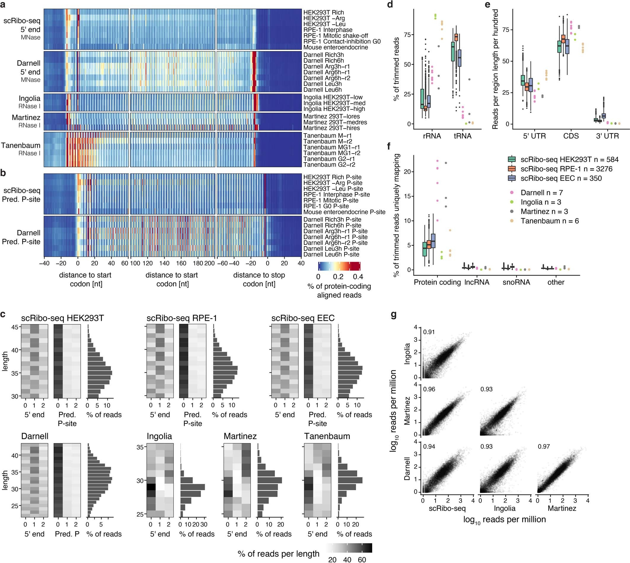
Extended Data Fig. 2: Comparison of scRibo-seq to conventional ribosomal profiling.
From: Single-cell Ribo-seq reveals cell cycle-dependent translational pausing

a, b, Heat maps of the percentage of protein-coding reads per library aligning along metagene regions around the start codon (left), in the CDS (middle), and around the stop codon (right). The mapping coordinate of the 5ʹ end (a), or the random-forest predicted P-site of each read (b) is reported. Libraries are from this work (scRibo-seq), and representative bulk ribosomal profiling methods: Darnell6, using MNase on HEK 293T; Ingolia8, using RNase I on HEK 293T; Martinez9, using RNase I on HEK 293T; and Tanenbaum10, using RNase I on RPE-1. c, Frame and read-length distributions of the 5ʹ end of RPFs and random-forest predicted P-sites averaged across library sets. d, Distributions of the percentage of trimmed reads aligning to rRNA and tRNA. e, Region-length normalized distributions of RPF mapping frequencies in the 5ʹ UTR, CDS, and 3ʹ UTR regions of protein-coding transcripts. f, Distributions of the percentage of trimmed reads that uniquely align to protein coding, lncRNA, snoRNAs, or other biotypes. In the box plots in d-f the middle line indicates the median, the box limits the first and third quartiles, and the whiskers the range. Each point is from a single-cell or bulk library. g, Comparisons of the RPF counts per CDS in HEK 293T cells between the different studies. Spearman correlation coefficients for each comparison are indicated.