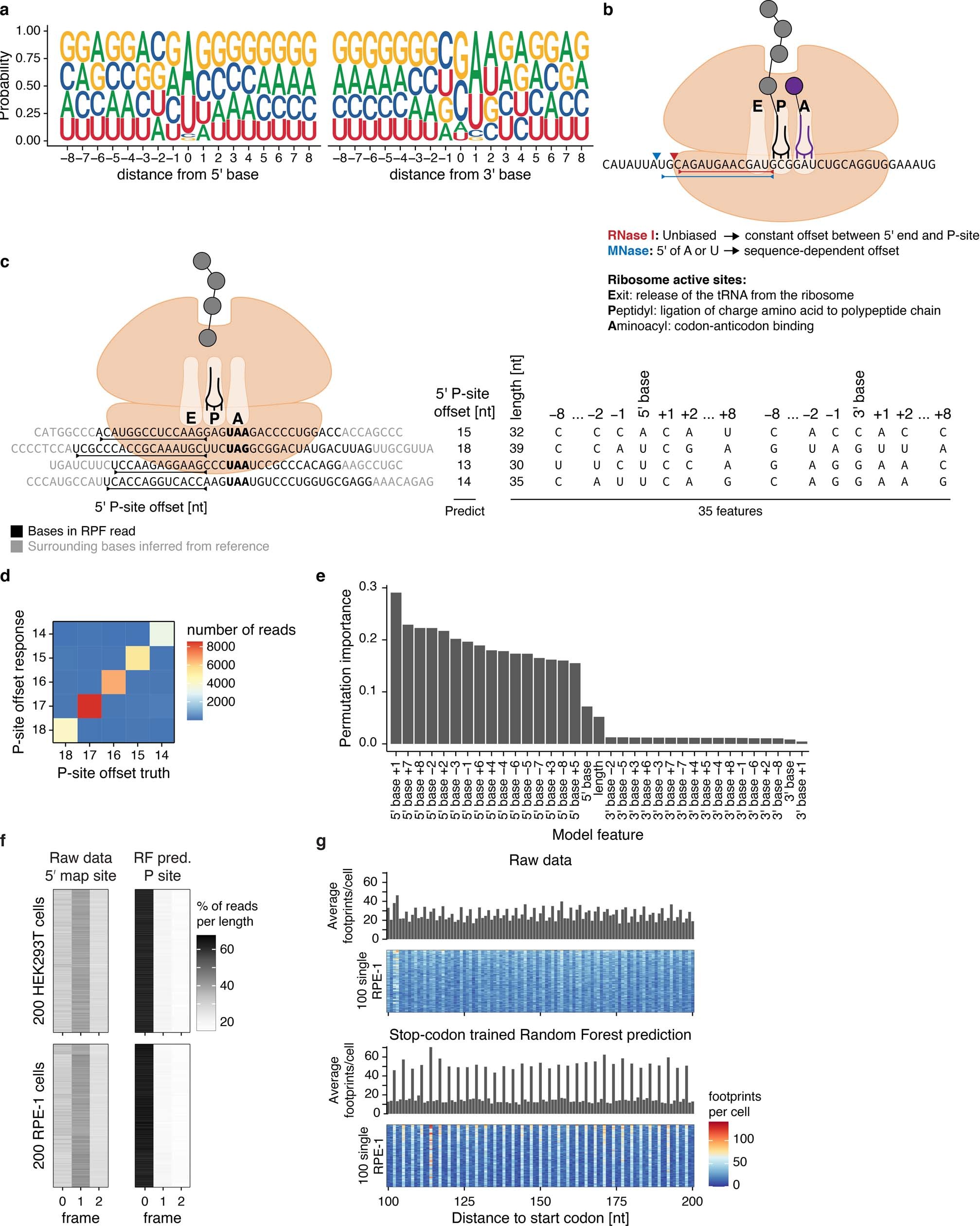
Extended Data Fig. 3: A Random Forest model corrects the MNase sequence bias to position ribosome active sites within RPF reads.
From: Single-cell Ribo-seq reveals cell cycle-dependent translational pausing

a, Logos of the sequence context around the 5ʹ and 3ʹ cut locations. b, Schematic illustrating how a nuclease sequence bias can result in a sequence-dependent offset (arrowed lines) between the cut position (triangles) and the ribosome exit, peptidyl, and aminoacyl active sites. Ribosome schematic adapted from ref. 31. c, Schematic describing the parameters used to train the random forest model. Reads spanning a stop codon were used for training. The model predicts the offset between the 5ʹ end of each read and the P-site based on the read length and the sequence context around each end of the read. d, Truth table of the model prediction results on validation data. e, Permutation importance of the model features. f, Frame distributions of the 5ʹ end of RPFs and random-forest predicted P-sites in single cells. Both the 5ʹ and predicted P-sites are uniform between cells and cell types. g, Number of footprints per cell along a metagene region within CDS before (top, reads whose 5ʹ ends align at the given region) and after (bottom, number of predicted P-sites at each location) the random forest correction.