Extended Data Fig. 7: Expression of genes encoding RA-degrading enzymes in the developing human and macaque cortex.
From: Regulation of prefrontal patterning and connectivity by retinoic acid

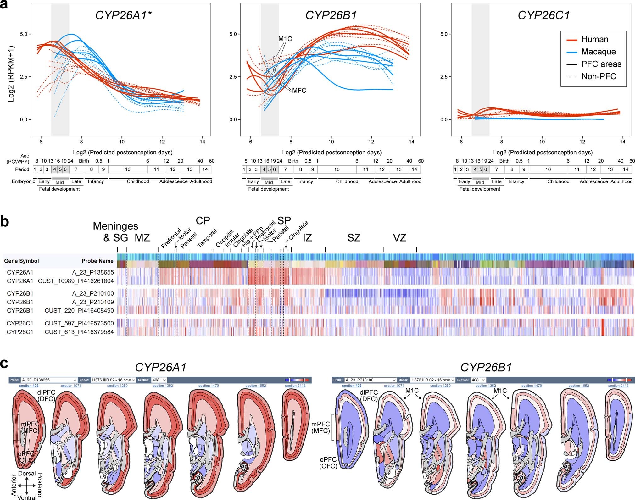
a, Expression of RA degrading enzymes in individual regions of the cerebral cortex of human and macaque during development. Red and blue lines indicate human and macaque, respectively, and dotted lines represent the non-PFC expression in the PFC plot and vice versa. Vertical grey box demarcates mid-fetal developmental periods. Predicted ages, timeline of human and macaque development, and the associated periods are shown below19,39. * Data for CYP26A1 was not present in Zhu et al19. and the data analysed individually. The expression level for human and macaque were not normalized and can’t be directly compared. b, Heat map of normalized (z-score) microarray signals computed for genes encoding RA degrading enzymes from the BrainSpan human prenatal laser microdissection microarray data63 (brainspan.org). Left column represents gene and specific probe. Rows represent regions of the brain. Darker reds represent high expression levels. c, Anteroposterior visual representation of human CYP26A1 and CYP26B1 expression at PCW 15 respectively from the BrainSpan atlas.