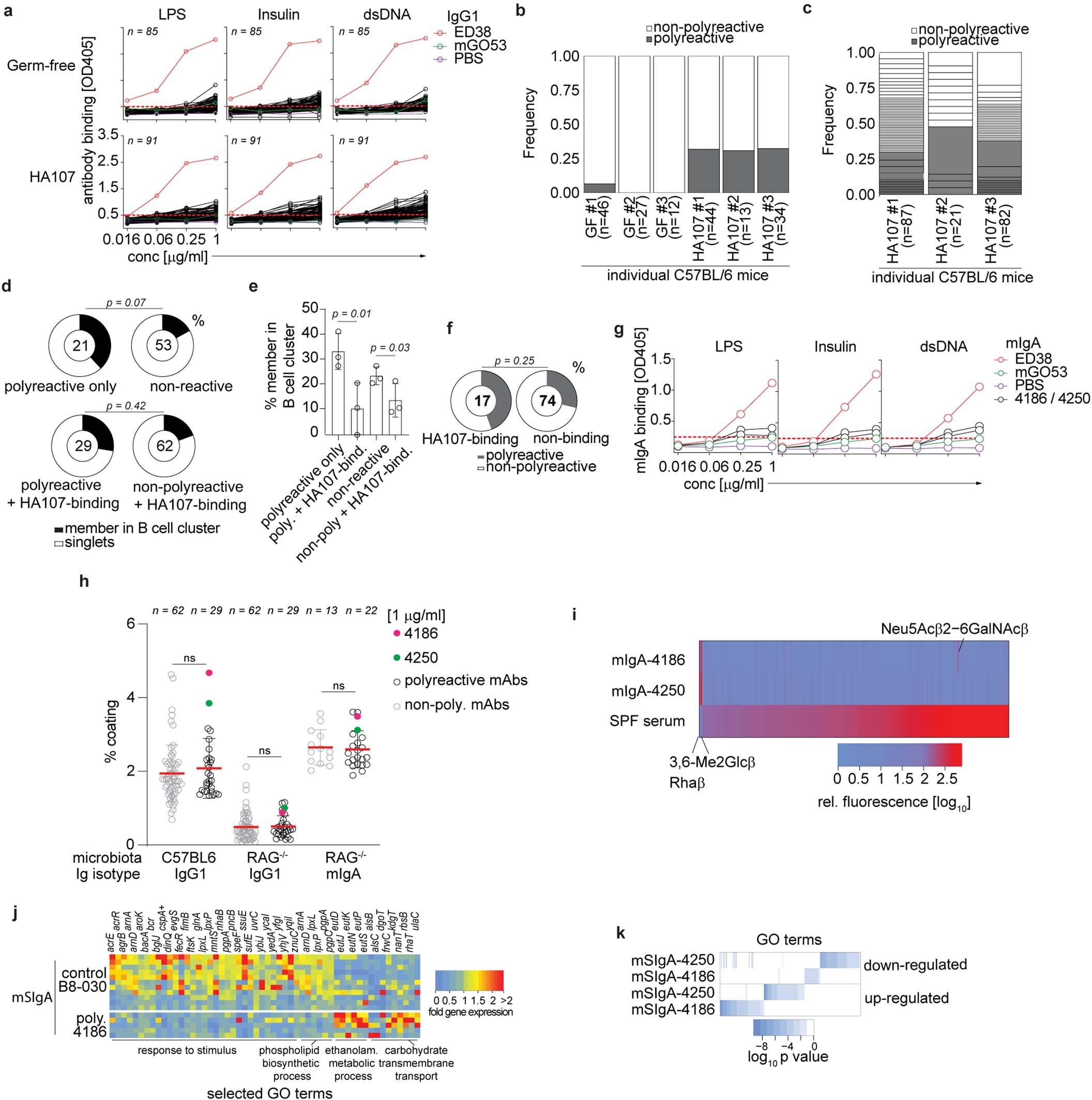
Extended Data Fig. 8: Properties of polyreactive monoclonal antibodies derived from plasma cells of germ-free and HA107-primed mice.
From: Parallelism of intestinal secretory IgA shapes functional microbial fitness

a, ELISA binding of monoclonal IgG1 derived from plasma cells of germ-free (n = 85 monoclonal antibodies, top) and HA107-primed mice (n = 91 monoclonal antibodies, lower row) using standard polyreactivity measurement conditions27 to LPS O111:B4 (left panels), insulin (middle) and double-stranded (ds) DNA (bottom). Red dashed lines show cutoffs according to convention: red and green lines show positive and negative control antibodies mIgG1ED38 and mIgG1mGO53, respectively. b, c Polyreactive antibody frequencies among all tested antibodies ordered by donor mouse (b) or clonal frequencies for HA107-primed mice (c). d, e, Summary data of frequency of antibodies that are clonally-expanded among polyreactive (upper left) or nonreactive antibodies (upper right) or including HA107-binders (lower left and right respectively) among all expressed antibodies (d) and per HA107-primed donor animal (e). Number of antibodies per group is indicated (d). \(\bar{x}\) ± s.d., n = 3 mice for each condition (e). f, Frequency of polyreactive antibodies within HA107-binding (left) and nonbinding (right) antibodies. Number of antibodies per group is indicated. g, ELISA binding of mIgA4250 and mIgA4186 to LPS (left), insulin (middle) and double-stranded (ds) DNA (right). Red dashed lines show cutoffs according to the highest value of the mIgAmGO53 negative control, red and green lines show positive and negative control antibodies mIgAED38 and mIgAmGO53, respectively. h, Flow cytometric binding analysis of polyreactive (black) and nonpolyreactive (light grey) IgG1 and mIgA to faecal bacteria pooled from C57BL/6 SPF (n = 6) or RAG−/− (n = 2) animals (\(\bar{x}\) ± s.d.). Number of antibodies tested is indicated at the top of each group. Red and green symbols show polyreactive antibodies 4186 and 4250, respectively. i, Glycan array binding of mIgA4186, mIgA4250 and pooled SPF control serum (n = 3). j, Differential gene expression of enriched GO term gene members in faecal JM83 bacteria after reconstitution with polyreactive mSIgA4186 and negative control mSIgAB8-030. k, Differential gene expression of enriched GO terms in faecal JM83 and JW2203(ΔompC) bacteria after reconstitution with polyreactive mSIgA4186, mSIgA4250 and negative control mSIgAB8-030. Statistics show two-sided Fisher’s Exact (d, f), two-sided unpaired t-test (e) and two-sided Mann–Whitney U-test (h) + Padj < 0.1. Data are obtained from one (h, k), representative from two (g, i) or three (a) and pooled from five (j, k) independent experiments.