Extended Data Fig. 4: Intestinal dimeric mIgAs bind discrete membrane-associated antigens.
From: Parallelism of intestinal secretory IgA shapes functional microbial fitness

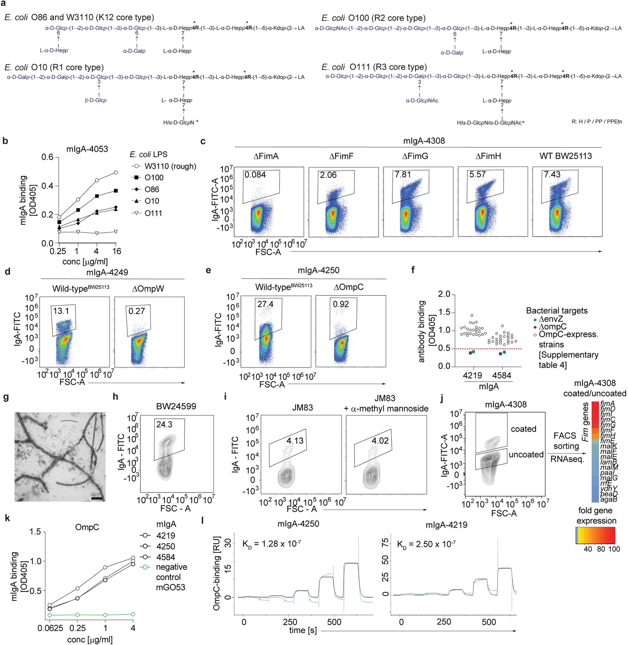
a, E. coli LPS core oligosaccharide structures (E. coli O86 (K12), W3110 (K12), O10 (R1), O100 (R2), and O111 (R3))37. K12, R1, R2 and R3 depict core type. R indicates nonstoichiometric substitutions; phosphate group (P); pyrophosphate group (PP); pyrophosphorylethanolamine (PPEtn). *Indicates heterogeneity of the core OS regarding terminal sugar residues. Blue indicates outer and black indicates inner core region. LA indicates lipid A. b, Binding of mIgA4053 to different structures of purified rough and smooth LPS shown in (a). c, Flow cytometric analysis of mIgA4308 coating of selective fimbrial (fim) gene E. coli deletion strains34 and the E. coli wild-type (BW25113). d, e, Flow cytometric binding analysis to E. coli wild-type (left) and single gene deletion strains (right) of mIgA4249 (d) and mIgA4250 (e). f, ELISA binding of indicated mIgA to lysates of E. coliΔenvZ, E. coliΔompC, or a series of targeted E. coli deletion strains, or the wild-type with normal OmpC expression (details in Supplementary Table 4). g, Electron micrograph of the outer membrane vesicle fraction of E. coli HA107. Scale bar, 200 nm. h, i, Flow cytometric binding analysis of mIgA4308 to smooth strain BW2459932 (h) and E. coli JM83 pre-incubated with and without α-methyl mannoside42 to block high mannose binding sites (i). j, Gene expression ratios assessed by RNA sequencing showing the 20 most upregulated genes from fractionated mIgA4308 coated compared to uncoated HA107 bacteria (left), fimbrial (fim) operon members are highlighted (right). k, ELISA binding of mIgA4219, mIgA4250 and mIgA4584 to purified recombinant OmpC protein. Each line represents the dilution series of an individual mIgA and the negative control mIgAmGO53 is shown in green. l, Surface plasmon resonance affinity measurements of OmpC-binding mIgA4250 (left) and mIgA4219 (right). Antibody affinities (KD) are shown in the upper left of each panel. Data were obtained from one (g, j, l) or are representative of two independent experiments (b-f, h, i, k).