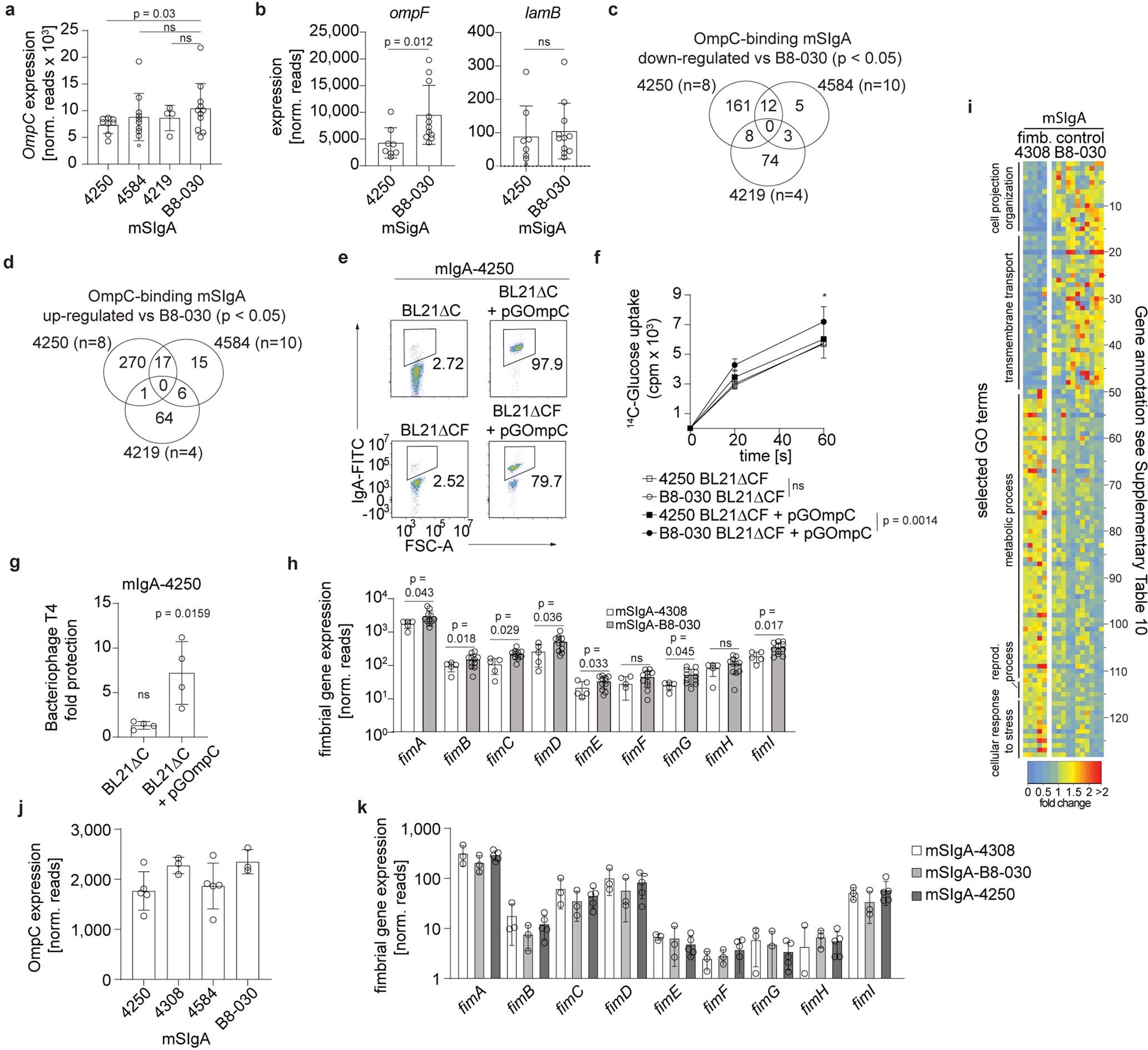
Extended Data Fig. 6: Functional consequences of reconstituted mSIgA in vivo and in vitro.
From: Parallelism of intestinal secretory IgA shapes functional microbial fitness

a, OmpC target gene expression from faecal JM83 bacterial RNA Sequencing analysis at 10.5 h following reconstitution with different mIgAs as shown on the x axis (\(\bar{x}\) ± s.d., mSIgA4250 n = 8, mSIgA4584 n = 10, mSIgA4219 n = 4 and mSIgAB8-030 n = 10 faecal samples from individual mice). b, ompF and lamB gene expression from faecal JM83 bacterial RNA sequencing at 10.5 h p.i. after mSIgA4250 reconstitution (\(\bar{x}\) ± s.d., mSIgA4250 n = 8 and mSIgAB8-030 n = 10 faecal samples from individual mice). c, d, Venn diagrams of downregulated (c) or upregulated genes (d) after reconstitution with different OmpC-binding mSIgAs at 10.5 h p.i. e, Flow cytometric binding analysis of mIgA-4250 to ompC-deficient strain BL21∆C (top) and BL21∆CF (bottom) with (right) and without (left) ectopic OmpC expression35,36. Numbers adjacent to gates indicate bound bacterial frequencies. f, [14C]Glucose uptake in BL21∆CF bacteria with or without pGOmpC complementation coated with indicated mIgA, (\(\bar{x}\) ± s.d., mSIgAB8-030, n = 5 with and 3 without pGOmpC, mSIgA4250 n = 6 with and 3 without pGOmpC). g, Protection from bacteriophage T4 infection of mIgA-4250-coated OmpC-deletion and complemented bacteria (\(\bar{x}\) ± s.d., n = 4 for each condition). h, Fimbrial operon members target gene expression from faecal JM83 bacterial RNASeq analysis at 10.5 h following reconstitution with different mIgAs as shown on the x axis (\(\bar{x}\) ± s.d., mSIgA4308 n = 5 and mSIgAB8-030 n = 10 faecal samples from individual mice). i, Differential gene expression of enriched GO term gene members in faecal JM83 bacteria after reconstitution with fimbriae (fimb.)-binding mSIgA4308 and negative control mSIgAB8-030. Numbers (right y axis) identify gene annotations in Supplementary Table 10. j, k, mSIgA target gene expression from faecal JM83 bacterial RNA sequencing 24 h following mIgA reconstitution, at a time when mSIgA had been almost completely shed from the animal via the faeces (\(\bar{x}\) ± s.d., individual data points are shown). Compare 10.5 h in a and h. Statistics show two-sided Wald test (a, b, h) and two-sided paired (f) and unpaired t-test (g), *P < 0.05. Data are from one experiment (k) or representative from two experiments (e) or pooled from two (f, g, j), four (a, b, h) and five (c, d, i) independent experiments.