Extended Data Fig. 1: Group foraging task and dominance assays.
From: Frontal neurons driving competitive behaviour and ecology of social groups

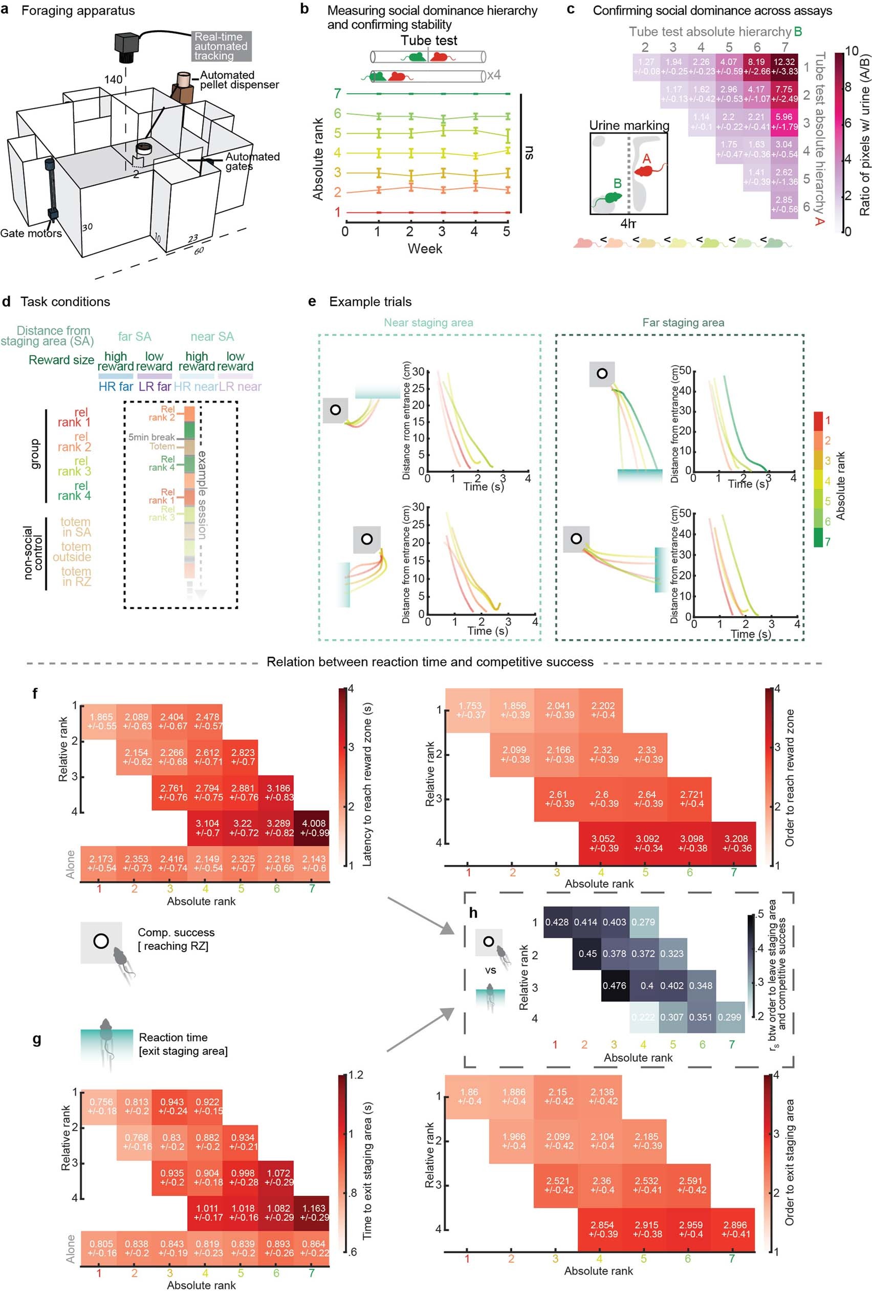
a, A 3-D representation of the custom-designed arena with automated gates and food dispenser. Measurements are in cm. b, A tube test assay was used to evaluate the linear and transitive dominance hierarchies of the animals (n=7 unique groups totaling 49 animals over 6 weeks). The absolute ranks of the animals were confirmed to be stable over time (p>0.2 across all ranks and experimental weeks; Signed-rank). Error bars denote mean ± s.e.m. c, A urine marking assay was used to confirm the robustness of social dominance hierarchy across assays. The ratio of pixels with urine are displayed for each pairings of animals arranged based on their rank in the dominance hierarchies as determined by the tube test assay (mean ± s.e.m.; n=7 unique pairs across permutations). d, Schematic representation of the main task conditions and their permutation. The different primary economic (reward sizes), environmental (distance from staging area to reward zone) and social (relative rank or presence of social agents) conditions are displayed along the margins. Timeline of an example session where trials were run in a pseudo-randomized block design is shown in the middle. e, Example trials from one session depicting trajectories from all four possible staging areas (Fig. 1b). f, Heat maps showing increased latency (Left) and increased order (Right) to reach the reward zone with decreasing absolute hierarchical and relative ranks. Mean ± s.e.m. g, Heat maps showing increased time (Left) and increased order (Right) to exit the staging area with decreasing absolute hierarchical and relative ranks. Mean ± s.e.m. h, Spearman correlation between reaction time and competitive success. Heat map showing decreased correlation between reaction time (i.e. order to exit the staging area) and competitive success (i.e. order to reach the reward zone) with decreasing absolute hierarchical and relative ranks. For panels f–h, n=7 animals per absolute rank, across n=63 sessions. Dots represent session averages.