Extended Data Fig. 2: Confirming the relation between relative rank and competitive success across different metrics.
From: Frontal neurons driving competitive behaviour and ecology of social groups

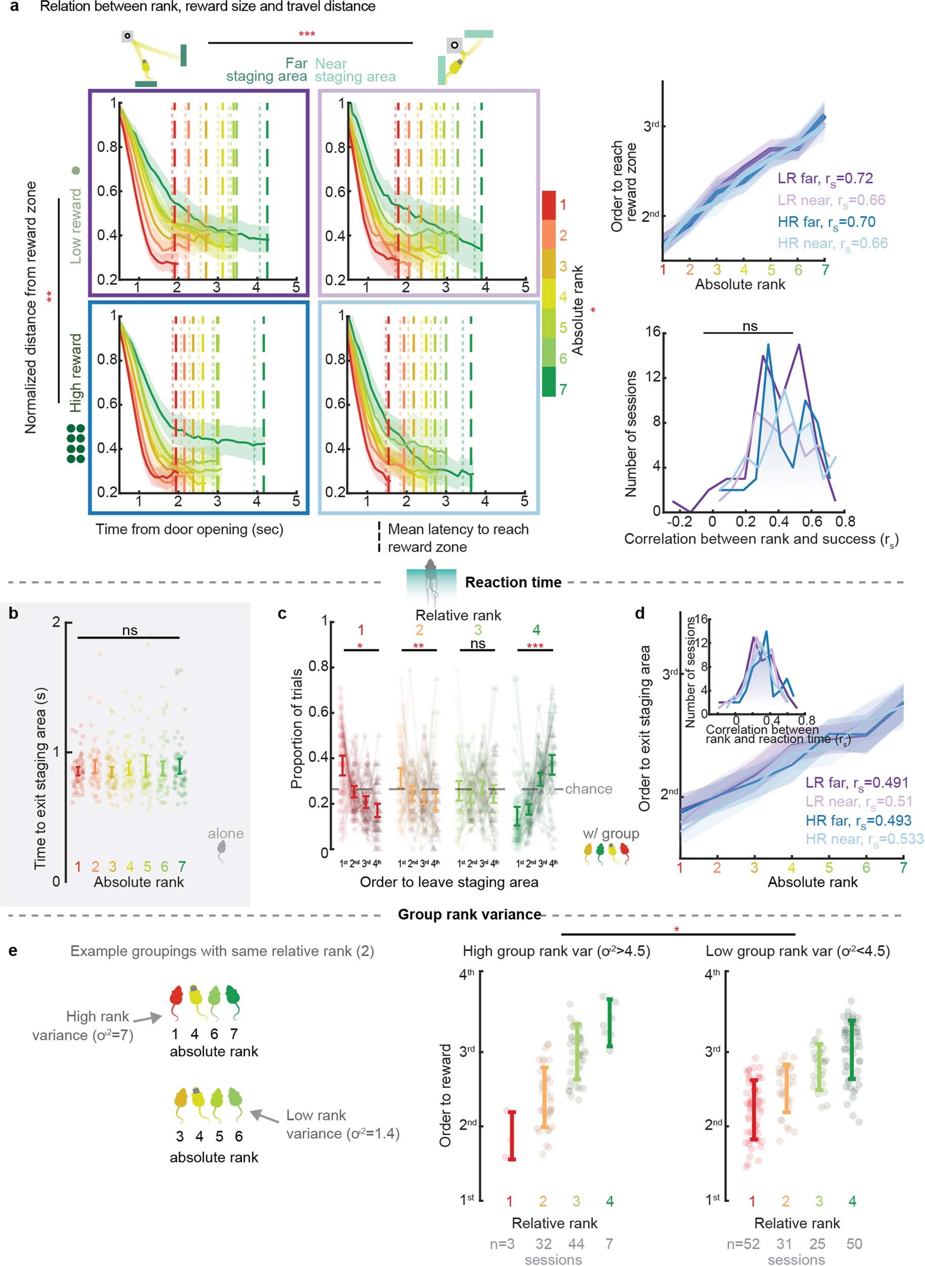
a, To evaluate the independent effect that reward amount or travel distance may have on the animals’ behaviour, we varied both the staging area from which the animals started and amount of food. Left, The animals reached the reward zone faster on high reward trials (**F(1,1751)=9.13, p=0.01) and on trials where they started from the near staging areas (***F(1,1751)=24.9, p=2.51x10-5). However, there was no interaction between terms describing the animals rank, reward amount or distance (Frank:reward(6,1751)=0.25, p=0.96; Frank:stagingarea (6,1751)=0.33, p=0.92; Freward:stagingarea (1,1751)=2.58, p=0.11; Frank:reward:stagingarea(6,1751)=0.4, p=0.88; three-way ANOVA). Right, Similar findings were also made when performing a within-session spearman correlation values across all trial conditions (F(3,251)=0.51, p=0.67; one-way ANOVA). b, There was no significant difference in reaction time when animals ran the task alone on control trials prior to the start of group trials (χ2(6,440)=9.42, p=0.15; Kruskal-Wallis). Error bars denote mean±95%CI. c, The mid-ranked animal was more likely to react faster (i.e. leaving the staging area faster than others) in the group competition task at lower relative ranks (1 and 2; *rs=-0.55, p=1.4x10-21, **rs=-0.34, p=2.2x10-8) and to react slower at higher relative rank (4; ***rs=0.68, p=2.3x10-35) but not at rank 3 (rs=-0.04, p=0.5). Error bars denote mean±95%CI. d, Hierarchical rank within a group was correlated with reaction time across all trial conditions. Spearman correlation calculated across sessions (n=63). Inset, There was no difference in within-session spearman correlation values across all trial conditions (F(3,251)=1.11, p=0.35; one-way ANOVA). Shaded areas denote mean±95%CI. e, Left, Graphical depiction of high vs low rank variance groupings. Right, Although relative rank was positively correlated with competitive success in both high and low rank variance trials, there was a significant interaction between group rank variance and the animals’ relative rank in influencing the animals’ competitive success (n=63 total sessions per high vs low rank variance; *Frankvar:relrank(3,265)=3.94, p=0.009; two-way ANOVA). Together, these findings suggested that, even when controlling for the animals’ rank relative to conspecific competitors, the specific rank of others played a significant role in adjusting the animal’s competitive behaviour. Error bars denote mean ± s.e.m. For all panels, n=7 animals per absolute rank, across n=63 sessions. Dots represent session averages.