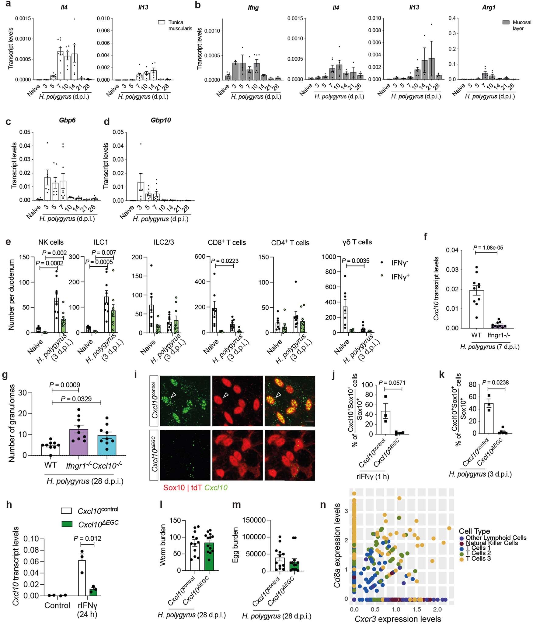
Extended Data Fig. 7: Activation of the IFNγ–CXCL10 axis in TM precedes type II immune response and promotes tissue repair after helminth infection.
From: Regulation of intestinal immunity and tissue repair by enteric glia

(a, b) RT-qPCR analysis of Il4 and Il13 transcripts in TM (a; nnaive = 8, n3 d.p.i., 7 d.p.i.,10 d.p.i.,14 d.p.i. = 6, n5 d.p.i., 28 d.p.i. = 7, n7 d.p.i. = 9, n21 d.p.i. = 3) and Ifng, Il4, Il13 and Arg1 transcripts in mucosa (b; nnaive,7dpi,10dpi=6, n3dpi,5dpi,14dpi,21dpi,28dpi=3) of small intestine following H. polygyrus infection. 2 experiments. (c, d) qRT-PCR time-course analysis of Gbp6 (c) and Gbp10 (d) transcript levels in TM after H. polygyrus infection. nnaive = 8, n3 d.p.i. ,7 d.p.i., 10 d.p.i., 14 d.p.i. = 6, n5 d.p.i., 28 d.p.i. = 7, n21 d.p.i. = 3. 2 experiments. (e) Flow cytometric quantification of IFNγ-producing cells in the TM of H. polygyrus-infected WT mice (3 d.p.i.). nnaive=7, n3 d.p.i. = 9. 2 experiments. (f) RT-qPCR analysis of Cxcl10 transcripts in TM from H. polygyrus-infected (7 dpi) WT and Ifngr1−/− mice. n = 10. 2 experiments. (g) Quantification of granulomas in the small intestine H. polygyrus-infected (28 d.p.i.) Ifngr1−/− and Cxcl10−/− mice. n = 9. 2 experiments. (h) RT-qPCR analysis of Cxcl10 transcripts from rIFNγ-treated cultures (24 h) of EGCs from Cxcl10control and Cxcl10ΔEGC mice. nControl = 2, nrIFNγ = 3. (i) In situ hybridization for Cxcl10 in IFNγ-treated (1 h) myenteric plexus from the duodenum of Cxcl10control and Cxcl10ΔEGC mice. CXCL10+ EGCs indicated by empty arrowhead. Scale bar = 10 μm. (j) Quantification of CXCL10+ EGCs in IFNγ-treated (1 h) TM preparations from Cxcl10control and Cxcl10ΔEGC mice. ncontrol= 3, nΔEGC = 4. (k) Quantification of CXCL10+ EGCs in the TM of H. polygyrus-infected Cxcl10control and Cxcl10ΔEGC mice (3 d.p.i.). ncontrol = 3, nΔEGC=6. (l, m) Quantification of adult worms (l) and eggs (m) in small intestine from H. polygyrus-infected Cxcl10control and Cxcl10ΔEGC mice (28 d.p.i.). ncontrol = 12, nΔEGC = 13. 2 experiments. (n) Dot plot analysis of Cxcr3 vs Cd8a expression indicating that Cd8+ T cells in TM express Cxcr3. Two-tailed Mann-Whitney test (f, j, k). Kruskal-Wallis test (g). Unpaired two-tailed t-test (e, h). Mean±SEM.